Go to The Journal of Clinical Investigation
  • About
  • Editors
  • Consulting Editors
  • For authors
  • Publication ethics
  • Publication alerts by email
  • Transfers
  • Advertising
  • Job board
  • Contact
  • Physician-Scientist Development
  • Current issue
  • Past issues
  • By specialty
    • COVID-19
    • Cardiology
    • Immunology
    • Metabolism
    • Nephrology
    • Oncology
    • Pulmonology
    • All ...
  • Videos
  • Collections
    • In-Press Preview
    • Resource and Technical Advances
    • Clinical Research and Public Health
    • Research Letters
    • Editorials
    • Perspectives
    • Physician-Scientist Development
    • Reviews
    • Top read articles

  • Current issue
  • Past issues
  • Specialties
  • In-Press Preview
  • Resource and Technical Advances
  • Clinical Research and Public Health
  • Research Letters
  • Editorials
  • Perspectives
  • Physician-Scientist Development
  • Reviews
  • Top read articles
  • About
  • Editors
  • Consulting Editors
  • For authors
  • Publication ethics
  • Publication alerts by email
  • Transfers
  • Advertising
  • Job board
  • Contact
Low-intensity pulsed ultrasound stimulation to treat renal fibrosis through inhibiting tubular IL-1R
Zhimin Huang, Jiaxin Dong, Ziqi Fu, Li Li, Simeng Liu, Lin Wu, Honglei Guo, Ao Bian, Kang Liu, Wei Sun, Changying Xing, Steven D Crowley, Jiafa Ren, Xiangqing Kong, Huijuan Mao
Zhimin Huang, Jiaxin Dong, Ziqi Fu, Li Li, Simeng Liu, Lin Wu, Honglei Guo, Ao Bian, Kang Liu, Wei Sun, Changying Xing, Steven D Crowley, Jiafa Ren, Xiangqing Kong, Huijuan Mao
View: Text | PDF
Research Article Immunology Nephrology

Low-intensity pulsed ultrasound stimulation to treat renal fibrosis through inhibiting tubular IL-1R

  • Text
  • PDF
Abstract

Low-intensity pulsed ultrasound stimulation (LIPUS) has become increasingly appreciated for its therapeutic effect on kidney diseases. However, its role and biological mechanism in treating chronic kidney disease remain poorly defined. Here, we revealed that LIPUS was applied in a safe range with an intensity of 25–315 mW/cm2. Daily LIPUS at an intensity of 315 mW/cm2 ameliorated ischemia/reperfusion-induced (IR-induced) tubular injury and renal fibrosis, accompanied by the remarkable downregulation of IL-1R. Transcriptome sequencing showed that LIPUS significantly downregulated IL-1R and its downstream genes in IL-1β–stimulated IR-injured mice. LIPUS effectively reversed IL-1β–induced tubular injury and reduced the production of pro-fibrotic cytokines by downregulating IL-1R in vivo and in vitro. Renal proximal tubule–specific Il1r1-knockout mice exhibited milder renal tubular injury and fibrosis after IR injury. However, LIPUS did not ameliorate IR injury in proximal tubule–specific Il1r1-knockout mice. Collectively, daily LIPUS at an intensity of 315 mW/cm2 relieves IR-induced tubular injury and fibrosis, potentially by downregulating tubular IL-1R.

Authors

Zhimin Huang, Jiaxin Dong, Ziqi Fu, Li Li, Simeng Liu, Lin Wu, Honglei Guo, Ao Bian, Kang Liu, Wei Sun, Changying Xing, Steven D Crowley, Jiafa Ren, Xiangqing Kong, Huijuan Mao

×

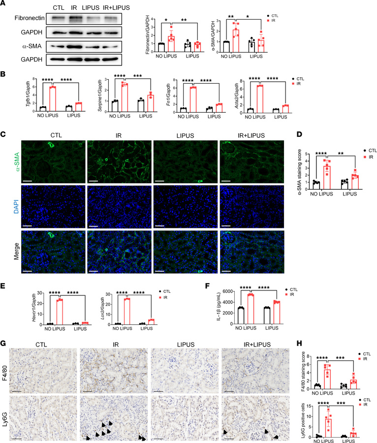
Figure 3

LIPUS protects from IR-induced renal injury.

Options: View larger image (or click on image) Download as PowerPoint
LIPUS protects from IR-induced renal injury.
(A) Protein levels of fibro...
(A) Protein levels of fibronectin and α-SMA in IR-induced renal tissue of LIPUS-treated or untreated mice and the quantitative analyses. (B) The mRNA expressions of Tgfb1, Serpine1, Fn1, and Acta2. (C) Immunofluorescence staining of α-SMA (green) and DAPI/DNA (blue) in renal tissue. Scale bar: 50 μm. (D) Quantitative results of positive staining of α-SMA. (E) The mRNA expressions of Havcr1 and Lcn2 in renal tissue. (F) IL-1β level in renal tissue detected by ELISA. (G) Immunohistochemical staining of F4/80 and Ly6G in renal tissue. Scale bar: 50 μm. (H) Quantitative results of positive staining of F4/80 and Ly6G. Data information: Data are presented as mean ± SD. Statistical significance was determined by 2-way ANOVA followed by post hoc Šídák’s multiple comparisons test. *P < 0.05, **P < 0.01, ***P < 0.001, ****P < 0.0001. n = 5 in each group.

Copyright © 2026 American Society for Clinical Investigation
ISSN 2379-3708

Sign up for email alerts