Go to The Journal of Clinical Investigation
  • About
  • Editors
  • Consulting Editors
  • For authors
  • Publication ethics
  • Publication alerts by email
  • Transfers
  • Advertising
  • Job board
  • Contact
  • Physician-Scientist Development
  • Current issue
  • Past issues
  • By specialty
    • COVID-19
    • Cardiology
    • Immunology
    • Metabolism
    • Nephrology
    • Oncology
    • Pulmonology
    • All ...
  • Videos
  • Collections
    • In-Press Preview
    • Resource and Technical Advances
    • Clinical Research and Public Health
    • Research Letters
    • Editorials
    • Perspectives
    • Physician-Scientist Development
    • Reviews
    • Top read articles

  • Current issue
  • Past issues
  • Specialties
  • In-Press Preview
  • Resource and Technical Advances
  • Clinical Research and Public Health
  • Research Letters
  • Editorials
  • Perspectives
  • Physician-Scientist Development
  • Reviews
  • Top read articles
  • About
  • Editors
  • Consulting Editors
  • For authors
  • Publication ethics
  • Publication alerts by email
  • Transfers
  • Advertising
  • Job board
  • Contact
Reshaping the chromatin landscape in HUVECs from small-for-gestational-age newborns
Lingling Yan, Zhimin Zhou, Shengcai Chen, Xin Feng, Junwen Mao, Fang Luo, Jianfang Zhu, Xiuying Chen, Yingying Hu, Yuan Wang, Bingbing Wu, Lizhong Du, Chunlin Wang, Liang Gong, Yanfen Zhu
Lingling Yan, Zhimin Zhou, Shengcai Chen, Xin Feng, Junwen Mao, Fang Luo, Jianfang Zhu, Xiuying Chen, Yingying Hu, Yuan Wang, Bingbing Wu, Lizhong Du, Chunlin Wang, Liang Gong, Yanfen Zhu
View: Text | PDF
Research Article Angiogenesis Cardiology

Reshaping the chromatin landscape in HUVECs from small-for-gestational-age newborns

  • Text
  • PDF
Abstract

Small for gestational age (SGA), with increased risk of adult-onset cardiovascular diseases and metabolic syndromes, is known to associate with endothelial dysfunction, but the pathogenic mechanisms remain unclear. In this study, the pathological state of human umbilical vein endothelial cells (HUVECs) from SGA individuals was characterized by presenting increased angiogenesis, migration, proliferation, and wound healing ability relative to their normal counterparts. Genome-wide mapping of transcriptomes and open chromatins unveiled global gene expression alterations and chromatin remodeling in SGA-HUVECs. Specifically, we revealed increased chromatin accessibility at active enhancers, along with dysregulation of genes associated with angiogenesis, and further identified CD44 as the key gene driving HUVECs’ dysfunction by regulating pro-angiogenic genes’ expression and activating phosphorylated ERK1/2 and phosphorylated endothelial NOS expression in SGA. In SGA-HUVECs, CD44 was abnormally upregulated by 3 active enhancers that displayed increased chromatin accessibility and interacted with CD44 promoter. Subsequent motif analysis uncovered activating protein-1 (AP-1) as a crucial transcription factor regulating CD44 expression by binding to CD44 promoter and associated enhancers. Enhancers CRISPR interference and AP-1 inhibition restored CD44 expression and alleviated the hyperangiogenesis of SGA-HUVECs. Together, our study provides a foundational understanding of the epigenetic alterations driving pathological angiogenesis and offers potential therapeutic insights into addressing endothelial dysfunction in SGA.

Authors

Lingling Yan, Zhimin Zhou, Shengcai Chen, Xin Feng, Junwen Mao, Fang Luo, Jianfang Zhu, Xiuying Chen, Yingying Hu, Yuan Wang, Bingbing Wu, Lizhong Du, Chunlin Wang, Liang Gong, Yanfen Zhu

×

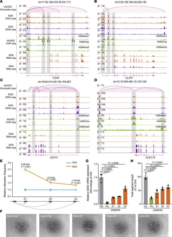
Figure 5

Characterization of enhancers regulating CD44 expression.

Options: View larger image (or click on image) Download as PowerPoint
Characterization of enhancers regulating CD44 expression.
(A–D) Integrat...
(A–D) Integrative Genomics Viewer track view of Hi-C, ATAC-Seq, ChIP-Seq (H3K4me1, H3K27ac, H3K4me3), and RNA-Seq normalized density of 4 representative examples of enhancer-promoter chromatin interaction. (E) 3C-qPCR reveals stronger promoter-enhancer interactions at CD44 loci in SGA than AGA. Data are presented as mean ± SEM and analyzed by 2-tailed unpaired Student’s t test; n = 3. (F) Representative tube formation images of SGA-HUVECs with CRISPRi of CD44 promoter (Pro) and its 3 downstream enhancers (E1, E2, E3); scale bar: 100 μm. (G) Lower CD44 expression level in SGA-HUVECs with CRISPRi relative to vehicle; n = 3 per group. (H) Analysis of the total tube segment length for SGA-HUVECs with CRISPRi of CD44 Pro and E1, E2, E3; n = 3 per group. Data in G and H are presented as mean ± SEM and were analyzed by 1-way ANOVA with Tukey’s multiple comparisons test.

Copyright © 2026 American Society for Clinical Investigation
ISSN 2379-3708

Sign up for email alerts