Go to The Journal of Clinical Investigation
  • About
  • Editors
  • Consulting Editors
  • For authors
  • Publication ethics
  • Publication alerts by email
  • Transfers
  • Advertising
  • Job board
  • Contact
  • Physician-Scientist Development
  • Current issue
  • Past issues
  • By specialty
    • COVID-19
    • Cardiology
    • Immunology
    • Metabolism
    • Nephrology
    • Oncology
    • Pulmonology
    • All ...
  • Videos
  • Collections
    • In-Press Preview
    • Resource and Technical Advances
    • Clinical Research and Public Health
    • Research Letters
    • Editorials
    • Perspectives
    • Physician-Scientist Development
    • Reviews
    • Top read articles

  • Current issue
  • Past issues
  • Specialties
  • In-Press Preview
  • Resource and Technical Advances
  • Clinical Research and Public Health
  • Research Letters
  • Editorials
  • Perspectives
  • Physician-Scientist Development
  • Reviews
  • Top read articles
  • About
  • Editors
  • Consulting Editors
  • For authors
  • Publication ethics
  • Publication alerts by email
  • Transfers
  • Advertising
  • Job board
  • Contact
Profound reduction of HIV-1 reservoir cells over 3 decades of antiretroviral therapy started in early infancy
Liliana C. Vela, Leah Carrere, Chloe Naasz, Sruthi Kalavacherla, Toong Seng Tan, Lesley de Armas, Ce Gao, Xu G. Yu, Savita G. Pahwa, Katherine Luzuriaga, Mathias Lichterfeld
Liliana C. Vela, Leah Carrere, Chloe Naasz, Sruthi Kalavacherla, Toong Seng Tan, Lesley de Armas, Ce Gao, Xu G. Yu, Savita G. Pahwa, Katherine Luzuriaga, Mathias Lichterfeld
View: Text | PDF
Research Article AIDS/HIV Virology

Profound reduction of HIV-1 reservoir cells over 3 decades of antiretroviral therapy started in early infancy

  • Text
  • PDF
Abstract

HIV-1 reservoir cells persist indefinitely during suppressive antiretroviral therapy (ART) in individuals who acquire infection in adulthood, but little is known about the longitudinal evolution of viral reservoir cells during long-term ART started during early infancy. We studied 2 fraternal twins who acquired HIV-1 perinatally, started ART at week 10 after birth and remained on ART for 28 years. We observed that the frequency of genome-intact proviruses, determined by single-genome near–full-length proviral sequencing, declined by approximately 4,000- to 13,000-fold during this period, indicating enhanced decay rates of intact proviruses even after adjusting for dilution effects from somatic growth. Despite analyzing more than one billion PBMC after 28 years of ART in each participant, no intact proviruses were detected in 1 participant, and 1 intact provirus was isolated in the other. The longitudinal decline of defective proviruses in the 2 participants was more similar to proviral decay kinetics reported in individuals who started ART during adulthood; moreover, clonal sequence clusters were readily detectable for defective proviruses but not for intact proviruses after 28 years of ART in the 2 twins. Together, these data suggest decreased long-term stability and increased immunological vulnerability of intact proviruses during long-term ART started in early infancy.

Authors

Liliana C. Vela, Leah Carrere, Chloe Naasz, Sruthi Kalavacherla, Toong Seng Tan, Lesley de Armas, Ce Gao, Xu G. Yu, Savita G. Pahwa, Katherine Luzuriaga, Mathias Lichterfeld

×

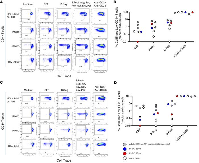
Figure 4

HIV-specific T cell responses after 28 years of ART started in infancy.

Options: View larger image (or click on image) Download as PowerPoint
HIV-specific T cell responses after 28 years of ART started in infancy.
...
(A and C) CD4+ (A) and CD8+ (C) T cell proliferation in response to stimulation with indicated clade B HIV-1 antigens or with CMV/Epstein-Barr virus/influenza virus (CEF) antigens in the 2 study participants, in ART-suppressed adults with HIV-1, and in adults without HIV-1. (B and D) Cumulative T cell proliferation data in responses to indicated antigens in P1042, P1043, and adults with or without HIV-1.

Copyright © 2026 American Society for Clinical Investigation
ISSN 2379-3708

Sign up for email alerts