Go to The Journal of Clinical Investigation
  • About
  • Editors
  • Consulting Editors
  • For authors
  • Publication ethics
  • Publication alerts by email
  • Transfers
  • Advertising
  • Job board
  • Contact
  • Physician-Scientist Development
  • Current issue
  • Past issues
  • By specialty
    • COVID-19
    • Cardiology
    • Immunology
    • Metabolism
    • Nephrology
    • Oncology
    • Pulmonology
    • All ...
  • Videos
  • Collections
    • In-Press Preview
    • Resource and Technical Advances
    • Clinical Research and Public Health
    • Research Letters
    • Editorials
    • Perspectives
    • Physician-Scientist Development
    • Reviews
    • Top read articles

  • Current issue
  • Past issues
  • Specialties
  • In-Press Preview
  • Resource and Technical Advances
  • Clinical Research and Public Health
  • Research Letters
  • Editorials
  • Perspectives
  • Physician-Scientist Development
  • Reviews
  • Top read articles
  • About
  • Editors
  • Consulting Editors
  • For authors
  • Publication ethics
  • Publication alerts by email
  • Transfers
  • Advertising
  • Job board
  • Contact
Endothelial FOXM1 and Dab2 promote diabetic wound healing
Sudarshan Bhattacharjee, Jianing Gao, Yao Wei Lu, Shahram Eisa-Beygi, Hao Wu, Kathryn Li, Amy E. Birsner, Scott Wong, Yudong Song, John Y-J. Shyy, Douglas B. Cowan, Wendong Huang, Wenyi Wei, Masanori Aikawa, Jinjun Shi, Hong Chen
Sudarshan Bhattacharjee, Jianing Gao, Yao Wei Lu, Shahram Eisa-Beygi, Hao Wu, Kathryn Li, Amy E. Birsner, Scott Wong, Yudong Song, John Y-J. Shyy, Douglas B. Cowan, Wendong Huang, Wenyi Wei, Masanori Aikawa, Jinjun Shi, Hong Chen
View: Text | PDF
Research Article Angiogenesis

Endothelial FOXM1 and Dab2 promote diabetic wound healing

  • Text
  • PDF
Abstract

Diabetes mellitus can cause impaired and delayed wound healing, leading to lower extremity amputations; however, the mechanisms underlying the regulation of vascular endothelial growth factor–dependent (VEGF-dependent) angiogenesis remain unclear. In our study, the molecular underpinnings of endothelial dysfunction in diabetes are investigated, focusing on the roles of disabled-2 (Dab2) and Forkhead box M1 (FOXM1) in VEGF receptor 2 (VEGFR2) signaling and endothelial cell function. Bulk RNA-sequencing analysis identified significant downregulation of Dab2 in high-glucose-treated primary mouse skin endothelial cells. In diabetic mice with endothelial deficiency of Dab2, in vivo and in vitro angiogenesis and wound healing were reduced when compared with wild-type diabetic mice. Restoration of Dab2 expression by injected mRNA-containing, LyP-1–conjugated lipid nanoparticles rescued impaired angiogenesis and wound healing in diabetic mice. Furthermore, FOXM1 was downregulated in skin endothelial cells under high-glucose conditions as determined by RNA-sequencing analysis. FOXM1 was found to bind to the Dab2 promoter, regulating its expression and influencing VEGFR2 signaling. The FOXM1 inhibitor FDI-6 reduced Dab2 expression and phosphorylation of VEGFR2. Our study provides evidence of the crucial roles of Dab2 and FOXM1 in diabetic endothelial dysfunction and establishes targeted delivery as a promising treatment for diabetic vascular complications.

Authors

Sudarshan Bhattacharjee, Jianing Gao, Yao Wei Lu, Shahram Eisa-Beygi, Hao Wu, Kathryn Li, Amy E. Birsner, Scott Wong, Yudong Song, John Y-J. Shyy, Douglas B. Cowan, Wendong Huang, Wenyi Wei, Masanori Aikawa, Jinjun Shi, Hong Chen

×

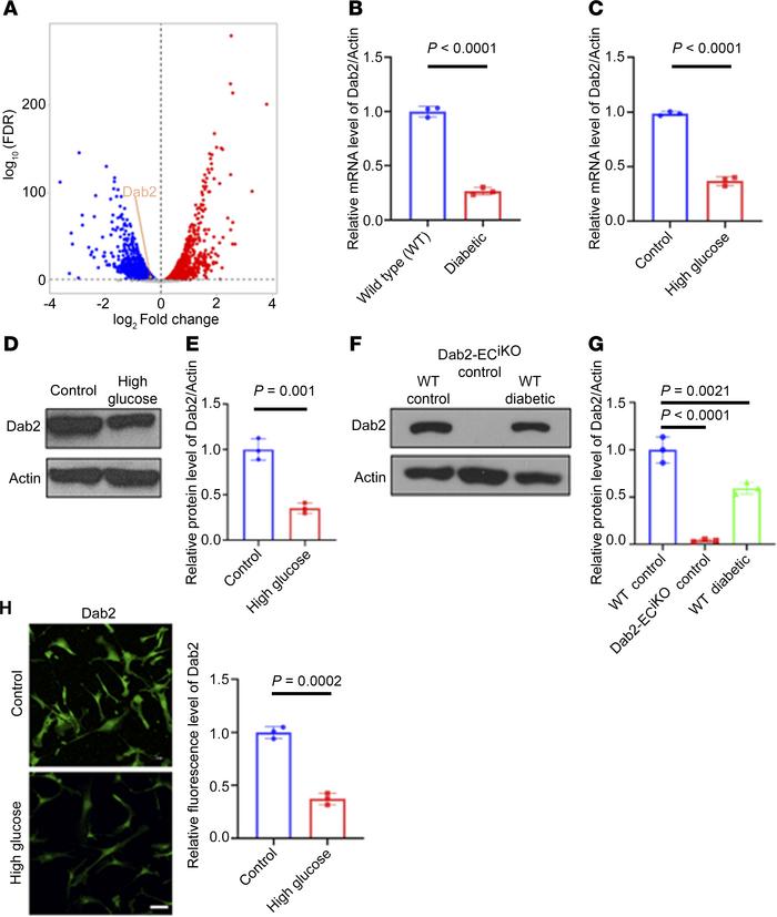
Figure 1

Diabetes and high-glucose treatment in ECs lead to the downregulation of Dab2.

Options: View larger image (or click on image) Download as PowerPoint
Diabetes and high-glucose treatment in ECs lead to the downregulation of...
(A) Volcano plot of differentially expressed genes and in skin ECs cultured in high versus normal concentration of glucose for 48 hours. The x axis shows the log2 fold-change (log2FC), and the y axis represents the negative logarithm of the false discovery rate (–log10 FDR) (n = 3 per group of mice). (B) RNA abundance of Dab2 in ECs isolated from WT or diabetic mouse skin determined by quantitative reverse transcriptase PCR (qRT-PCR or qPCR) (n = 3 cell repetitions, results are presented as mean ± SD, P value calculated by t test). (C) RNA abundance of Dab2 in skin ECs cultured in normal or high concentration of glucose determined by qRT-PCR (n = 3 cell repetitions, results are presented as mean ± SD, P value calculated by t test). (D) Representative Western blots of Dab2 in skin ECs cultured in normal (Control) or high concentration of glucose. (E) Quantitation of protein level of Dab2 relative to Actin in C (n = 3 cell repetitions, results are presented as mean ± SD, P value calculated by t test). (F) Representative Western blots of Dab2 in skin ECs isolated from WT control mice, Dab2-ECiKO control mice, and WT diabetic mice. (G) Quantitation of protein level of Dab2 relative to Actin in E (n = 3 cell repetitions, results are presented as mean ± SD, P value calculated by ANOVA). (H) Representative immunofluorescence staining of Dab2 (shown in green) in ECs treated with high or normal concentration of glucose for 48 hours. Scale bar = 50 μm. (I) Quantitation of fluorescence intensity in H (n = 3 cell repetitions, results are presented as mean ± SD, P value calculated by t test).

Copyright © 2026 American Society for Clinical Investigation
ISSN 2379-3708

Sign up for email alerts