Go to The Journal of Clinical Investigation
  • About
  • Editors
  • Consulting Editors
  • For authors
  • Publication ethics
  • Publication alerts by email
  • Transfers
  • Advertising
  • Job board
  • Contact
  • Physician-Scientist Development
  • Current issue
  • Past issues
  • By specialty
    • COVID-19
    • Cardiology
    • Immunology
    • Metabolism
    • Nephrology
    • Oncology
    • Pulmonology
    • All ...
  • Videos
  • Collections
    • In-Press Preview
    • Resource and Technical Advances
    • Clinical Research and Public Health
    • Research Letters
    • Editorials
    • Perspectives
    • Physician-Scientist Development
    • Reviews
    • Top read articles

  • Current issue
  • Past issues
  • Specialties
  • In-Press Preview
  • Resource and Technical Advances
  • Clinical Research and Public Health
  • Research Letters
  • Editorials
  • Perspectives
  • Physician-Scientist Development
  • Reviews
  • Top read articles
  • About
  • Editors
  • Consulting Editors
  • For authors
  • Publication ethics
  • Publication alerts by email
  • Transfers
  • Advertising
  • Job board
  • Contact
Affinity-tuned mesothelin CAR T cells demonstrate enhanced targeting specificity and reduced off-tumor toxicity
Yanping Yang, … , Charles B. Shoemaker, Moonsoo M. Jin
Yanping Yang, … , Charles B. Shoemaker, Moonsoo M. Jin
Published November 22, 2024
Citation Information: JCI Insight. 2024;9(22):e186268. https://doi.org/10.1172/jci.insight.186268.
View: Text | PDF
Research Article Oncology Therapeutics

Affinity-tuned mesothelin CAR T cells demonstrate enhanced targeting specificity and reduced off-tumor toxicity

  • Text
  • PDF
Abstract

The application of chimeric antigen receptor (CAR) T cell therapy in solid tumors is hindered by life-threatening toxicities resulting from on-target, off-tumor killing of nonmalignant cells that express low levels of the target antigen. Mesothelin (MSLN) has been identified as a target antigen for CAR T cell treatment of mesothelioma, lung, ovarian, and other cancers because of its high expression on tumor cells and limited expression on mesothelial cells. However, fatal off-tumor toxicity of high-affinity MSLN-targeting CAR T cells has been reported in multiple clinical trials. In this study, we constructed CARs using mutant variants of a single-domain nanobody that bind both human and mouse MSLN with a wide range of affinities and examined tumor responses and their toxicities from on-target, off-tumor interactions in mouse models. CAR T cells with low nanomolar affinity (equilibrium dissociation constant, KD) exhibited profound systemic expansion with no apparent infiltration into the tumor. With a gradual reduction of CAR affinity toward the micromolar KD, the expansion of CAR T cells became more restricted to tumors. Our preclinical studies demonstrated that high-affinity MSLN CARs were associated with fatal on-target, off-tumor toxicity and that affinity-tuned CARs rendered T cells more selective for MSLN-high tumors.

Authors

Yanping Yang, Yogindra Vedvyas, Yago Alcaina, Sydney J. Trumper, Diella S. Babu, Irene M. Min, Jacqueline M. Tremblay, Charles B. Shoemaker, Moonsoo M. Jin

×

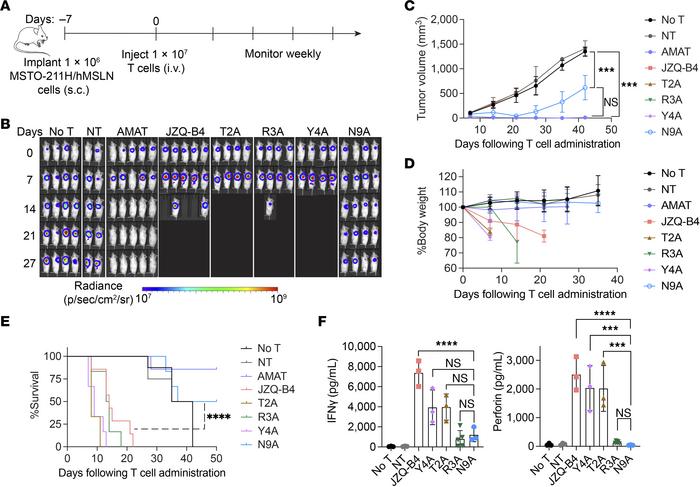
Figure 4

Affinity-tuned N9A CAR T cells mediate superior tumor response in vivo with reduced toxicity.

Options: View larger image (or click on image) Download as PowerPoint
Affinity-tuned N9A CAR T cells mediate superior tumor response in vivo w...
(A) Schematic of the MSTO-211H/hMSLN tumor model. NOD.Cg-Prkdcscid Il2rgtm1Wjl/SzJ mice were inoculated subcutaneously with 1 × 106 MSTO-211H/hMSLN cells and treated with 1 × 107 T cells 7 days after tumor inoculation or left untreated. (B) Tumor growth was monitored by whole-body bioluminescence imaging at indicated days after treatment. (C) Tumor size measurements. Statistical significance was determined by 2-way ANOVA with Tukey’s multiple comparisons test. (D) Average body weight changes relative to baseline. Data in panels C and D represent the mean ± SD from 4–8 animals per group across 2 independent experiments (2 T cell donors). (E) Kaplan-Meier survival curves (n = 4–8 mice). Significance was determined by log-rank (Mantel-Cox) test. (F) Cytokine levels in mouse plasma were measured on day 6 after T cell injection. Data represent the mean ± SD of 3–5 mice analyzed in 1 independent experiment. Significance was determined by 1-way ANOVA with multiple comparisons. ***P < 0.001; ****P < 0.0001.

Copyright © 2025 American Society for Clinical Investigation
ISSN 2379-3708

Sign up for email alerts