Go to The Journal of Clinical Investigation
  • About
  • Editors
  • Consulting Editors
  • For authors
  • Publication ethics
  • Publication alerts by email
  • Transfers
  • Advertising
  • Job board
  • Contact
  • Physician-Scientist Development
  • Current issue
  • Past issues
  • By specialty
    • COVID-19
    • Cardiology
    • Immunology
    • Metabolism
    • Nephrology
    • Oncology
    • Pulmonology
    • All ...
  • Videos
  • Collections
    • In-Press Preview
    • Resource and Technical Advances
    • Clinical Research and Public Health
    • Research Letters
    • Editorials
    • Perspectives
    • Physician-Scientist Development
    • Reviews
    • Top read articles

  • Current issue
  • Past issues
  • Specialties
  • In-Press Preview
  • Resource and Technical Advances
  • Clinical Research and Public Health
  • Research Letters
  • Editorials
  • Perspectives
  • Physician-Scientist Development
  • Reviews
  • Top read articles
  • About
  • Editors
  • Consulting Editors
  • For authors
  • Publication ethics
  • Publication alerts by email
  • Transfers
  • Advertising
  • Job board
  • Contact
Enrichment of mutant calmodulin protein in a murine model of a human calmodulinopathy
Wen-Chin Tsai, Chiu-Fen Yang, Shu-Yu Lin, Suh-Yuen Liang, Wei-Chung Tsai, Shuai Guo, Xiaochun Li, Susan Ofner, Kai-Chien Yang, Tzu-Ching Meng, Peng-Sheng Chen, Michael Rubart
Wen-Chin Tsai, Chiu-Fen Yang, Shu-Yu Lin, Suh-Yuen Liang, Wei-Chung Tsai, Shuai Guo, Xiaochun Li, Susan Ofner, Kai-Chien Yang, Tzu-Ching Meng, Peng-Sheng Chen, Michael Rubart
View: Text | PDF
Research Article Cardiology Cell biology

Enrichment of mutant calmodulin protein in a murine model of a human calmodulinopathy

  • Text
  • PDF
Abstract

Heterozygosity for missense mutations in 1 of 3 seemingly redundant calmodulin-encoding (CALM-encoding) genes can cause life-threatening arrhythmias, suggesting that small fractions of mutant CALM protein suffice to cause a severe phenotype. However, the exact molar ratios of wild-type to mutant CALM protein in calmodulinopathy hearts remain unknown. The aim of the present study was to quantitate mutant versus wild-type CALM transcript and protein levels in hearts of knockin mice harboring the p.N98S mutation in the Calm1 gene. We found that the transcripts from the mutant Calm1 allele were the least abundantly expressed Calm transcripts in both hetero- and homozygous mutant hearts, while mutant hearts accumulated high levels of N98S-CALM protein in a Calm1N98S allele dosage-dependent manner, exceeding those of wild-type CALM protein. We further show that the severity of the electrophysiological phenotype incrementally increased with the graded increase in the mutant/wild-type CALM protein expression ratio seen in homozygous versus heterozygous mutant mice. We finally show a decrease in N98S-CALM protein degradation, suggesting that mutant CALM stabilization contributed to its enrichment in the heart. Our results support what we believe to be a novel mechanism by which a mutation in a single Calm gene can give rise to a severe phenotype.

Authors

Wen-Chin Tsai, Chiu-Fen Yang, Shu-Yu Lin, Suh-Yuen Liang, Wei-Chung Tsai, Shuai Guo, Xiaochun Li, Susan Ofner, Kai-Chien Yang, Tzu-Ching Meng, Peng-Sheng Chen, Michael Rubart

×

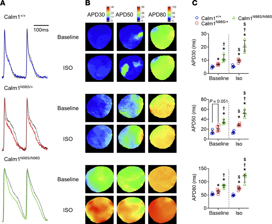
Figure 6

Magnitude of APD prolongation correlates with number of Calm1N98S alleles.

Options: View larger image (or click on image) Download as PowerPoint
Magnitude of APD prolongation correlates with number of Calm1N98S allele...
(A) Superimposed representative optical action potentials recorded from anterior epicardium of LVs during atrial pacing at a cycle length of 120 ms before (solid lines) and during (dashed lines) isoproterenol (iso; 100 nM) treatment. (B) Exemplary maps of APD at 30%, 50%, and 80% repolarization (APD30, APD50, and APD80) in the absence and presence of isoproterenol. Colored scale bars are shown on the top of maps. (C) Dot plots showing APD30, APD50, and APD80. Horizontal lines superimposed on dots denote medians and interquartile ranges. *P ≤ 0.046 vs. Calm1+/+; †P ≤ 0.004 vs. Calm1N98S/+; $P ≤ 0.049 vs. before isoproterenol in the same genotype. P values by repeated measures linear model with independent terms for genotype, time period, and the genotype by time period interaction. An unstructured covariance matrix was used. The model assumptions of normality and homogeneity of variance of error terms were evaluated by residual plots. Since homogeneity of variance appeared to be violated, the data were transformed by a square root transformation.

Copyright © 2026 American Society for Clinical Investigation
ISSN 2379-3708

Sign up for email alerts