Go to The Journal of Clinical Investigation
  • About
  • Editors
  • Consulting Editors
  • For authors
  • Publication ethics
  • Publication alerts by email
  • Transfers
  • Advertising
  • Job board
  • Contact
  • Physician-Scientist Development
  • Current issue
  • Past issues
  • By specialty
    • COVID-19
    • Cardiology
    • Immunology
    • Metabolism
    • Nephrology
    • Oncology
    • Pulmonology
    • All ...
  • Videos
  • Collections
    • In-Press Preview
    • Resource and Technical Advances
    • Clinical Research and Public Health
    • Research Letters
    • Editorials
    • Perspectives
    • Physician-Scientist Development
    • Reviews
    • Top read articles

  • Current issue
  • Past issues
  • Specialties
  • In-Press Preview
  • Resource and Technical Advances
  • Clinical Research and Public Health
  • Research Letters
  • Editorials
  • Perspectives
  • Physician-Scientist Development
  • Reviews
  • Top read articles
  • About
  • Editors
  • Consulting Editors
  • For authors
  • Publication ethics
  • Publication alerts by email
  • Transfers
  • Advertising
  • Job board
  • Contact
Variation in HIV-1 Tat activity is a key determinant in the establishment of latent infection
Francisco Gomez-Rivera, … , Marianne E. Yaple-Maresh, Kathleen L. Collins
Francisco Gomez-Rivera, … , Marianne E. Yaple-Maresh, Kathleen L. Collins
Published December 5, 2024
Citation Information: JCI Insight. 2025;10(2):e184711. https://doi.org/10.1172/jci.insight.184711.
View: Text | PDF
Research Article Infectious disease Virology

Variation in HIV-1 Tat activity is a key determinant in the establishment of latent infection

  • Text
  • PDF
Abstract

Despite effective treatment, human immunodeficiency virus (HIV) persists in optimally treated people as a transcriptionally silent provirus. Latently infected cells evade the immune system and the harmful effects of the virus, thereby creating a long-lasting reservoir of HIV. To gain a deeper insight into the molecular mechanisms of HIV latency establishment, we constructed a series of HIV-1 fluorescent reporter viruses that distinguish active versus latent infection. We unexpectedly observed that the proportion of active to latent infection depended on a limiting viral factor, which created a bottleneck that could be overcome by superinfection of the cell, T cell activation, or overexpression of HIV-1 transactivator of transcription (Tat). In addition, we found that tat and regulator of expression of virion proteins (Rev) expression levels varied among HIV molecular clones and that tat levels were an important variable in latency establishment. Lower rev levels limited viral protein expression whereas lower Tat levels or mutation of the Tat binding element promoted latent infection that was resistant to reactivation even in fully activated primary T cells. Nevertheless, we found that combinations of latency reversal agents targeting both cellular activation and histone acetylation pathways overcame deficiencies in the Tat/TAR axis of transcription regulation. These results provide additional insight into the mechanisms of latency establishment and inform Tat-centered approaches to cure HIV.

Authors

Francisco Gomez-Rivera, Valeri H. Terry, Cuie Chen, Mark M. Painter, Maria C. Virgilio, Marianne E. Yaple-Maresh, Kathleen L. Collins

×

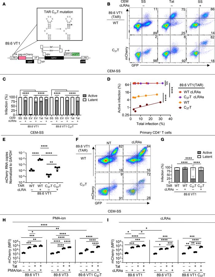
Figure 9

TAR mutation phenocopies low tat levels and creates a barrier to induction of active infection.

Options: View larger image (or click on image) Download as PowerPoint
TAR mutation phenocopies low tat levels and creates a barrier to inducti...
(A) Diagram of TAR mutant dual reporter (58). (B) Flow cytometric analysis of transduced CEM-SS cells treated with cLRAs (2 dpi) and harvested 3 dpi. Where indicated cells expressed pscALPS-puro tat89.6 (Figure 7). (C) Summary of flow cytometric analysis of cells treated as for B. n = 3. (D) Summary of flow cytometric analysis (as in B) with increases in the indicated reporter virus. Active infection was assessed by the proportion of GFP+ cells that were also mCherry+. Statistical significance was determined by Deming (Model II) linear regression. Each point represents a technical replicate from 1 experiment, n = 4. (E) Summary graph of RT-qPCR analysis of RNA from transduced CEM-SS treated with cLRAs as for B. Untreated cells were sorted for GFP+mCherry– whereas cLRA-treated cells were sorted for GFP+mCherry+ cells 3 dpi. n = 4. (F) Flow cytometric analysis of transduced PHA-activated primary CD4+ T cells treated according to the timeline shown in Figure 8A. (G) Summary graph of flow cytometric data from cells as shown in F. n = 4. (H and I) Summary graphs of flow cytometric analysis of cells transduced with the indicated reporter construct and treated with PMA and ionomycin (H) or cLRA (I) as for B. n = 3. (cLRA included PMA, ionomycin, bryostatin-1, entinostat, and vorinostat.) For C and G–I statistical significance was determined by 1-way ANOVA with Tukey’s multiple comparisons test. The mean ± standard deviation is shown. *P ≤ 0.05; **P ≤ 0.01; ***P ≤ 0.001; ****P ≤ 0.0001.

Copyright © 2025 American Society for Clinical Investigation
ISSN 2379-3708

Sign up for email alerts