Go to The Journal of Clinical Investigation
  • About
  • Editors
  • Consulting Editors
  • For authors
  • Publication ethics
  • Publication alerts by email
  • Transfers
  • Advertising
  • Job board
  • Contact
  • Physician-Scientist Development
  • Current issue
  • Past issues
  • By specialty
    • COVID-19
    • Cardiology
    • Immunology
    • Metabolism
    • Nephrology
    • Oncology
    • Pulmonology
    • All ...
  • Videos
  • Collections
    • In-Press Preview
    • Resource and Technical Advances
    • Clinical Research and Public Health
    • Research Letters
    • Editorials
    • Perspectives
    • Physician-Scientist Development
    • Reviews
    • Top read articles

  • Current issue
  • Past issues
  • Specialties
  • In-Press Preview
  • Resource and Technical Advances
  • Clinical Research and Public Health
  • Research Letters
  • Editorials
  • Perspectives
  • Physician-Scientist Development
  • Reviews
  • Top read articles
  • About
  • Editors
  • Consulting Editors
  • For authors
  • Publication ethics
  • Publication alerts by email
  • Transfers
  • Advertising
  • Job board
  • Contact
Variation in HIV-1 Tat activity is a key determinant in the establishment of latent infection
Francisco Gomez-Rivera, … , Marianne E. Yaple-Maresh, Kathleen L. Collins
Francisco Gomez-Rivera, … , Marianne E. Yaple-Maresh, Kathleen L. Collins
Published December 5, 2024
Citation Information: JCI Insight. 2025;10(2):e184711. https://doi.org/10.1172/jci.insight.184711.
View: Text | PDF
Research Article Infectious disease Virology

Variation in HIV-1 Tat activity is a key determinant in the establishment of latent infection

  • Text
  • PDF
Abstract

Despite effective treatment, human immunodeficiency virus (HIV) persists in optimally treated people as a transcriptionally silent provirus. Latently infected cells evade the immune system and the harmful effects of the virus, thereby creating a long-lasting reservoir of HIV. To gain a deeper insight into the molecular mechanisms of HIV latency establishment, we constructed a series of HIV-1 fluorescent reporter viruses that distinguish active versus latent infection. We unexpectedly observed that the proportion of active to latent infection depended on a limiting viral factor, which created a bottleneck that could be overcome by superinfection of the cell, T cell activation, or overexpression of HIV-1 transactivator of transcription (Tat). In addition, we found that tat and regulator of expression of virion proteins (Rev) expression levels varied among HIV molecular clones and that tat levels were an important variable in latency establishment. Lower rev levels limited viral protein expression whereas lower Tat levels or mutation of the Tat binding element promoted latent infection that was resistant to reactivation even in fully activated primary T cells. Nevertheless, we found that combinations of latency reversal agents targeting both cellular activation and histone acetylation pathways overcame deficiencies in the Tat/TAR axis of transcription regulation. These results provide additional insight into the mechanisms of latency establishment and inform Tat-centered approaches to cure HIV.

Authors

Francisco Gomez-Rivera, Valeri H. Terry, Cuie Chen, Mark M. Painter, Maria C. Virgilio, Marianne E. Yaple-Maresh, Kathleen L. Collins

×

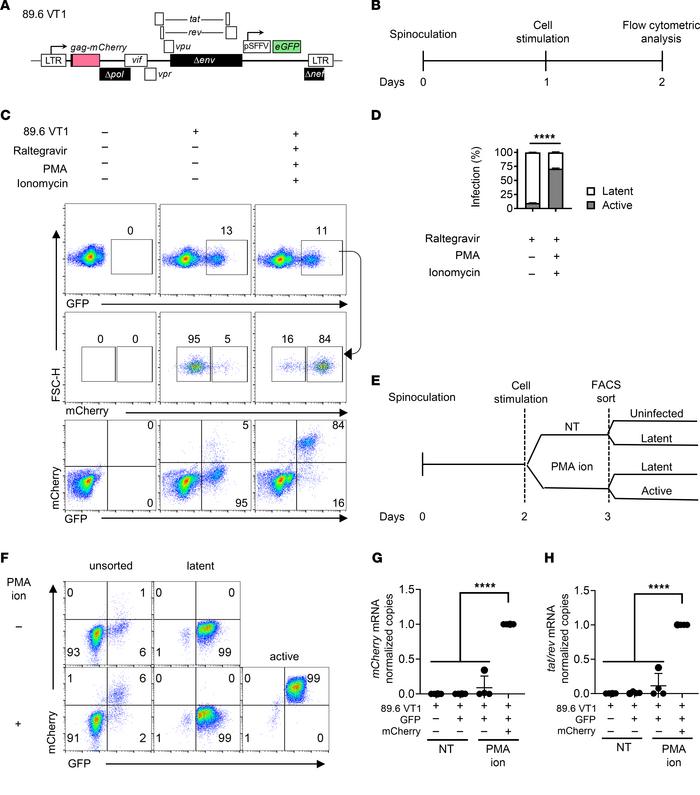
Figure 1

Dual reporter 89.6 VT1 can distinguish between latent and active HIV gene expression in CEM-SS cells.

Options: View larger image (or click on image) Download as PowerPoint
Dual reporter 89.6 VT1 can distinguish between latent and active HIV gen...
(A) Diagram for dual reporter 89.6 VT1 expressing mCherry as a Gag-mCherry fusion protein using the native HIV promoter and eGFP driven by the spleen focus forming virus promoter (pSFFV) inserted in the env and nef open reading frames. (B) Schematic demonstrating the experimental process for C and D. (C) Flow cytometric analysis of CEM-SS cells transduced with 89.6 VT1 and treated with PMA, ionomycin, and raltegravir as indicated according to the timeline shown in B. (D) Summary graph of flow cytometric data for CEM-SS cells treated as for C. Statistical significance was determined by 2-way ANOVA with Holm-Šídák multiple comparisons test. The mean ± standard deviation is shown for 4 independent experiments, ****P ≤ 0.0001. (E) Schematic of the experimental process for panels F–H. (F) Flow cytometric analyses of CEM-SS cells transduced with 89.6 VT1, treated as indicated, and sorted according to the timeline shown in E. (G and H) Summary graphs of RT-qPCR analysis of RNA from CEM-SS cells treated according to the timeline shown in E and isolated by FACS as in F. RNA copies were normalized to GAPDH RNA copies. Statistical significance was determined by 2-way ANOVA with Tukey’s multiple comparisons test (G and H). The mean ± standard deviation is shown for G and H for 4 independent experiments, ****P ≤ 0.0001. FSC, forward scatter; NT, no treatment.

Copyright © 2025 American Society for Clinical Investigation
ISSN 2379-3708

Sign up for email alerts