Go to The Journal of Clinical Investigation
  • About
  • Editors
  • Consulting Editors
  • For authors
  • Publication ethics
  • Publication alerts by email
  • Transfers
  • Advertising
  • Job board
  • Contact
  • Physician-Scientist Development
  • Current issue
  • Past issues
  • By specialty
    • COVID-19
    • Cardiology
    • Immunology
    • Metabolism
    • Nephrology
    • Oncology
    • Pulmonology
    • All ...
  • Videos
  • Collections
    • In-Press Preview
    • Resource and Technical Advances
    • Clinical Research and Public Health
    • Research Letters
    • Editorials
    • Perspectives
    • Physician-Scientist Development
    • Reviews
    • Top read articles

  • Current issue
  • Past issues
  • Specialties
  • In-Press Preview
  • Resource and Technical Advances
  • Clinical Research and Public Health
  • Research Letters
  • Editorials
  • Perspectives
  • Physician-Scientist Development
  • Reviews
  • Top read articles
  • About
  • Editors
  • Consulting Editors
  • For authors
  • Publication ethics
  • Publication alerts by email
  • Transfers
  • Advertising
  • Job board
  • Contact
Perivascular inflammation in the progression of aortic aneurysms in Marfan syndrome
Hiroyuki Sowa, Hiroki Yagi, Kazutaka Ueda, Masaki Hashimoto, Kohei Karasaki, Qing Liu, Atsumasa Kurozumi, Yusuke Adachi, Tomonobu Yanase, Shun Okamura, Bowen Zhai, Norifumi Takeda, Masahiko Ando, Haruo Yamauchi, Nobuhiko Ito, Minoru Ono, Hiroshi Akazawa, Issei Komuro
Hiroyuki Sowa, Hiroki Yagi, Kazutaka Ueda, Masaki Hashimoto, Kohei Karasaki, Qing Liu, Atsumasa Kurozumi, Yusuke Adachi, Tomonobu Yanase, Shun Okamura, Bowen Zhai, Norifumi Takeda, Masahiko Ando, Haruo Yamauchi, Nobuhiko Ito, Minoru Ono, Hiroshi Akazawa, Issei Komuro
View: Text | PDF
Research Article Cardiology Inflammation

Perivascular inflammation in the progression of aortic aneurysms in Marfan syndrome

  • Text
  • PDF
Abstract

Inflammation plays important roles in the pathogenesis of vascular diseases. We here show the involvement of perivascular inflammation in aortic dilatation of Marfan syndrome (MFS). In the aorta of patients with MFS and Fbn1C1041G/+ mice, macrophages markedly accumulated in periaortic tissues with increased inflammatory cytokine expression. Metabolic inflammatory stress induced by a high-fat diet (HFD) enhanced vascular inflammation predominantly in periaortic tissues and accelerated aortic dilatation in Fbn1C1041G/+ mice, both of which were inhibited by low-dose pitavastatin. HFD feeding also intensifies structural disorganization of the tunica media in Fbn1C1041G/+ mice, including elastic fiber fragmentation, fibrosis, and proteoglycan accumulation, along with increased activation of TGF-β downstream targets. Pitavastatin treatment mitigated these alterations. For noninvasive assessment of perivascular adipose tissues (PVAT) inflammation in a clinical setting, we developed an automated analysis program for CT images using machine learning techniques to calculate the perivascular fat attenuation index of the ascending aorta (AA-FAI), correlating with periaortic fat inflammation. The AA-FAI was significantly higher in patients with MFS compared with patients without hereditary connective tissue disorders. These results suggest that perivascular inflammation contributes to aneurysm formation in MFS and might be a target for preventing and treating vascular events in MFS.

Authors

Hiroyuki Sowa, Hiroki Yagi, Kazutaka Ueda, Masaki Hashimoto, Kohei Karasaki, Qing Liu, Atsumasa Kurozumi, Yusuke Adachi, Tomonobu Yanase, Shun Okamura, Bowen Zhai, Norifumi Takeda, Masahiko Ando, Haruo Yamauchi, Nobuhiko Ito, Minoru Ono, Hiroshi Akazawa, Issei Komuro

×

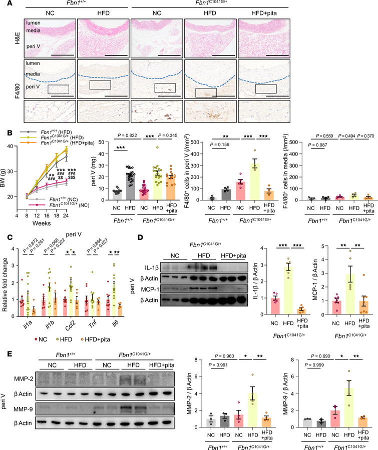
Figure 2

Inflammation in PVAT induced by metabolic stress accelerated aortic dilatation in Fbn1C1041G/+ mice.

Options: View larger image (or click on image) Download as PowerPoint
Inflammation in PVAT induced by metabolic stress accelerated aortic dila...
(A) Hematoxylin–eosin (H&E) and immunohistochemical staining for F4/80 in ascending aorta of Fbn1+/+ and Fbn1C1041G/+ mice (24 weeks of age) receiving normal chow (NC), high fat diet (HFD), or HFD with pitavastatin (pita). Scale bars: 200 μm. Blue dashed lines indicate the external elastic lamina. (B) Time-coursed changes of body weight in Fbn1+/+ (NC, n = 20; HFD, n = 20) and Fbn1C1041G/+ (NC, n = 19; HFD, n = 24; HFD with pita, n = 24) mice. **P < 0.01, ***P < 0.001 (NC in Fbn1C1041G/+ vs HFD in Fbn1C1041G/+), ###P < 0.001 (NC in Fbn1C1041G/+ vs HFD + pita in Fbn1C1041G/+), $$P < 0.01, $$$P<0.001 (NC in Fbn1C1041G/+ vs HFD in Fbn1+/+), 2-way ANOVA followed by Tukey’s multiple-comparisons. . Weight of the perivascular tissues (peri V) (n = 14 to 21) and the number of F4/80-positive cells in the peri V and media (n = 4 to 5) of Fbn1+/+ and Fbn1C1041G/+ mice (24 weeks of age) receiving NC, HFD, or HFD with pita was calculated. **P < 0.01, ***P < 0.001, 1-way ANOVA with Tukey's multiple comparisons. (C) The mRNA expressions of inflammatory cytokines in the peri V (n = 5 to 11). The results were normalized using β-2 microglobulin (B2m). *P < 0.05, **P < 0.01, 1-way ANOVA with Tukey’s multiple-comparisons. (D) Immunoblot analysis of IL-1β, MCP-1, and β actin in the peri V. The quantifications of IL-1β/β actin (n = 5) and MCP-1/β actin (n = 5 to 7) are shown. **P < 0.01, ***P < 0.001, 1-way ANOVA with Tukey’s multiple-comparisons. (E) Immunoblot analysis of MMP-2, MMP-9, and β actin in the peri V. The quantifications of MMP-2/β actin (n = 3 to 4) and MMP-9/β actin (n = 3 to 4) are shown as bar graphs. *P < 0.05, **P < 0.01, 1-way ANOVA with Tukey’s multiple-comparison test. All data are presented as mean ± SEM.

Copyright © 2026 American Society for Clinical Investigation
ISSN 2379-3708

Sign up for email alerts