Go to The Journal of Clinical Investigation
  • About
  • Editors
  • Consulting Editors
  • For authors
  • Publication ethics
  • Publication alerts by email
  • Transfers
  • Advertising
  • Job board
  • Contact
  • Physician-Scientist Development
  • Current issue
  • Past issues
  • By specialty
    • COVID-19
    • Cardiology
    • Immunology
    • Metabolism
    • Nephrology
    • Oncology
    • Pulmonology
    • All ...
  • Videos
  • Collections
    • In-Press Preview
    • Resource and Technical Advances
    • Clinical Research and Public Health
    • Research Letters
    • Editorials
    • Perspectives
    • Physician-Scientist Development
    • Reviews
    • Top read articles

  • Current issue
  • Past issues
  • Specialties
  • In-Press Preview
  • Resource and Technical Advances
  • Clinical Research and Public Health
  • Research Letters
  • Editorials
  • Perspectives
  • Physician-Scientist Development
  • Reviews
  • Top read articles
  • About
  • Editors
  • Consulting Editors
  • For authors
  • Publication ethics
  • Publication alerts by email
  • Transfers
  • Advertising
  • Job board
  • Contact
Perivascular inflammation in the progression of aortic aneurysms in Marfan syndrome
Hiroyuki Sowa, … , Hiroshi Akazawa, Issei Komuro
Hiroyuki Sowa, … , Hiroshi Akazawa, Issei Komuro
Published August 28, 2025
Citation Information: JCI Insight. 2025;10(19):e184329. https://doi.org/10.1172/jci.insight.184329.
View: Text | PDF
Research Article Cardiology Inflammation

Perivascular inflammation in the progression of aortic aneurysms in Marfan syndrome

  • Text
  • PDF
Abstract

Inflammation plays important roles in the pathogenesis of vascular diseases. We here show the involvement of perivascular inflammation in aortic dilatation of Marfan syndrome (MFS). In the aorta of patients with MFS and Fbn1C1041G/+ mice, macrophages markedly accumulated in periaortic tissues with increased inflammatory cytokine expression. Metabolic inflammatory stress induced by a high-fat diet (HFD) enhanced vascular inflammation predominantly in periaortic tissues and accelerated aortic dilatation in Fbn1C1041G/+ mice, both of which were inhibited by low-dose pitavastatin. HFD feeding also intensifies structural disorganization of the tunica media in Fbn1C1041G/+ mice, including elastic fiber fragmentation, fibrosis, and proteoglycan accumulation, along with increased activation of TGF-β downstream targets. Pitavastatin treatment mitigated these alterations. For noninvasive assessment of perivascular adipose tissues (PVAT) inflammation in a clinical setting, we developed an automated analysis program for CT images using machine learning techniques to calculate the perivascular fat attenuation index of the ascending aorta (AA-FAI), correlating with periaortic fat inflammation. The AA-FAI was significantly higher in patients with MFS compared with patients without hereditary connective tissue disorders. These results suggest that perivascular inflammation contributes to aneurysm formation in MFS and might be a target for preventing and treating vascular events in MFS.

Authors

Hiroyuki Sowa, Hiroki Yagi, Kazutaka Ueda, Masaki Hashimoto, Kohei Karasaki, Qing Liu, Atsumasa Kurozumi, Yusuke Adachi, Tomonobu Yanase, Shun Okamura, Bowen Zhai, Norifumi Takeda, Masahiko Ando, Haruo Yamauchi, Nobuhiko Ito, Minoru Ono, Hiroshi Akazawa, Issei Komuro

×

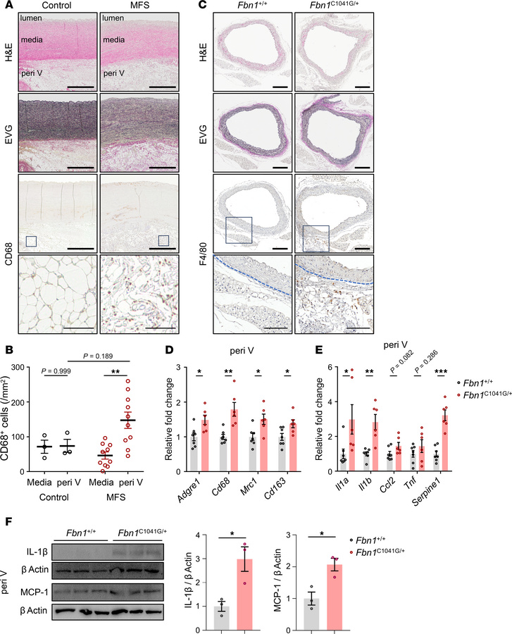
Figure 1

The periaortic inflammatory response of MFS mice and patients.

Options: View larger image (or click on image) Download as PowerPoint
The periaortic inflammatory response of MFS mice and patients.
(A) Histo...
(A) Histological analysis with H&E and Elastica van Gieson (EVG) staining and CD68 immunohistochemical staining in ascending aorta of patients with Marfan syndrome (MFS) and heart transplant recipients (control). Scale bars: 1,000 μm (thick bars) and 100 μm (thin bars). (B) The number of CD68+ cells/mm2 in media and perivascular (peri V) area was calculated in each group (control, n = 3; MFS, n = 10). The data are presented as mean ± SD. **P < 0.01, 1-way ANOVA with Tukey’s multiple-comparison test. (C) Histological analysis with H&E and EVG staining and F4/80 immunohistochemical staining in ascending aorta of Fbn1+/+ and Fbn1C1041G/+ mice (24 weeks of age). Scale bars: 200 μm (thick bars) and 100 μm (thin bars). Blue dashed lines indicate the external elastic lamina. (D) The mRNA expressions of marker genes of macrophages in the peri V tissues of Fbn1+/+ and Fbn1C1041G/+ mice (24 weeks of age) (n = 6–7). The data are presented as fold induction over control. The results were systematically normalized using glyceraldehyde-3-phosphate dehydrogenase (Gapdh). The data are presented as mean ± SEM. *P < 0.05, **P < 0.01, unpaired 2-tailed t test with Welch’s correction. (E) The mRNA expressions of marker genes of inflammatory cytokines in the peri V tissues of Fbn1+/+ and Fbn1C1041G/+ mice (24 weeks of age) (n = 6–7). The data are presented as fold induction over control. The results were systematically normalized using Gapdh. The data are presented as mean ± SEM. *P < 0.05, **P < 0.01, ***P < 0.001, unpaired 2-tailed t test with Welch’s correction. (F) Immunoblot analysis of IL-1β, MCP-1, and β actin in the peri V tissues of Fbn1+/+ and Fbn1C1041G/+ mice (24 weeks of age). The quantifications of IL-1β/β actin (n = 3) and MCP-1/β actin (n = 3) are shown as bar graphs. The data are presented as mean ± SEM. *P < 0.05, unpaired 2-tailed t test with Welch’s correction.

Copyright © 2025 American Society for Clinical Investigation
ISSN 2379-3708

Sign up for email alerts