Go to The Journal of Clinical Investigation
  • About
  • Editors
  • Consulting Editors
  • For authors
  • Publication ethics
  • Publication alerts by email
  • Transfers
  • Advertising
  • Job board
  • Contact
  • Physician-Scientist Development
  • Current issue
  • Past issues
  • By specialty
    • COVID-19
    • Cardiology
    • Immunology
    • Metabolism
    • Nephrology
    • Oncology
    • Pulmonology
    • All ...
  • Videos
  • Collections
    • In-Press Preview
    • Resource and Technical Advances
    • Clinical Research and Public Health
    • Research Letters
    • Editorials
    • Perspectives
    • Physician-Scientist Development
    • Reviews
    • Top read articles

  • Current issue
  • Past issues
  • Specialties
  • In-Press Preview
  • Resource and Technical Advances
  • Clinical Research and Public Health
  • Research Letters
  • Editorials
  • Perspectives
  • Physician-Scientist Development
  • Reviews
  • Top read articles
  • About
  • Editors
  • Consulting Editors
  • For authors
  • Publication ethics
  • Publication alerts by email
  • Transfers
  • Advertising
  • Job board
  • Contact
Human metabolic chambers reveal a coordinated metabolic-physiologic response to nutrition
Andrew S. Perry, Paolo Piaggi, Shi Huang, Matthew Nayor, Jane Freedman, Kari E. North, Jennifer E. Below, Clary B. Clish, Venkatesh L. Murthy, Jonathan Krakoff, Ravi V. Shah
Andrew S. Perry, Paolo Piaggi, Shi Huang, Matthew Nayor, Jane Freedman, Kari E. North, Jennifer E. Below, Clary B. Clish, Venkatesh L. Murthy, Jonathan Krakoff, Ravi V. Shah
View: Text | PDF
Clinical Research and Public Health Metabolism

Human metabolic chambers reveal a coordinated metabolic-physiologic response to nutrition

  • Text
  • PDF
Abstract

Human studies linking metabolism with organism-wide physiologic function have been challenged by confounding, adherence, and precision. Here, we united physiologic and molecular phenotypes of metabolism during controlled dietary intervention to understand integrated metabolic-physiologic responses to nutrition. In an inpatient study of individuals who underwent serial 24-hour metabolic chamber experiments (indirect calorimetry) and metabolite profiling, we mapped a human metabolome onto substrate oxidation rates and energy expenditure across up to 7 dietary conditions (energy balance, fasting, multiple 200% caloric excess overfeeding of varying fat, protein, and carbohydrate composition). Diets exhibiting greater fat oxidation (e.g., fasting, high-fat) were associated with changes in metabolites within pathways of mitochondrial β-oxidation, ketogenesis, adipose tissue fatty acid liberation, and/or multiple anapleurotic substrates for tricarboxylic acid cycle flux, with inverse associations for diets with greater carbohydrate availability. Changes in each of these metabolite classes were strongly related to 24-hour respiratory quotient (RQ) and substrate oxidation rates (e.g., acylcarnitines related to lower 24-hour RQ and higher 24-hour lipid oxidation), underscoring links between substrate availability, physiology, and metabolism in humans. Physiologic responses to diet determined by gold-standard human metabolic chambers are strongly coordinated with biologically consistent, interconnected metabolic pathways encoded in the metabolome.

Authors

Andrew S. Perry, Paolo Piaggi, Shi Huang, Matthew Nayor, Jane Freedman, Kari E. North, Jennifer E. Below, Clary B. Clish, Venkatesh L. Murthy, Jonathan Krakoff, Ravi V. Shah

×

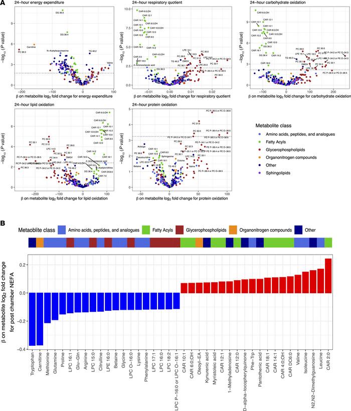
Figure 4

Coordinated metabolomic and physiologic responses to dietary perturbation.

Options: View larger image (or click on image) Download as PowerPoint
Coordinated metabolomic and physiologic responses to dietary perturbatio...
Using a linear mixed model for the outcomes of metabolic parameters (e.g., 24-hour energy expenditure, 24-hour respiratory quotient, etc.), we estimated the effect of log2 fold changes in individual metabolites aggregated across diets. Example mixed model: 24-hour energy expenditure = log2 fold change metabolite + prechamber log2metabolite level + diet + age + sex + race + BMI + random intercept per participant. (A) Volcano plots of the β coefficients from the log2 fold change metabolite variables on respective metabolic parameters. (B) Waterfall plot of the β coefficients on metabolite log2 fold change for the outcome of postchamber nonesterified fatty acids (NEFA). Model: postchamber NEFA = log2 fold change metabolite + prechamber log2 metabolite level + prechamber NEFA + diet + age + sex + race + BMI + random intercept per participant.

Copyright © 2026 American Society for Clinical Investigation
ISSN 2379-3708

Sign up for email alerts