Go to The Journal of Clinical Investigation
  • About
  • Editors
  • Consulting Editors
  • For authors
  • Publication ethics
  • Publication alerts by email
  • Transfers
  • Advertising
  • Job board
  • Contact
  • Physician-Scientist Development
  • Current issue
  • Past issues
  • By specialty
    • COVID-19
    • Cardiology
    • Immunology
    • Metabolism
    • Nephrology
    • Oncology
    • Pulmonology
    • All ...
  • Videos
  • Collections
    • In-Press Preview
    • Resource and Technical Advances
    • Clinical Research and Public Health
    • Research Letters
    • Editorials
    • Perspectives
    • Physician-Scientist Development
    • Reviews
    • Top read articles

  • Current issue
  • Past issues
  • Specialties
  • In-Press Preview
  • Resource and Technical Advances
  • Clinical Research and Public Health
  • Research Letters
  • Editorials
  • Perspectives
  • Physician-Scientist Development
  • Reviews
  • Top read articles
  • About
  • Editors
  • Consulting Editors
  • For authors
  • Publication ethics
  • Publication alerts by email
  • Transfers
  • Advertising
  • Job board
  • Contact
Boosting effect of high-dose influenza vaccination on innate immunity among elderly
Olivia Bonduelle, Tristan Delory, Isabelle Franco-Moscardini, Marion Ghidi, Selma Bennacer, Michele Wokam, Mathieu Lenormand, Melissa Petrier, Olivier Rogeaux, Simon de Bernard, Karine Alves, Julien Nourikyan, Bruno Lina, INFLUOMICS Study group, Behazine Combadiere, Cécile Janssen
Olivia Bonduelle, Tristan Delory, Isabelle Franco-Moscardini, Marion Ghidi, Selma Bennacer, Michele Wokam, Mathieu Lenormand, Melissa Petrier, Olivier Rogeaux, Simon de Bernard, Karine Alves, Julien Nourikyan, Bruno Lina, INFLUOMICS Study group, Behazine Combadiere, Cécile Janssen
View: Text | PDF
Clinical Research and Public Health Immunology Vaccines

Boosting effect of high-dose influenza vaccination on innate immunity among elderly

  • Text
  • PDF
Abstract

BACKGROUND The high-dose quadrivalent influenza vaccine (QIV-HD) showed superior efficacy against laboratory-confirmed illness compared with the standard-dose quadrivalent influenza vaccine (QIV-SD) in randomized controlled trials with the elderly. However, specific underlying mechanism remains unclear.METHODS This phase IV randomized controlled trial compared early innate responses induced by QIV-HD and QIV-SD in 59 individuals aged > 65 years. Systemic innate cells and gene signatures at day 0 (D0) and D1 as well as hemagglutinin inhibition antibody (HIA) titers at D0 and D21 after vaccination were assessed.RESULTS QIV-HD elicited robust humoral response with significantly higher antibody titers and seroconversion rates than QIV-SD. At D1 after vaccination, QIV-HD recipients showed significant reduction in innate cells, including conventional DCs and NK cells, compared with QIV-SD, correlating with significantly increased HIA titers at D21. Blood transcriptomic analysis revealed greater amplitude of gene expression in the QIV-HD arm, encompassing genes related to innate immune response, IFNs, and antigen processing and presentation, and correlated with humoral responses. Interestingly, comparative analysis with a literature dataset from young adults vaccinated with influenza standard-dose vaccine highlighted strong similarities in gene expression patterns and biological pathways with the elderly vaccinated with QIV-HD.CONCLUSION QIV-HD induces higher HIA titers than QIV-SD, a youthful boost of the innate gene expression significantly associated with high HIA titers.TRIAL REGISTRATION EudraCT no. 2021-004573-32.

Authors

Olivia Bonduelle, Tristan Delory, Isabelle Franco-Moscardini, Marion Ghidi, Selma Bennacer, Michele Wokam, Mathieu Lenormand, Melissa Petrier, Olivier Rogeaux, Simon de Bernard, Karine Alves, Julien Nourikyan, Bruno Lina, INFLUOMICS Study group, Behazine Combadiere, Cécile Janssen

×

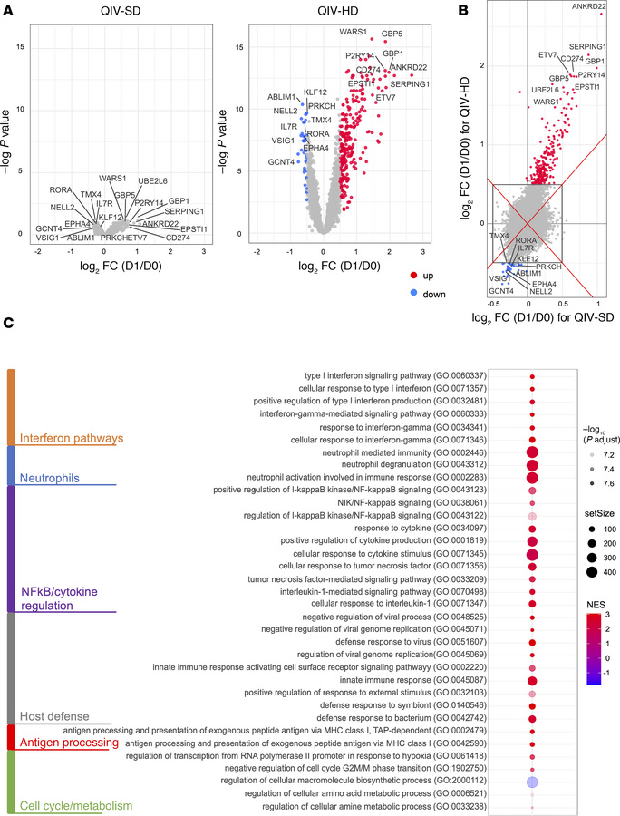
Figure 2

Differential expression genes by transcriptomic analysis at D1 after vaccination in QIV-HD and QIV-SD arms.

Options: View larger image (or click on image) Download as PowerPoint
Differential expression genes by transcriptomic analysis at D1 after vac...
(A) Left panel: Volcano plot of differentially expressed genes (DEG) (D1/D0) of arm QIV-SD. Significance is defined by a FDR adjusted P < 0.05 and a FC > 1.41 (red; upregulated) or < –1.41 (blue; downregulated). Right panel: Volcano plot of DEG: (D1/D0) of arm QIV-HD. The vertical black lines delimit the 1.41-FC effects. (B) Differential FC (D1/D0) comparison of gene expression between QIV-SD and QIV-HD groups. The black square delimits the 1.41-FC effects. Significance is defined by an FDR adjusted P <0.05 and a FC > 1.41 (red; upregulated) or < –1.41 (blue; downregulated). (C) Biological processes enriched by the DEG in the QIV-HD. DEG were ranked by their value of FC (P <0.05), and the GSEA algorithm using Gene Ontology – Biological Processes was performed to extract functional information from gene expression data.

Copyright © 2026 American Society for Clinical Investigation
ISSN 2379-3708

Sign up for email alerts