Go to The Journal of Clinical Investigation
  • About
  • Editors
  • Consulting Editors
  • For authors
  • Publication ethics
  • Publication alerts by email
  • Transfers
  • Advertising
  • Job board
  • Contact
  • Physician-Scientist Development
  • Current issue
  • Past issues
  • By specialty
    • COVID-19
    • Cardiology
    • Immunology
    • Metabolism
    • Nephrology
    • Oncology
    • Pulmonology
    • All ...
  • Videos
  • Collections
    • In-Press Preview
    • Resource and Technical Advances
    • Clinical Research and Public Health
    • Research Letters
    • Editorials
    • Perspectives
    • Physician-Scientist Development
    • Reviews
    • Top read articles

  • Current issue
  • Past issues
  • Specialties
  • In-Press Preview
  • Resource and Technical Advances
  • Clinical Research and Public Health
  • Research Letters
  • Editorials
  • Perspectives
  • Physician-Scientist Development
  • Reviews
  • Top read articles
  • About
  • Editors
  • Consulting Editors
  • For authors
  • Publication ethics
  • Publication alerts by email
  • Transfers
  • Advertising
  • Job board
  • Contact
Lipid metabolism analysis reveals that DGAT1 regulates Th17 survival by controlling lipid peroxidation in uveitis
Tianfu Wang, Runping Duan, Zhaohuai Li, Bowen Zhang, Qi Jiang, Loujing Jiang, Jianjie Lv, Wenru Su, Lei Feng
Tianfu Wang, Runping Duan, Zhaohuai Li, Bowen Zhang, Qi Jiang, Loujing Jiang, Jianjie Lv, Wenru Su, Lei Feng
View: Text | PDF
Research Article Immunology Ophthalmology

Lipid metabolism analysis reveals that DGAT1 regulates Th17 survival by controlling lipid peroxidation in uveitis

  • Text
  • PDF
Abstract

Lipid metabolism is closely linked with antitumor immunity and autoimmune disorders. However, the precise role of lipid metabolism in uveitis pathogenesis is not clear. In our study, we analyzed the single-cell RNA-Seq (scRNA-Seq) data from cervical draining lymph nodes (CDLNs) of mice with experimental autoimmune uveitis (EAU), revealing an increased abundance of fatty acids in Th17 cells. Subsequent scRNA-Seq analysis identified the upregulation of DGAT1 expression in EAU and its marked reduction under various immunosuppressive agents. Suppression of DGAT1 prevented the conversion of fatty acids into neutral lipid droplets, resulting in the accumulation of lipid peroxidation and subsequent reduction in the proportion of Th17 cells. Inhibiting lipid peroxidation by Ferrostatin-1 effectively restored Th17 cell numbers that were decreased by DGAT1 inhibitor. Moreover, we validated the upregulation of DGAT1 in CD4+ T cells from patients with Vogt-Koyanagi-Harada (VKH) disease, a human uveitis. Inhibiting DGAT1 induced lipid peroxidation in human CD4+ T cells and reduced the proportion of Th17 cells. Collectively, our study focused on elucidating the regulatory mechanisms underlying Th17 cell survival and proposed that targeting DGAT1 may hold promise as a therapeutic approach for uveitis.

Authors

Tianfu Wang, Runping Duan, Zhaohuai Li, Bowen Zhang, Qi Jiang, Loujing Jiang, Jianjie Lv, Wenru Su, Lei Feng

×

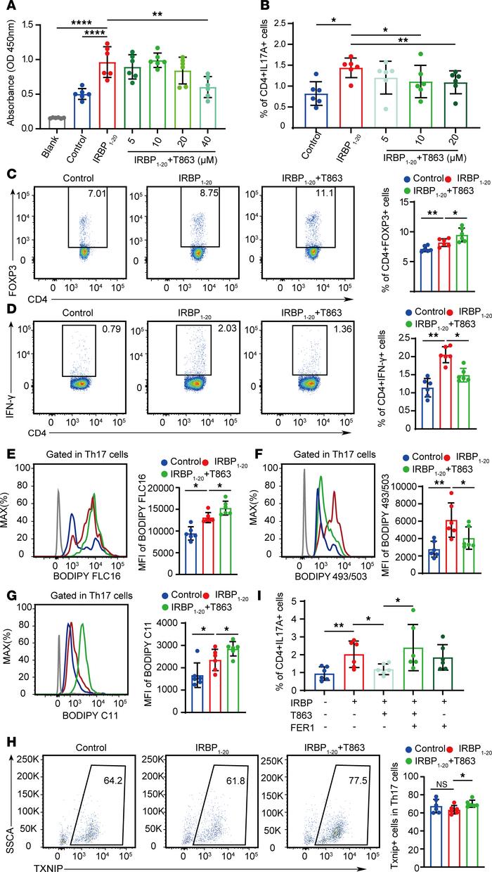
Figure 5

DGAT1 regulated Th17 cell survival via lipid peroxidation.

Options: View larger image (or click on image) Download as PowerPoint
DGAT1 regulated Th17 cell survival via lipid peroxidation.
(A) CCK8 assa...
(A) CCK8 assay of CDLN cells from EAU mice cultured with no IRBP1-20, IRBP1-20 alone, or with IRBP1-20 with escalating doses of T863 (0–40 μM) for 72 hours, the absorbance of each sample was measured at 450 nm using an automated ELISA reader. (B) CD4+ T cells of CDLN cells from EAU mice cultured with no IRBP1-20, IRBP1-20 alone, or with IRBP1-20 with escalating doses of T863 (0–20 μM) for 72 hours. Flow cytometry showed the proportion of IL-17A+ cells (n = 6, data are presented as mean ± SD, significance was determined using 1-way ANOVA). (C and D) CD4+ T cells of CDLN cells from EAU mice cultured with no IRBP1-20, IRBP1-20 alone, or with IRBP1-20 with T863 for 72 hours. Flow cytometry showed the proportion of FOXP3+ cells (C) and IFN-γ+ cells (D) in total CD4+ gated T cells (n = 6, data are presented as mean ± SD, significance was determined using 1-way ANOVA). (E–G) Representative histograms and MFI values of BODIPY FLC16 (E), BODIPY 493/503 (F), and BODIPY 581/591 C11 (G) in Th17 cells from CDLN cells of EAU mice cultured with T863 for 72 hours (n = 6, data are presented as mean ± SD, significance was determined using 1-way ANOVA). (H) Th17 cells of CDLN cells from EAU mice cultured with no IRBP1-20, IRBP1-20 alone, or with IRBP1-20 with T863 for 72 hours. Flow cytometry showed the proportion of Txnip+ cells in Th17 cells (n = 6, data are presented as mean ± SD, significance was determined using 1-way ANOVA). (I) CD4+ T cells of CDLN cells from EAU mice cultured with/without IRBP, with/without T863, with/without FER1, and cultured for 72 hours. Proportions of CD4+IL-17A+ cells were measured by flow cytometry (n = 6, data are presented as mean ± SD, significance was determined using 1-way ANOVA). Data are presented as mean ± SD. *P < 0.05, **P < 0.01, ****P < 0.0001.

Copyright © 2026 American Society for Clinical Investigation
ISSN 2379-3708

Sign up for email alerts