Go to The Journal of Clinical Investigation
  • About
  • Editors
  • Consulting Editors
  • For authors
  • Publication ethics
  • Publication alerts by email
  • Transfers
  • Advertising
  • Job board
  • Contact
  • Physician-Scientist Development
  • Current issue
  • Past issues
  • By specialty
    • COVID-19
    • Cardiology
    • Immunology
    • Metabolism
    • Nephrology
    • Oncology
    • Pulmonology
    • All ...
  • Videos
  • Collections
    • In-Press Preview
    • Resource and Technical Advances
    • Clinical Research and Public Health
    • Research Letters
    • Editorials
    • Perspectives
    • Physician-Scientist Development
    • Reviews
    • Top read articles

  • Current issue
  • Past issues
  • Specialties
  • In-Press Preview
  • Resource and Technical Advances
  • Clinical Research and Public Health
  • Research Letters
  • Editorials
  • Perspectives
  • Physician-Scientist Development
  • Reviews
  • Top read articles
  • About
  • Editors
  • Consulting Editors
  • For authors
  • Publication ethics
  • Publication alerts by email
  • Transfers
  • Advertising
  • Job board
  • Contact
Lipid metabolism analysis reveals that DGAT1 regulates Th17 survival by controlling lipid peroxidation in uveitis
Tianfu Wang, Runping Duan, Zhaohuai Li, Bowen Zhang, Qi Jiang, Loujing Jiang, Jianjie Lv, Wenru Su, Lei Feng
Tianfu Wang, Runping Duan, Zhaohuai Li, Bowen Zhang, Qi Jiang, Loujing Jiang, Jianjie Lv, Wenru Su, Lei Feng
View: Text | PDF
Research Article Immunology Ophthalmology

Lipid metabolism analysis reveals that DGAT1 regulates Th17 survival by controlling lipid peroxidation in uveitis

  • Text
  • PDF
Abstract

Lipid metabolism is closely linked with antitumor immunity and autoimmune disorders. However, the precise role of lipid metabolism in uveitis pathogenesis is not clear. In our study, we analyzed the single-cell RNA-Seq (scRNA-Seq) data from cervical draining lymph nodes (CDLNs) of mice with experimental autoimmune uveitis (EAU), revealing an increased abundance of fatty acids in Th17 cells. Subsequent scRNA-Seq analysis identified the upregulation of DGAT1 expression in EAU and its marked reduction under various immunosuppressive agents. Suppression of DGAT1 prevented the conversion of fatty acids into neutral lipid droplets, resulting in the accumulation of lipid peroxidation and subsequent reduction in the proportion of Th17 cells. Inhibiting lipid peroxidation by Ferrostatin-1 effectively restored Th17 cell numbers that were decreased by DGAT1 inhibitor. Moreover, we validated the upregulation of DGAT1 in CD4+ T cells from patients with Vogt-Koyanagi-Harada (VKH) disease, a human uveitis. Inhibiting DGAT1 induced lipid peroxidation in human CD4+ T cells and reduced the proportion of Th17 cells. Collectively, our study focused on elucidating the regulatory mechanisms underlying Th17 cell survival and proposed that targeting DGAT1 may hold promise as a therapeutic approach for uveitis.

Authors

Tianfu Wang, Runping Duan, Zhaohuai Li, Bowen Zhang, Qi Jiang, Loujing Jiang, Jianjie Lv, Wenru Su, Lei Feng

×

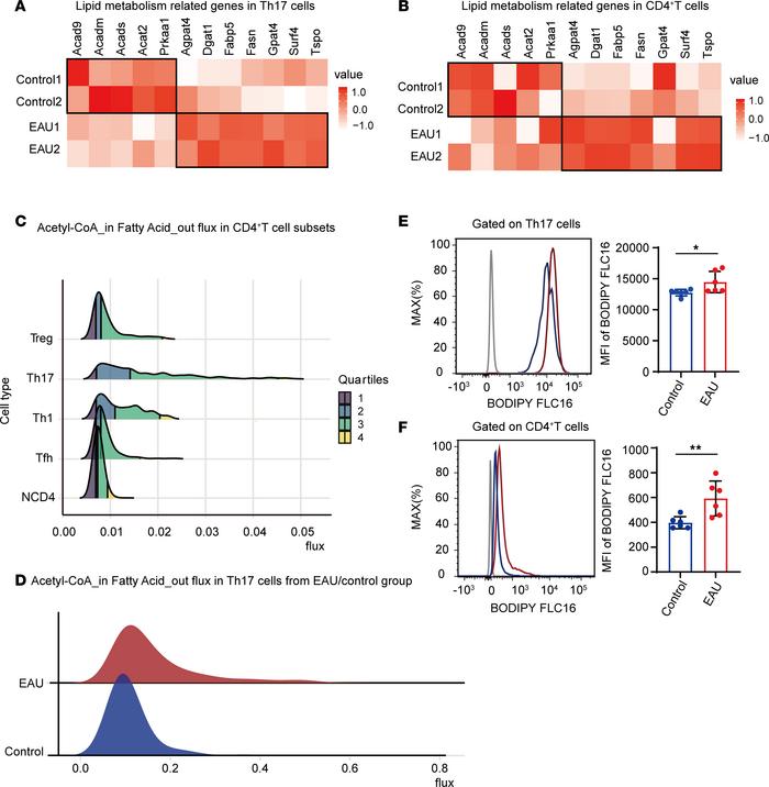
Figure 1

Th17 cells in EAU mice exhibited a higher abundance of fatty acids.

Options: View larger image (or click on image) Download as PowerPoint
Th17 cells in EAU mice exhibited a higher abundance of fatty acids.
(A a...
(A and B) Heatmap showing lipid metabolism related genes of Th17 cells (A) and CD4+ cells (B) in the EAU/control comparison groups. (C) Ridgeline plots indicating the distribution values of metabolic flux in Treg, Th17, Th1, TFH, and NCD4 cells. Each ridgeline represents the flux of Acetyl-CoA to Fatty Acid, shown on the x axis, for different CD4+ T cell subsets, shown on the y axis. The computational method scFEA was used to infer cell-wise fluxome from the scRNA-Seq data to predict the metabolic profiling as well as the differential metabolite conversion rate in cells that correspond to a metabolic flux value. (D) Ridgeline plot indicates the distribution values of metabolic flux in Th17 cells from the EAU and the control groups. Each ridgeline represents the flux of Acetyl-CoA to fatty acid and shown on the x axis. (E and F) Representative histograms and mean fluorescence intensity (MFI) values of BODIPY FLC16 in Th17 cells (E) and CD4+ T cells (F) (n = 6, data are presented as mean ± SD, significance was determined using unpaired 2-tailed Student’s t test). *P < 0.05, **P < 0.01. EAU, experimental autoimmune uveitis.

Copyright © 2026 American Society for Clinical Investigation
ISSN 2379-3708

Sign up for email alerts