Go to The Journal of Clinical Investigation
  • About
  • Editors
  • Consulting Editors
  • For authors
  • Publication ethics
  • Publication alerts by email
  • Transfers
  • Advertising
  • Job board
  • Contact
  • Physician-Scientist Development
  • Current issue
  • Past issues
  • By specialty
    • COVID-19
    • Cardiology
    • Immunology
    • Metabolism
    • Nephrology
    • Oncology
    • Pulmonology
    • All ...
  • Videos
  • Collections
    • In-Press Preview
    • Resource and Technical Advances
    • Clinical Research and Public Health
    • Research Letters
    • Editorials
    • Perspectives
    • Physician-Scientist Development
    • Reviews
    • Top read articles

  • Current issue
  • Past issues
  • Specialties
  • In-Press Preview
  • Resource and Technical Advances
  • Clinical Research and Public Health
  • Research Letters
  • Editorials
  • Perspectives
  • Physician-Scientist Development
  • Reviews
  • Top read articles
  • About
  • Editors
  • Consulting Editors
  • For authors
  • Publication ethics
  • Publication alerts by email
  • Transfers
  • Advertising
  • Job board
  • Contact
PCSK9 deficiency promotes the development of peripheral neuropathy
Ali K. Jaafar, Aurélie Paulo-Ramos, Guillaume Rastoldo, Bryan Veeren, Cynthia Planesse, Matthieu Bringart, Philippe Rondeau, Kévin Chemello, Olivier Meilhac, Gilles C. Lambert, Steeve Bourane
Ali K. Jaafar, Aurélie Paulo-Ramos, Guillaume Rastoldo, Bryan Veeren, Cynthia Planesse, Matthieu Bringart, Philippe Rondeau, Kévin Chemello, Olivier Meilhac, Gilles C. Lambert, Steeve Bourane
View: Text | PDF
Research Article Metabolism Neuroscience

PCSK9 deficiency promotes the development of peripheral neuropathy

  • Text
  • PDF
Abstract

Proprotein convertase subtilisin/kexin type 9 (PCSK9) induces the hepatic degradation of the low-density lipoprotein receptor (LDLR), thereby increasing the concentration of LDL-cholesterol in the blood. Beyond its effects on LDL, recent studies have reported pleiotropic effects of PCSK9, notably in septic shock, vascular inflammation, viral infection, and cancer. While the functional and structural integrity of peripheral nerves are critically influenced by circulating lipids, the effect of PCSK9 on the peripheral nervous system remains unknown. In this study, we investigated the consequences of PCSK9 deficiency on peripheral nerves. We found that PCSK9 deletion in mice leads to peripheral neuropathy, characterized by reduced thermal and mechanical pain sensations. PCSK9-deficient mice also presented with skin structural changes, including a reduction in nociceptive Schwann cell number, axonal swelling of Remak fibers, and hypomyelination of small nerve fibers. Interestingly, the peripheral nerves of PCSK9-deficient mice showed an upregulation of CD36, a fatty acid transporter, which correlated with increased nerve lipid content, structural mitochondrial abnormalities, and acylcarnitine accumulation. Our findings demonstrate that PCSK9 plays a critical role in peripheral nerves by regulating lipid homeostasis and that its deficiency results in symptoms related to peripheral neuropathy.

Authors

Ali K. Jaafar, Aurélie Paulo-Ramos, Guillaume Rastoldo, Bryan Veeren, Cynthia Planesse, Matthieu Bringart, Philippe Rondeau, Kévin Chemello, Olivier Meilhac, Gilles C. Lambert, Steeve Bourane

×

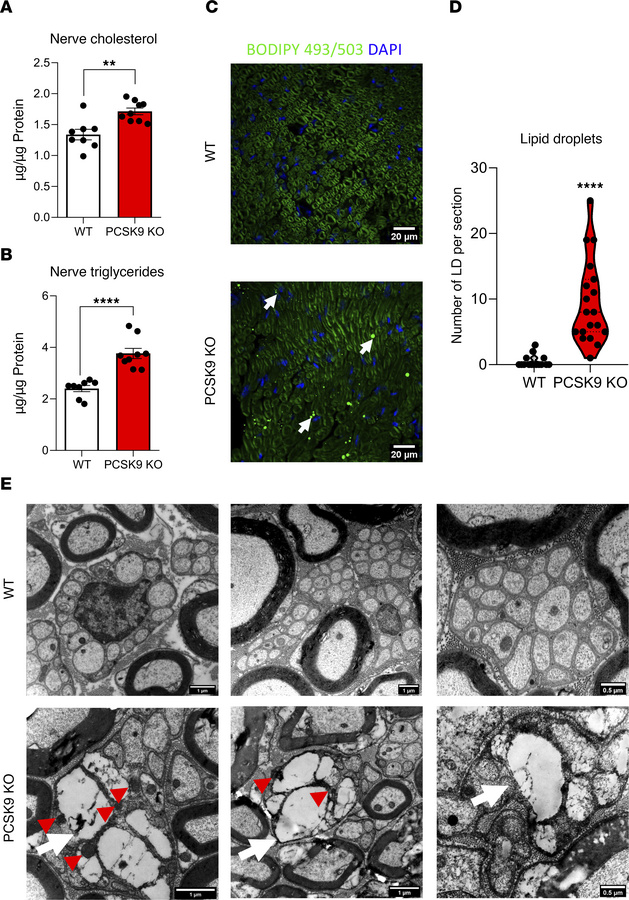
Figure 6

PCSK9 deficiency results in increased lipid concentration in peripheral nerves.

Options: View larger image (or click on image) Download as PowerPoint

PCSK9 deficiency results in increased lipid concentration in peripheral...
(A) Cholesterol levels in the sciatic nerve of 24-week-old WT (n = 8) and PCSK9-KO (n = 9) mice. (B) Triglyceride levels in the sciatic nerve of 24-week-old WT (n = 8) and PCSK9-KO (n = 9) mice. (C) Visualization of lipid droplets in sciatic nerve sections using BODIPY 493/503 staining (arrows: lipid droplets). Scale bars: 20 μm. (D) Quantification of the number of lipid droplets per section from 24-week-old WT (n = 3) and PCSK9-KO (n = 4) mice. (E) Representative photomicrographs of sciatic nerve sections by transmission electron microscopy in WT and PCSK9-KO mice are shown. Scale bars: 1 μm; final image (0.5 μm). White arrows indicate lipid droplets; red arrowheads show the associated mitochondria. Data are represented as mean ± SEM and statistically analyzed by unpaired t test. **P < 0.01 and ****P <0.0001.

Copyright © 2026 American Society for Clinical Investigation
ISSN 2379-3708

Sign up for email alerts