Go to The Journal of Clinical Investigation
  • About
  • Editors
  • Consulting Editors
  • For authors
  • Publication ethics
  • Publication alerts by email
  • Transfers
  • Advertising
  • Job board
  • Contact
  • Physician-Scientist Development
  • Current issue
  • Past issues
  • By specialty
    • COVID-19
    • Cardiology
    • Immunology
    • Metabolism
    • Nephrology
    • Oncology
    • Pulmonology
    • All ...
  • Videos
  • Collections
    • In-Press Preview
    • Resource and Technical Advances
    • Clinical Research and Public Health
    • Research Letters
    • Editorials
    • Perspectives
    • Physician-Scientist Development
    • Reviews
    • Top read articles

  • Current issue
  • Past issues
  • Specialties
  • In-Press Preview
  • Resource and Technical Advances
  • Clinical Research and Public Health
  • Research Letters
  • Editorials
  • Perspectives
  • Physician-Scientist Development
  • Reviews
  • Top read articles
  • About
  • Editors
  • Consulting Editors
  • For authors
  • Publication ethics
  • Publication alerts by email
  • Transfers
  • Advertising
  • Job board
  • Contact
PCSK9 deficiency promotes the development of peripheral neuropathy
Ali K. Jaafar, Aurélie Paulo-Ramos, Guillaume Rastoldo, Bryan Veeren, Cynthia Planesse, Matthieu Bringart, Philippe Rondeau, Kévin Chemello, Olivier Meilhac, Gilles C. Lambert, Steeve Bourane
Ali K. Jaafar, Aurélie Paulo-Ramos, Guillaume Rastoldo, Bryan Veeren, Cynthia Planesse, Matthieu Bringart, Philippe Rondeau, Kévin Chemello, Olivier Meilhac, Gilles C. Lambert, Steeve Bourane
View: Text | PDF
Research Article Metabolism Neuroscience

PCSK9 deficiency promotes the development of peripheral neuropathy

  • Text
  • PDF
Abstract

Proprotein convertase subtilisin/kexin type 9 (PCSK9) induces the hepatic degradation of the low-density lipoprotein receptor (LDLR), thereby increasing the concentration of LDL-cholesterol in the blood. Beyond its effects on LDL, recent studies have reported pleiotropic effects of PCSK9, notably in septic shock, vascular inflammation, viral infection, and cancer. While the functional and structural integrity of peripheral nerves are critically influenced by circulating lipids, the effect of PCSK9 on the peripheral nervous system remains unknown. In this study, we investigated the consequences of PCSK9 deficiency on peripheral nerves. We found that PCSK9 deletion in mice leads to peripheral neuropathy, characterized by reduced thermal and mechanical pain sensations. PCSK9-deficient mice also presented with skin structural changes, including a reduction in nociceptive Schwann cell number, axonal swelling of Remak fibers, and hypomyelination of small nerve fibers. Interestingly, the peripheral nerves of PCSK9-deficient mice showed an upregulation of CD36, a fatty acid transporter, which correlated with increased nerve lipid content, structural mitochondrial abnormalities, and acylcarnitine accumulation. Our findings demonstrate that PCSK9 plays a critical role in peripheral nerves by regulating lipid homeostasis and that its deficiency results in symptoms related to peripheral neuropathy.

Authors

Ali K. Jaafar, Aurélie Paulo-Ramos, Guillaume Rastoldo, Bryan Veeren, Cynthia Planesse, Matthieu Bringart, Philippe Rondeau, Kévin Chemello, Olivier Meilhac, Gilles C. Lambert, Steeve Bourane

×

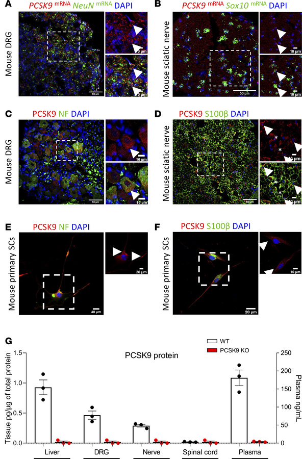
Figure 1

PCSK9 expression in the peripheral nervous system of mice.

Options: View larger image (or click on image) Download as PowerPoint

PCSK9 expression in the peripheral nervous system of mice.
(A and B) PC...
(A and B) PCSK9 mRNA expression in mouse dorsal root ganglia and sciatic nerve sections. Scale bars: main images (50 μm); insets (10 μm). (C and D) PCSK9 protein expression in mouse dorsal root ganglia and sciatic nerve (arrowhead: PCSK9 expression; asterisk: axonal PCSK9 expression). Scale bars: main images (50 μm); insets (10 μm). (E and F) PCSK9 expression in mouse primary sensory neurons and Schwann cells (arrowhead: PCSK9 expression). Scale bars: main images (40 μm); insets (20 μm). (G) PCSK9 protein concentration in liver, DRG, sciatic nerve, spinal cord and plasma in WT mice with the corresponding negative controls from PCSK9-KO mice; n = 3 mice per group. Data are shown as mean ± SEM. .

Copyright © 2026 American Society for Clinical Investigation
ISSN 2379-3708

Sign up for email alerts