Go to The Journal of Clinical Investigation
  • About
  • Editors
  • Consulting Editors
  • For authors
  • Publication ethics
  • Publication alerts by email
  • Transfers
  • Advertising
  • Job board
  • Contact
  • Physician-Scientist Development
  • Current issue
  • Past issues
  • By specialty
    • COVID-19
    • Cardiology
    • Immunology
    • Metabolism
    • Nephrology
    • Oncology
    • Pulmonology
    • All ...
  • Videos
  • Collections
    • In-Press Preview
    • Resource and Technical Advances
    • Clinical Research and Public Health
    • Research Letters
    • Editorials
    • Perspectives
    • Physician-Scientist Development
    • Reviews
    • Top read articles

  • Current issue
  • Past issues
  • Specialties
  • In-Press Preview
  • Resource and Technical Advances
  • Clinical Research and Public Health
  • Research Letters
  • Editorials
  • Perspectives
  • Physician-Scientist Development
  • Reviews
  • Top read articles
  • About
  • Editors
  • Consulting Editors
  • For authors
  • Publication ethics
  • Publication alerts by email
  • Transfers
  • Advertising
  • Job board
  • Contact
SERPINB5/TGF-β signaling modulates desmoplakin membrane localization and ameliorates pemphigus vulgaris skin blistering
Maitreyi Rathod, … , Enno Schmidt, Volker Spindler
Maitreyi Rathod, … , Enno Schmidt, Volker Spindler
Published October 2, 2025
Citation Information: JCI Insight. 2025;10(22):e183024. https://doi.org/10.1172/jci.insight.183024.
View: Text | PDF
Research Article Cell biology Dermatology

SERPINB5/TGF-β signaling modulates desmoplakin membrane localization and ameliorates pemphigus vulgaris skin blistering

  • Text
  • PDF
Abstract

Impairment of desmosomal cell-cell adhesion leads to life-threatening diseases, such as the autoimmune skin-blistering disorder pemphigus vulgaris (PV). Disease management strategies that stabilize intercellular adhesion, in addition to the existing immunosuppression therapies, may result in improved clinical outcomes. Previous findings showed that the serine protease inhibitor SERPINB5 promotes intercellular adhesion by binding to and regulating the localization of the desmosomal adapter molecule desmoplakin (DSP) at the plasma membrane. We here show that SERPINB5 overexpression prevents PV-IgG–mediated loss of cell-cell adhesion and DSP dissociation from the cell membrane. We mechanistically demonstrate that SERPINB5 loss deregulates TGF-β signaling, a pathway known to destabilize DSP in keratinocytes. TGF-β signaling was also activated in skin biopsies of patients with PV and keratinocytes treated with PV autoantibodies, suggesting a contribution to disease. Inhibition of TGF-β signaling ameliorated PV-IgG–mediated loss of cell-cell adhesion, increased DSP membrane expression, and prevented PV-IgG–induced blister formation in a human ex vivo skin model. Together, SERPINB5 modulates DSP and intercellular adhesion through the regulation of TGF-β signaling. Further, TGF-β signaling was identified as a potential target for pemphigus treatment.

Authors

Maitreyi Rathod, Mariam Petrosyan, Aude Zimmermann, Maike Märker, Tobias Gosau, Henriette Franz, Tomás Cunha, Dario Didona, Michael Hertl, Enno Schmidt, Volker Spindler

×

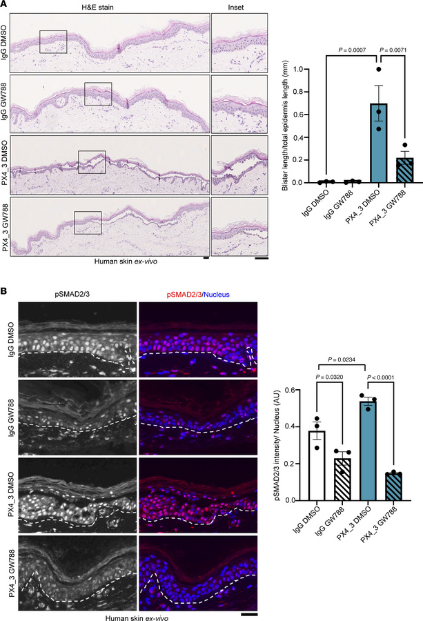
Figure 5

TGF-β inhibition rescues PV-IgG–mediated acantholysis.

Options: View larger image (or click on image) Download as PowerPoint
TGF-β inhibition rescues PV-IgG–mediated acantholysis.
(A) H&E stain...
(A) H&E staining of human skin explants injected with IgG or pX4_3 and DMSO/GW788, respectively. Scale bar, 10 μm. Bar graphs represent quantification of blister length versus total epidermis length; each dot represents independent biological replicates (n = 3). One-way ANOVA, Šídák correction used for statistical analysis. (B) Immunofluorescence staining of human skin sections treated with Ctrl-IgG or pX4_3 and DMSO/GW788 using p-SMAD2/3 (red/white) antibodies and DAPI to stain nucleus (blue). Representative images are shown. Scale bar, 10 μm. Quantification showing the mean intensity of p-SMAD2/3 normalized to the respective number of nuclei within each experiment (n = 3); each data point represents 1 biological replicate. One-way ANOVA, Šídák correction used for statistical analysis.

Copyright © 2025 American Society for Clinical Investigation
ISSN 2379-3708

Sign up for email alerts