Go to The Journal of Clinical Investigation
  • About
  • Editors
  • Consulting Editors
  • For authors
  • Publication ethics
  • Publication alerts by email
  • Transfers
  • Advertising
  • Job board
  • Contact
  • Physician-Scientist Development
  • Current issue
  • Past issues
  • By specialty
    • COVID-19
    • Cardiology
    • Immunology
    • Metabolism
    • Nephrology
    • Oncology
    • Pulmonology
    • All ...
  • Videos
  • Collections
    • In-Press Preview
    • Resource and Technical Advances
    • Clinical Research and Public Health
    • Research Letters
    • Editorials
    • Perspectives
    • Physician-Scientist Development
    • Reviews
    • Top read articles

  • Current issue
  • Past issues
  • Specialties
  • In-Press Preview
  • Resource and Technical Advances
  • Clinical Research and Public Health
  • Research Letters
  • Editorials
  • Perspectives
  • Physician-Scientist Development
  • Reviews
  • Top read articles
  • About
  • Editors
  • Consulting Editors
  • For authors
  • Publication ethics
  • Publication alerts by email
  • Transfers
  • Advertising
  • Job board
  • Contact
p53 maintains lineage fidelity during lung capillary injury-repair in neonatal hyperoxia
Lisandra Vila Ellis, Jonathan D. Bywaters, Amanda Ceas, Yun Liu, Jennifer M.S. Sucre, Jichao Chen
Lisandra Vila Ellis, Jonathan D. Bywaters, Amanda Ceas, Yun Liu, Jennifer M.S. Sucre, Jichao Chen
View: Text | PDF
Research Article Development Pulmonology Vascular biology

p53 maintains lineage fidelity during lung capillary injury-repair in neonatal hyperoxia

  • Text
  • PDF
Abstract

Bronchopulmonary dysplasia (BPD), a prevalent and chronic lung disease affecting premature newborns, results in vascular rarefaction and alveolar simplification. Although the vasculature has been recognized as a main player in this disease, the recently found capillary heterogeneity and cellular dynamics of endothelial subpopulations in BPD remain unclear. Here, we showed that Cap2 cells were damaged during neonatal hyperoxic injury, leading to their replacement by Cap1 cells, which, in turn, significantly declined. Single-cell RNA-Seq identified the activation of numerous p53 target genes in endothelial cells (ECs), including Cdkn1a (p21). While global deletion of p53 resulted in worsened vasculature, EC-specific deletion of p53 reversed the vascular phenotype and improved alveolar simplification during hyperoxia. This recovery was associated with the emergence of a transitional EC state, enriched for oxidative stress response genes and growth factors. Notably, this transitional EC gene signature was conserved in an aberrant capillary population identified in human BPD with pulmonary hypertension, underscoring the biological and clinical relevance of our findings. These results reveal a key role for p53 in maintaining endothelial lineage fidelity during pulmonary capillary repair following hyperoxic injury and highlight the critical contribution of the endothelium to BPD pathogenesis.

Authors

Lisandra Vila Ellis, Jonathan D. Bywaters, Amanda Ceas, Yun Liu, Jennifer M.S. Sucre, Jichao Chen

×

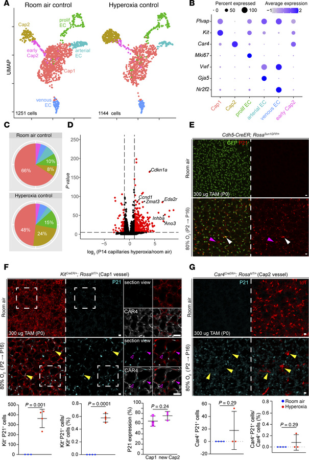
Figure 3

Hyperoxia exposure causes upregulation of p53 target genes in capillary ECs.

Options: View larger image (or click on image) Download as PowerPoint
Hyperoxia exposure causes upregulation of p53 target genes in capillary ...
(A) UMAP of purified lung ECs in room air and hyperoxia. ECs are color coded according to cell population. (B) Dot plot showing markers used to identify each EC population. (C) Pie charts demonstrating the proportions of each EC population in both conditions. Hyperoxia exposure results in a substantial reduction in Cap1 cells and an increase in Cap2 cells. (D) Volcano plot showing differential gene expression in capillaries between hyperoxia and room air lungs. Hyperoxia exposure causes significant upregulation of many p53 target genes in capillary ECs. (E) En face view of immunostained lungs showing GFP-labeled ECs in room air and hyperoxia. Hyperoxic injury causes widespread upregulation of p53 target gene P21 in ECs (white arrowheads) and non-ECs (magenta arrowheads) compared with room air control. (F) En face view of immunostained lungs showing nearly 60% of lineage-traced (tdT+) Cap1 cells express P21 in hyperoxia (yellow arrowheads) and its associated quantification (below; Student’s t test). Boxed regions are shown at higher magnification and shown as a section view. Both CAR4–tdT+ Cap1 cells (representing nonconverted Cap1 ECs; open magenta arrowheads) and CAR4+tdT+ Cap2 cells (representing Cap1 cells converted into Cap2; magenta arrowheads) were found to express P21 with no enrichment observed in either population. (G) En face view of immunostained lungs showing most lineage-traced Cap2 cells were found to lack P21 expression in hyperoxia (yellow arrowheads). Images are representative of at least 3 littermate pairs. For quantification, each symbol represents the average of 3 distinct regions imaged within 1 mouse lung. TAM, 300 μg tamoxifen administered at P0. Scale bars: 10 μm.

Copyright © 2026 American Society for Clinical Investigation
ISSN 2379-3708

Sign up for email alerts