Go to The Journal of Clinical Investigation
  • About
  • Editors
  • Consulting Editors
  • For authors
  • Publication ethics
  • Publication alerts by email
  • Transfers
  • Advertising
  • Job board
  • Contact
  • Physician-Scientist Development
  • Current issue
  • Past issues
  • By specialty
    • COVID-19
    • Cardiology
    • Immunology
    • Metabolism
    • Nephrology
    • Oncology
    • Pulmonology
    • All ...
  • Videos
  • Collections
    • In-Press Preview
    • Resource and Technical Advances
    • Clinical Research and Public Health
    • Research Letters
    • Editorials
    • Perspectives
    • Physician-Scientist Development
    • Reviews
    • Top read articles

  • Current issue
  • Past issues
  • Specialties
  • In-Press Preview
  • Resource and Technical Advances
  • Clinical Research and Public Health
  • Research Letters
  • Editorials
  • Perspectives
  • Physician-Scientist Development
  • Reviews
  • Top read articles
  • About
  • Editors
  • Consulting Editors
  • For authors
  • Publication ethics
  • Publication alerts by email
  • Transfers
  • Advertising
  • Job board
  • Contact
The critical role of GRP78/BiP MARylation in ER stress of KRAS-mutant colorectal cancer
Shuxian Zhang, Xiaodan Chen, Qian Gong, Jing Huang, Yi Tang, Ming Xiao, Ming Li, Qingshu Li, Yalan Wang
Shuxian Zhang, Xiaodan Chen, Qian Gong, Jing Huang, Yi Tang, Ming Xiao, Ming Li, Qingshu Li, Yalan Wang
View: Text | PDF
Research Article Cell biology Gastroenterology Oncology

The critical role of GRP78/BiP MARylation in ER stress of KRAS-mutant colorectal cancer

  • Text
  • PDF
Abstract

Nearly 50% of patients with KRAS-mutant colorectal cancer (CRC) currently lack effective targeted therapy. The accumulation of KRAS-mutant proteins can trigger a sustained high level of endoplasmic reticulum (ER) stress, and the UPR-based long-term protective regulatory pathway inhibits the aggregation of unfolded proteins, thereby maintaining the stability of the ER and enabling the continued survival of KRAS-mutant tumors. However, the critical factors that affect the regulation of ER homeostasis in KRAS-mutant CRC are still unclear. Mono-ADP ribosylation (MARylation) catalyzed by ART1 is the most important modification of GRP78/BiP and stabilizes the internal environment of the ER. In this study, KRAS mutation increased the levels of ART1, ER stress, and MARylated GRP78/BiP in CRC cells. Inhibiting MARylated GRP78/BiP can impede the downstream IRE1α/XBP1/TFAF2/JNK and PERK/eIF2α/ATF4 cascades by affecting the binding and dissociation of GRP78/BiP with receptors to hinder the growth of KRAS-mutant CRC cells and accelerate their apoptosis. We propose that KRAS-mutant CRC cells are more sensitive to intervention with MARylated GRP78/BiP because more modifications are needed to maintain ER stability. We also conducted a preliminary study on the specific site of function. Clarifying this molecular mechanism can provide a experimental basis for identifying effective targets for the intervention of KRAS-mutant CRC.

Authors

Shuxian Zhang, Xiaodan Chen, Qian Gong, Jing Huang, Yi Tang, Ming Xiao, Ming Li, Qingshu Li, Yalan Wang

×

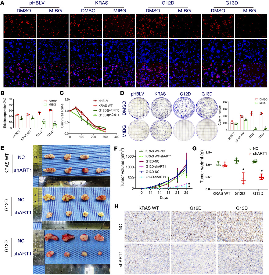
Figure 3

Inhibition of mono-ADP-ribosylated GRP78/BiP affects the growth of KRAS-mutant CRC cells.

Options: View larger image (or click on image) Download as PowerPoint
Inhibition of mono-ADP-ribosylated GRP78/BiP affects the growth of KRAS-...
(A and B) The effects of ART1 inhibitor MIBG on the proliferation ability of pHBLV, KRAS-WT, G12D, and G13D cells. Original magnification, ×10. *P < 0.01 by t test (mean ± SEM, n = 3). (C) Survival rate of pHBLV, KRAS-WT, G12D, and G13D cells when treated with ART1 inhibitor MIBG. *P < 0.01 by t test (mean ± SEM, n = 3). (D) The effects of MIBG on the clone formation of pHBLV, KRAS-WT, G12D, and G13D cells. *P < 0.01 by t test (mean ± SEM, n = 3). (E) The size of subcutaneous xenograft tumors in KRAS-WT, G12D, and G13D groups after knocking down ART1 with lentiviral infection. The volume (F) and weight (G) of subcutaneous tumors in nude mice in KRAS WT-shART1, G12D-shART1, G13D-shART1 and KRAS WT-NC, G12D-NC, G13D-NC groups. *P < 0.01 by 1-way ANOVA with Tukey’s HSD test (mean ± SEM, n = 3). (H) The positive intensity of Ki67 staining in subcutaneously xenografted tumors of nude mice detected by immunohistochemistry after knocking down ART1 with lentiviral infection. Original magnification, ×200.

Copyright © 2026 American Society for Clinical Investigation
ISSN 2379-3708

Sign up for email alerts