Go to The Journal of Clinical Investigation
  • About
  • Editors
  • Consulting Editors
  • For authors
  • Publication ethics
  • Publication alerts by email
  • Transfers
  • Advertising
  • Job board
  • Contact
  • Physician-Scientist Development
  • Current issue
  • Past issues
  • By specialty
    • COVID-19
    • Cardiology
    • Immunology
    • Metabolism
    • Nephrology
    • Oncology
    • Pulmonology
    • All ...
  • Videos
  • Collections
    • In-Press Preview
    • Resource and Technical Advances
    • Clinical Research and Public Health
    • Research Letters
    • Editorials
    • Perspectives
    • Physician-Scientist Development
    • Reviews
    • Top read articles

  • Current issue
  • Past issues
  • Specialties
  • In-Press Preview
  • Resource and Technical Advances
  • Clinical Research and Public Health
  • Research Letters
  • Editorials
  • Perspectives
  • Physician-Scientist Development
  • Reviews
  • Top read articles
  • About
  • Editors
  • Consulting Editors
  • For authors
  • Publication ethics
  • Publication alerts by email
  • Transfers
  • Advertising
  • Job board
  • Contact
β-Catenin disruption decreases macrophage exosomal α-SNAP and impedes Treg differentiation in acute liver injury
Ruobin Zong, … , Hankun Hu, Changyong Li
Ruobin Zong, … , Hankun Hu, Changyong Li
Published November 19, 2024
Citation Information: JCI Insight. 2025;10(1):e182515. https://doi.org/10.1172/jci.insight.182515.
View: Text | PDF
Research Article Hepatology Immunology

β-Catenin disruption decreases macrophage exosomal α-SNAP and impedes Treg differentiation in acute liver injury

  • Text
  • PDF
Abstract

Hepatic macrophages and regulatory T cells (Tregs) play an important role in the maintenance of liver immune homeostasis, but the mechanism by which hepatic macrophages regulate Tregs in acute liver injury remains largely unknown. Here, we found that the hepatic Treg proportion and β-catenin expression in hepatic macrophages were associated with acetaminophen- and d-galactosamine/LPS–induced acute liver injury. Interestingly, β-catenin was markedly upregulated only in infiltrating macrophages but not in resident Kupffer cells. Myeloid-specific β-catenin–knockout mice showed an increased inflammatory cell infiltration and hepatocyte apoptosis. Moreover, myeloid β-catenin deficiency decreased the hepatic Treg proportion in the injured liver. Mechanistically, in vitro coculture experiments revealed that macrophage β-catenin modulated its exosome composition and influenced Treg differentiation. Using mass spectrometry–based proteomics, we identified that macrophage β-catenin activation increased the level of exosomal alpha soluble NSF attachment protein (α-SNAP), which in turn promoted Treg differentiation. Overall, our findings demonstrated a molecular mechanism that macrophage β-catenin regulated the Treg proportion in the liver by enhancing the expression of exosomal α-SNAP, providing insights into the pathophysiology of acute liver injury.

Authors

Ruobin Zong, Yujie Liu, Mengya Zhang, Buwei Liu, Wei Zhang, Hankun Hu, Changyong Li

×

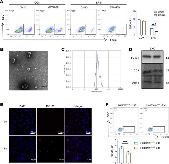
Figure 4

Macrophage β-catenin regulates Treg differentiation via the exosome pathway.

Options: View larger image (or click on image) Download as PowerPoint
Macrophage β-catenin regulates Treg differentiation via the exosome path...
(A) Naive CD4+ T cells were cocultured with BMDMs treated with GW4869 (5 μM) for 3 days, and the induction of Foxp3+ Tregs was detected by flow cytometry (n = 4). (B) Exosomes isolated from BMDM supernatants (BMDM-exosomes) were analyzed by transmission electron microscopy (scale bar, 100 nm). (C) Size distribution of exosomes. (D) Western blot assay indicated the expression of TSG101, CD9, and CD63 proteins in exosomes. (E) BMDM-exosomes were labeled with PKH26 (red) and then cocultured with naive CD4+ T cells for 8 hours. The T cells were collected for fluorescence confocal microscopy to detect exosome uptake, and the nuclear location was determined by DAPI (blue) staining (scale bar, 25 μm). (F) BMDMs from β-cateninfl/fl and β-cateninM-KO mice were stimulated with LPS (500 ng/mL) or PBS for 6 hours. Then the naive CD4+ T cells were cocultured with BMDM exosomes for 3 days. The induction of Foxp3+ Tregs was analyzed by flow cytometry (n = 4). Data are presented as individual values and represent the mean ± SD. ***P < 0.001 versus nondiabetic controls by 1-way ANOVA in A and 2-tailed Student’s t test in F. Representative of 3 experiments.

Copyright © 2025 American Society for Clinical Investigation
ISSN 2379-3708

Sign up for email alerts