Go to The Journal of Clinical Investigation
  • About
  • Editors
  • Consulting Editors
  • For authors
  • Publication ethics
  • Publication alerts by email
  • Transfers
  • Advertising
  • Job board
  • Contact
  • Physician-Scientist Development
  • Current issue
  • Past issues
  • By specialty
    • COVID-19
    • Cardiology
    • Immunology
    • Metabolism
    • Nephrology
    • Oncology
    • Pulmonology
    • All ...
  • Videos
  • Collections
    • In-Press Preview
    • Resource and Technical Advances
    • Clinical Research and Public Health
    • Research Letters
    • Editorials
    • Perspectives
    • Physician-Scientist Development
    • Reviews
    • Top read articles

  • Current issue
  • Past issues
  • Specialties
  • In-Press Preview
  • Resource and Technical Advances
  • Clinical Research and Public Health
  • Research Letters
  • Editorials
  • Perspectives
  • Physician-Scientist Development
  • Reviews
  • Top read articles
  • About
  • Editors
  • Consulting Editors
  • For authors
  • Publication ethics
  • Publication alerts by email
  • Transfers
  • Advertising
  • Job board
  • Contact
The transcription factor ZNF469 regulates collagen production in liver fibrosis
Sebastian Steinhauser, David Estoppey, Dennis P. Buehler, Yanhua Xiong, Nicolas Pizzato, Amandine Rietsch, Fabian Wu, Nelly Leroy, Tiffany Wunderlin, Isabelle Claerr, Philipp Tropberger, Miriam Müller, Alexandra Vissieres, Lindsay M. Davison, Eric Farber-Eger, Quinn S. Wells, Quanhu Sheng, Sebastian Bergling, Sophia Wild, Pierre Moulin, Jiancong Liang, Wayne J. English, Brandon Williams, Judith Knehr, Marc Altorfer, Alejandro Reyes, Johannes Voshol, Craig Mickanin, Dominic Hoepfner, Florian Nigsch, Mathias Frederiksen, Charles R. Flynn, Barna D. Fodor, Jonathan D. Brown, Christian Kolter
Sebastian Steinhauser, David Estoppey, Dennis P. Buehler, Yanhua Xiong, Nicolas Pizzato, Amandine Rietsch, Fabian Wu, Nelly Leroy, Tiffany Wunderlin, Isabelle Claerr, Philipp Tropberger, Miriam Müller, Alexandra Vissieres, Lindsay M. Davison, Eric Farber-Eger, Quinn S. Wells, Quanhu Sheng, Sebastian Bergling, Sophia Wild, Pierre Moulin, Jiancong Liang, Wayne J. English, Brandon Williams, Judith Knehr, Marc Altorfer, Alejandro Reyes, Johannes Voshol, Craig Mickanin, Dominic Hoepfner, Florian Nigsch, Mathias Frederiksen, Charles R. Flynn, Barna D. Fodor, Jonathan D. Brown, Christian Kolter
View: Text | PDF
Research Article Hepatology Inflammation

The transcription factor ZNF469 regulates collagen production in liver fibrosis

  • Text
  • PDF
Abstract

Metabolic dysfunction–associated steatotic liver disease (MASLD) — characterized by excess accumulation of fat in the liver — now affects one-third of the world’s population. As MASLD progresses, extracellular matrix components including collagen accumulate in the liver, causing tissue fibrosis, a major determinant of disease severity and mortality. To identify transcriptional regulators of fibrosis, we computationally inferred the activity of transcription factors (TFs) relevant to fibrosis by profiling the matched transcriptomes and epigenomes of 108 human liver biopsies from a deeply characterized cohort of patients spanning the full histopathologic spectrum of MASLD. CRISPR-based genetic KO of the top 100 TFs identified ZNF469 as a regulator of collagen expression in primary human hepatic stellate cells (HSCs). Gain- and loss-of-function studies established that ZNF469 regulates collagen genes and genes involved in matrix homeostasis through direct binding to gene bodies and regulatory elements. By integrating multiomic large-scale profiling of human biopsies with extensive experimental validation, we demonstrate that ZNF469 is a transcriptional regulator of collagen in HSCs. Overall, these data nominate ZNF469 as a previously unrecognized determinant of MASLD-associated liver fibrosis.

Authors

Sebastian Steinhauser, David Estoppey, Dennis P. Buehler, Yanhua Xiong, Nicolas Pizzato, Amandine Rietsch, Fabian Wu, Nelly Leroy, Tiffany Wunderlin, Isabelle Claerr, Philipp Tropberger, Miriam Müller, Alexandra Vissieres, Lindsay M. Davison, Eric Farber-Eger, Quinn S. Wells, Quanhu Sheng, Sebastian Bergling, Sophia Wild, Pierre Moulin, Jiancong Liang, Wayne J. English, Brandon Williams, Judith Knehr, Marc Altorfer, Alejandro Reyes, Johannes Voshol, Craig Mickanin, Dominic Hoepfner, Florian Nigsch, Mathias Frederiksen, Charles R. Flynn, Barna D. Fodor, Jonathan D. Brown, Christian Kolter

×

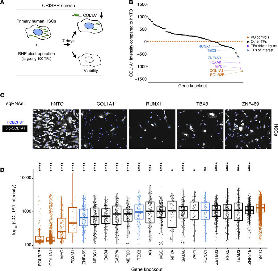
Figure 2

CRISPR loss-of-function screen identifies transcriptional regulators of collagen production in primary human HSCs.

Options: View larger image (or click on image) Download as PowerPoint
CRISPR loss-of-function screen identifies transcriptional regulators of ...
(A) Schematic of targeted CRISPR screen with single-cell high-content imaging read-out of collagen protein expression measured by immunofluorescence (IF). (B) Waterfall plot of primary screen results at day7. (C) Representative IF photomicrographs showing COL1A1 staining in the following CRISPR-KO conditions: human nontarget control (hNTO) and COL1A1-, RUNX1-, TBX3-, and ZNF469-KO. (D) Box plots showing distribution of COL1A1 expression upon KO of top TF hits; each dot corresponds to COL1A1 IF measurement in 1 cell. We used a Wilcoxon test to compare the medians of the COL1A1 IF expression. *P ≤ 0.05; **P ≤ 0.01, ***P ≤ 0.001, ****P ≤ 0.0001.

Copyright © 2026 American Society for Clinical Investigation
ISSN 2379-3708

Sign up for email alerts