Go to The Journal of Clinical Investigation
  • About
  • Editors
  • Consulting Editors
  • For authors
  • Publication ethics
  • Publication alerts by email
  • Transfers
  • Advertising
  • Job board
  • Contact
  • Physician-Scientist Development
  • Current issue
  • Past issues
  • By specialty
    • COVID-19
    • Cardiology
    • Immunology
    • Metabolism
    • Nephrology
    • Oncology
    • Pulmonology
    • All ...
  • Videos
  • Collections
    • In-Press Preview
    • Resource and Technical Advances
    • Clinical Research and Public Health
    • Research Letters
    • Editorials
    • Perspectives
    • Physician-Scientist Development
    • Reviews
    • Top read articles

  • Current issue
  • Past issues
  • Specialties
  • In-Press Preview
  • Resource and Technical Advances
  • Clinical Research and Public Health
  • Research Letters
  • Editorials
  • Perspectives
  • Physician-Scientist Development
  • Reviews
  • Top read articles
  • About
  • Editors
  • Consulting Editors
  • For authors
  • Publication ethics
  • Publication alerts by email
  • Transfers
  • Advertising
  • Job board
  • Contact
Disruption of mitochondrial electron transport impairs urinary concentration via AMPK-dependent suppression of aquaporin 2
Joshua S. Carty, Ryoichi Bessho, Yvonne Zuchowski, Jonathan B. Trapani, Olena Davidoff, Hanako Kobayashi, Joseph T. Roland, Jason A. Watts, Andrew S. Terker, Fabian Bock, Juan Pablo Arroyo, Volker H. Haase
Joshua S. Carty, Ryoichi Bessho, Yvonne Zuchowski, Jonathan B. Trapani, Olena Davidoff, Hanako Kobayashi, Joseph T. Roland, Jason A. Watts, Andrew S. Terker, Fabian Bock, Juan Pablo Arroyo, Volker H. Haase
View: Text | PDF
Research Article Cell biology Nephrology

Disruption of mitochondrial electron transport impairs urinary concentration via AMPK-dependent suppression of aquaporin 2

  • Text
  • PDF
Abstract

Urinary concentration is an energy-dependent process that minimizes body water loss by increasing aquaporin 2 (AQP2) expression in collecting duct (CD) principal cells. To investigate the role of mitochondrial (mt) ATP production in renal water clearance, we disrupted mt electron transport in CD cells by targeting ubiquinone (Q) binding protein QPC (UQCRQ), a subunit of mt complex III essential for oxidative phosphorylation. QPC-deficient mice produced less concentrated urine than controls, both at baseline and after type 2 vasopressin receptor stimulation with desmopressin. Impaired urinary concentration in QPC-deficient mice was associated with reduced total AQP2 protein levels in CD tubules, while AQP2 phosphorylation and membrane trafficking remained unaffected. In cultured inner medullary CD cells treated with mt complex III inhibitor antimycin A, the reduction in AQP2 abundance was associated with activation of 5′ adenosine monophosphate–activated protein kinase (AMPK) and was reversed by treatment with AMPK inhibitor SBI-0206965. In summary, our studies demonstrated that the physiological regulation of AQP2 abundance in principal CD cells was dependent on mt electron transport. Furthermore, our data suggested that oxidative phosphorylation in CD cells was dispensable for maintaining water homeostasis under baseline conditions, but necessary for maximal stimulation of AQP2 expression and urinary concentration.

Authors

Joshua S. Carty, Ryoichi Bessho, Yvonne Zuchowski, Jonathan B. Trapani, Olena Davidoff, Hanako Kobayashi, Joseph T. Roland, Jason A. Watts, Andrew S. Terker, Fabian Bock, Juan Pablo Arroyo, Volker H. Haase

×

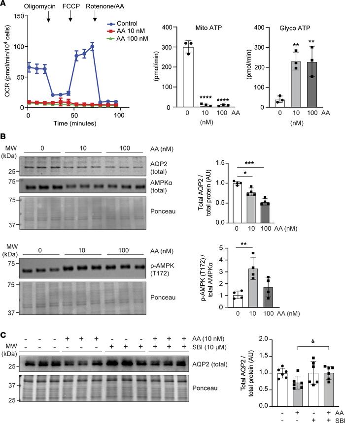
Figure 5

Inhibition of mt complex III decreases AQP2 expression in cultured CD cells.

Options: View larger image (or click on image) Download as PowerPoint
Inhibition of mt complex III decreases AQP2 expression in cultured CD ce...
(A) Representative oxygen consumption rates (OCRs) in cultured mouse IMCD cells (3 replicates, repeated 3 times) treated with mt complex III inhibitor antimycin A (AA). Shown are the production rates of ATP generated from mitochondrial respiration (Mito ATP) or glycolysis (Glyco ATP) following sequential injections of oligomycin A and rotenone/AA; n = 3 for each treatment condition. (B) Quantification of total AQP2, total AMPKα, and p-AMPKα (T172) protein levels in mouse IMCD cells treated with AA by immunoblot; n = 4, each. (C) Quantification of total AQP2 protein levels in AA-treated IMCD cells following addition of AMPK inhibitor SBI-0206965 (SBI) to the culture medium; n = 6, each. Data are represented as average mean values ± SD. *P < 0.05; **P < 0.01; **P < 0.001; ***P < 0.001; ****P < 0.0001; &P = 0.0324 by 1-way ANOVA with Tukey’s post hoc analysis; for A, comparisons were made to control (0 nM). AMPK, 5′ adenosine monophosphate–activated protein kinase; AQP2, aquaporin 2; FCCP, carbonyl cyanide-p-trifluoromethoxy phenylhydrazone; IMCD, inner medullary collecting duct; veh, vehicle control; AU, arbitrary units.

Copyright © 2026 American Society for Clinical Investigation
ISSN 2379-3708

Sign up for email alerts