Go to The Journal of Clinical Investigation
  • About
  • Editors
  • Consulting Editors
  • For authors
  • Publication ethics
  • Publication alerts by email
  • Transfers
  • Advertising
  • Job board
  • Contact
  • Physician-Scientist Development
  • Current issue
  • Past issues
  • By specialty
    • COVID-19
    • Cardiology
    • Immunology
    • Metabolism
    • Nephrology
    • Oncology
    • Pulmonology
    • All ...
  • Videos
  • Collections
    • In-Press Preview
    • Resource and Technical Advances
    • Clinical Research and Public Health
    • Research Letters
    • Editorials
    • Perspectives
    • Physician-Scientist Development
    • Reviews
    • Top read articles

  • Current issue
  • Past issues
  • Specialties
  • In-Press Preview
  • Resource and Technical Advances
  • Clinical Research and Public Health
  • Research Letters
  • Editorials
  • Perspectives
  • Physician-Scientist Development
  • Reviews
  • Top read articles
  • About
  • Editors
  • Consulting Editors
  • For authors
  • Publication ethics
  • Publication alerts by email
  • Transfers
  • Advertising
  • Job board
  • Contact
Macrophage-derived Spp1 promotes intramuscular fat in dystrophic muscle
Philip K. Farahat, Chino Kumagai-Cresse, Raquel L. Aragón, Feiyang Ma, Justin K. Amakor, Alejandro Espinoza, Irina Kramerova, Robert J. Jimenez, Bradley M. Smith, Jesus Perez, Rachelle H. Crosbie, Apoorva H. Nagendra, Jackie McCourt-Towner, Gerald Coulis, Oluwatayo F. Ikotun, April D. Pyle, Matteo Pellegrini, Elizabeth M. McNally, S. Armando Villalta, Melissa J. Spencer
Philip K. Farahat, Chino Kumagai-Cresse, Raquel L. Aragón, Feiyang Ma, Justin K. Amakor, Alejandro Espinoza, Irina Kramerova, Robert J. Jimenez, Bradley M. Smith, Jesus Perez, Rachelle H. Crosbie, Apoorva H. Nagendra, Jackie McCourt-Towner, Gerald Coulis, Oluwatayo F. Ikotun, April D. Pyle, Matteo Pellegrini, Elizabeth M. McNally, S. Armando Villalta, Melissa J. Spencer
View: Text | PDF
Research Article Genetics Muscle biology

Macrophage-derived Spp1 promotes intramuscular fat in dystrophic muscle

  • Text
  • PDF
Abstract

Duchenne muscular dystrophy (DMD) is a progressive muscle wasting disorder involving cycles of muscle degeneration and regeneration, leading to accumulation of intramuscular fibrosis and fat. Ablation of Osteopontin/Spp1 in a murine model of DMD (mdx) improves the dystrophic phenotype, but the source of Spp1 and its impact on target cells in dystrophic muscles remain unknown. In dystrophic muscles, macrophages are the predominate infiltrating leukocyte and express high levels of Spp1. We used macrophage-specific ablation combined with single-cell transcriptional profiling to uncover the impact of macrophage-derived Spp1 on cell-cell interactions in mdx muscles. Ablation of macrophage-specific Spp1 (cKO) correlated with reduction of 2 PDGFRa+ stromal cell populations, expressing Lifr+ and Procr+. Sorting and transcriptional profiling of these populations confirmed that they are enriched in adipogenesis genes and are highly related to fibroadipogenic precursors (FAPS). These adipogenic stromal cells (ASC) displayed more adipogenic potential in vitro compared with FAPS, likely due to a more differentiated state. Reduction of ASCs correlated with reduced intramuscular diaphragmatic fat and improved diaphragm function. These data suggest a role for myeloid-derived Spp1 in the differentiation of stromal cells towards an adipogenic fate, leading to accumulation of intramuscular fat in dystrophic muscles.

Authors

Philip K. Farahat, Chino Kumagai-Cresse, Raquel L. Aragón, Feiyang Ma, Justin K. Amakor, Alejandro Espinoza, Irina Kramerova, Robert J. Jimenez, Bradley M. Smith, Jesus Perez, Rachelle H. Crosbie, Apoorva H. Nagendra, Jackie McCourt-Towner, Gerald Coulis, Oluwatayo F. Ikotun, April D. Pyle, Matteo Pellegrini, Elizabeth M. McNally, S. Armando Villalta, Melissa J. Spencer

×

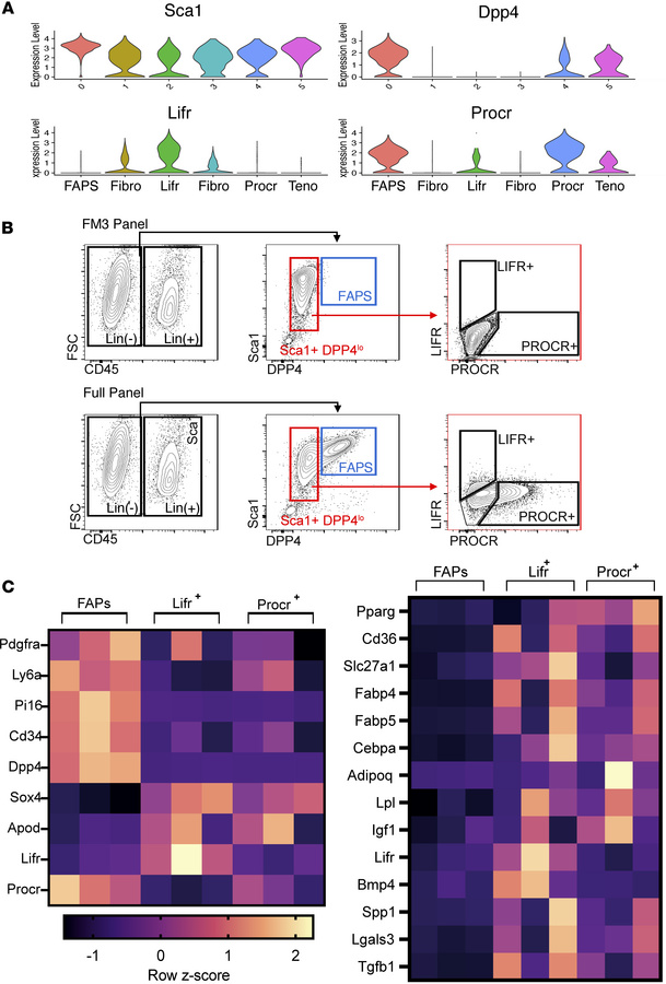
Figure 4

Sorted Lifr+ and Procr+ stromal cells demonstrate an enhanced adipogenic profile compared with FAPS.

Options: View larger image (or click on image) Download as PowerPoint
Sorted Lifr+ and Procr+ stromal cells demonstrate an enhanced adipogenic...
(A) Violin plot of markers identified in single cell RNA sequencing data that were used to design the sorting strategy used in B. (B) Representative plots showing the steps involved in isolation of Lifr+ and Procr+ populations from muscles. The “FM3” panel shows controls and the “Full panel” shows sorted cells. After gating on Lin– cells (far left panel), FAPS were isolated as Sca1+ DPP4+ and further as Lifr– Procr+. Lifr+ and Procr+ cells were isolated after gating on Sca1med DPP4med and then evaluated for expression of Lifr and Procr. (C) (left) Heatmap of z-scores generated from bulk RNAseq of sorted stromal cells showing expression levels of key cluster markers in FAPs, Lifr+, and Procr+ cells isolated from skeletal muscle of mdx mice (n = 3). (right) Heatmap of z-scores generated from bulk RNAseq of stromal cells showing expression levels of adipogenic genes (n = 3). Note the enrichment of adipogenesis genes in Lifr+ and Procr+ cells (ASCs) compared with FAPs.

Copyright © 2026 American Society for Clinical Investigation
ISSN 2379-3708

Sign up for email alerts