Go to The Journal of Clinical Investigation
  • About
  • Editors
  • Consulting Editors
  • For authors
  • Publication ethics
  • Publication alerts by email
  • Transfers
  • Advertising
  • Job board
  • Contact
  • Physician-Scientist Development
  • Current issue
  • Past issues
  • By specialty
    • COVID-19
    • Cardiology
    • Immunology
    • Metabolism
    • Nephrology
    • Oncology
    • Pulmonology
    • All ...
  • Videos
  • Collections
    • In-Press Preview
    • Resource and Technical Advances
    • Clinical Research and Public Health
    • Research Letters
    • Editorials
    • Perspectives
    • Physician-Scientist Development
    • Reviews
    • Top read articles

  • Current issue
  • Past issues
  • Specialties
  • In-Press Preview
  • Resource and Technical Advances
  • Clinical Research and Public Health
  • Research Letters
  • Editorials
  • Perspectives
  • Physician-Scientist Development
  • Reviews
  • Top read articles
  • About
  • Editors
  • Consulting Editors
  • For authors
  • Publication ethics
  • Publication alerts by email
  • Transfers
  • Advertising
  • Job board
  • Contact
An engineered glioblastoma model yields macrophage-secreted drivers of invasion
Erin A. Akins, Dana Wilkins, Zaki Abou-Mrad, Kelsey Hopland, Robert C. Osorio, Kenny K.H. Yu, Manish K. Aghi, Sanjay Kumar
Erin A. Akins, Dana Wilkins, Zaki Abou-Mrad, Kelsey Hopland, Robert C. Osorio, Kenny K.H. Yu, Manish K. Aghi, Sanjay Kumar
View: Text | PDF
Research Article Immunology Oncology

An engineered glioblastoma model yields macrophage-secreted drivers of invasion

  • Text
  • PDF
Abstract

While the accumulation of tumor-associated macrophages (TAMs) in glioblastoma (GBM) has been well documented, targeting TAMs has thus far yielded limited clinical success in slowing GBM progression due, in part, to an incomplete understanding of TAM function. Using an engineered 3D hydrogel–based model of the brain tumor microenvironment (TME), we show that M2-polarized macrophages stimulate transcriptional and phenotypic changes in GBM stem cells (GSCs) closely associated with the highly aggressive and invasive mesenchymal subtype. By combining proteomics with GBM patient single-cell transcriptomics, we identify multiple TAM-secreted proteins with putative proinvasive functions and validate TGF-β induced (TGFBI, also known as BIGH3) as a targetable TAM-secreted tumorigenic factor. Our work highlights the utility of coupling multiomics analyses with engineered TME models to investigate TAM–cancer cell crosstalk and offers insights into TAM function to guide TAM-targeting therapies.

Authors

Erin A. Akins, Dana Wilkins, Zaki Abou-Mrad, Kelsey Hopland, Robert C. Osorio, Kenny K.H. Yu, Manish K. Aghi, Sanjay Kumar

×

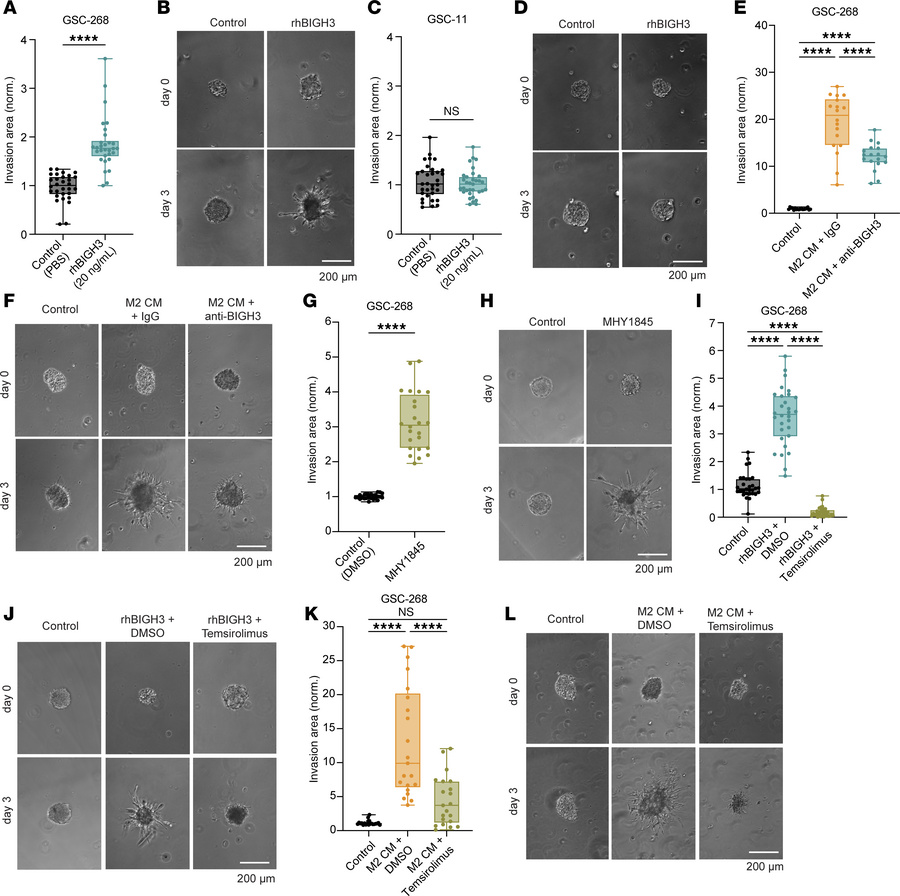
Figure 6

M2 macrophage–induced GSC invasion is mediated by secreted BIGH3 and is associated with active mTOR pathway.

Options: View larger image (or click on image) Download as PowerPoint
M2 macrophage–induced GSC invasion is mediated by secreted BIGH3 and is ...
(A and B) GSC-268 invasion assay with 20 ng/mL rhBIGH3 (n = 30 spheres) showing (A) quantification and (B) representative phase images. (C and D) GSC-11 invasion assay with 20 ng/mL rhBIGH3 (n = 33 spheres) showing (C) quantification and (D) representative phase images. (E and F) GSC-268 invasion assay with M2 CM neutralized with 10 μg/mL IgG (rabbit) or 10 μg/mL anti-BIGH3 (n = 18 spheres) showing (E) quantification and (F) representative phase images. (G and H) GSC-268 invasion assay with 10 μM mTOR activator MHY1845 (n = 24 spheres) showing (G) quantification and (H) representative phase images. (I and J) GSC-268 invasion assay with 20 ng/mL rhBIGH3 and 10 μM mTOR inhibitor temsirolimus (n = 30 spheres) showing (I) quantification and (J) representative phase images. (K and L) GSC-268 invasion assay with M2 CM and 10 μM mTOR inhibitor temsirolimus (n = 21 spheres) showing (K) quantification and (L) representative phase images. Spheroid invasion results were pooled across at least 2–3 independent replicates. Statistical significance was analyzed using an unpaired, 2-sided Student’s t test (A, C, and G) or a 1-way ANOVA followed by Tukey’s multiple-comparison test (E, J, and K). ****P < 0.0001. Scale bars: 200 μm.

Copyright © 2026 American Society for Clinical Investigation
ISSN 2379-3708

Sign up for email alerts