Go to The Journal of Clinical Investigation
  • About
  • Editors
  • Consulting Editors
  • For authors
  • Publication ethics
  • Publication alerts by email
  • Transfers
  • Advertising
  • Job board
  • Contact
  • Physician-Scientist Development
  • Current issue
  • Past issues
  • By specialty
    • COVID-19
    • Cardiology
    • Immunology
    • Metabolism
    • Nephrology
    • Oncology
    • Pulmonology
    • All ...
  • Videos
  • Collections
    • In-Press Preview
    • Resource and Technical Advances
    • Clinical Research and Public Health
    • Research Letters
    • Editorials
    • Perspectives
    • Physician-Scientist Development
    • Reviews
    • Top read articles

  • Current issue
  • Past issues
  • Specialties
  • In-Press Preview
  • Resource and Technical Advances
  • Clinical Research and Public Health
  • Research Letters
  • Editorials
  • Perspectives
  • Physician-Scientist Development
  • Reviews
  • Top read articles
  • About
  • Editors
  • Consulting Editors
  • For authors
  • Publication ethics
  • Publication alerts by email
  • Transfers
  • Advertising
  • Job board
  • Contact
An engineered glioblastoma model yields macrophage-secreted drivers of invasion
Erin A. Akins, Dana Wilkins, Zaki Abou-Mrad, Kelsey Hopland, Robert C. Osorio, Kenny K.H. Yu, Manish K. Aghi, Sanjay Kumar
Erin A. Akins, Dana Wilkins, Zaki Abou-Mrad, Kelsey Hopland, Robert C. Osorio, Kenny K.H. Yu, Manish K. Aghi, Sanjay Kumar
View: Text | PDF
Research Article Immunology Oncology

An engineered glioblastoma model yields macrophage-secreted drivers of invasion

  • Text
  • PDF
Abstract

While the accumulation of tumor-associated macrophages (TAMs) in glioblastoma (GBM) has been well documented, targeting TAMs has thus far yielded limited clinical success in slowing GBM progression due, in part, to an incomplete understanding of TAM function. Using an engineered 3D hydrogel–based model of the brain tumor microenvironment (TME), we show that M2-polarized macrophages stimulate transcriptional and phenotypic changes in GBM stem cells (GSCs) closely associated with the highly aggressive and invasive mesenchymal subtype. By combining proteomics with GBM patient single-cell transcriptomics, we identify multiple TAM-secreted proteins with putative proinvasive functions and validate TGF-β induced (TGFBI, also known as BIGH3) as a targetable TAM-secreted tumorigenic factor. Our work highlights the utility of coupling multiomics analyses with engineered TME models to investigate TAM–cancer cell crosstalk and offers insights into TAM function to guide TAM-targeting therapies.

Authors

Erin A. Akins, Dana Wilkins, Zaki Abou-Mrad, Kelsey Hopland, Robert C. Osorio, Kenny K.H. Yu, Manish K. Aghi, Sanjay Kumar

×

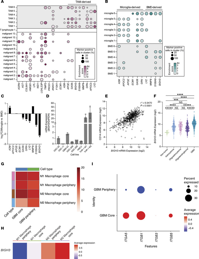
Figure 5

Integration of M2 macrophage–secreted ligands with published transcriptomic datasets.

Options: View larger image (or click on image) Download as PowerPoint
Integration of M2 macrophage–secreted ligands with published transcripto...
(A and B) Dot plots depicting gene expression profiles of M2 macrophage–secreted ligands identified by receptor-ligand analysis. Plots include (A) gene expression of all predicted M2 macrophage ligands across all GBM tumor cell type clusters and (B) gene expression of top 10 predicted M2 macrophage ligands across only GBM TAM clusters. (C) Differential gene expression analysis between human GBM bone marrow–derived TAMs and microglia TAMs. Genes with log2FC > 1 are expressed higher in microglia TAMs. (D) Relative BIGH3 mRNA expression obtained from qPCR across a panel of cell lines (n = 3 biological replicates). (E and F) Gene expression data from TCGA database queried and downloaded using GlioVis data portal for visualization and analysis of brain tumor expression datasets. (E) Simple linear regression plot and analysis of CD14 and BIGH3 gene expression in GBM tumors. (F) BIGH3 mRNA expression (log2) across glioma tumor stage. (G–I) Analysis of scRNA-seq dataset using CellChat. (G) Interactions between macrophages and GBM cells in the core and periphery. (H) BIGH3 expression in macrophage populations in the core and periphery. (I) BIGH3 receptor expression in GBM core and periphery. Statistical significance was analyzed using 1-way ANOVA followed by Tukey’s multiple-comparison test (F). ***P < 0.001; ****P < 0.0001; *****P < 0.00001.

Copyright © 2026 American Society for Clinical Investigation
ISSN 2379-3708

Sign up for email alerts