Go to The Journal of Clinical Investigation
  • About
  • Editors
  • Consulting Editors
  • For authors
  • Publication ethics
  • Publication alerts by email
  • Transfers
  • Advertising
  • Job board
  • Contact
  • Physician-Scientist Development
  • Current issue
  • Past issues
  • By specialty
    • COVID-19
    • Cardiology
    • Immunology
    • Metabolism
    • Nephrology
    • Oncology
    • Pulmonology
    • All ...
  • Videos
  • Collections
    • In-Press Preview
    • Resource and Technical Advances
    • Clinical Research and Public Health
    • Research Letters
    • Editorials
    • Perspectives
    • Physician-Scientist Development
    • Reviews
    • Top read articles

  • Current issue
  • Past issues
  • Specialties
  • In-Press Preview
  • Resource and Technical Advances
  • Clinical Research and Public Health
  • Research Letters
  • Editorials
  • Perspectives
  • Physician-Scientist Development
  • Reviews
  • Top read articles
  • About
  • Editors
  • Consulting Editors
  • For authors
  • Publication ethics
  • Publication alerts by email
  • Transfers
  • Advertising
  • Job board
  • Contact
Progesterone promotes CXCl2-dependent vaginal neutrophil killing by activating cervical resident macrophage–neutrophil crosstalk
Carla Gómez-Oro, … , Federico Pérez-Milán, Miguel Relloso
Carla Gómez-Oro, … , Federico Pérez-Milán, Miguel Relloso
Published September 19, 2024
Citation Information: JCI Insight. 2024;9(20):e177899. https://doi.org/10.1172/jci.insight.177899.
View: Text | PDF
Research Article Endocrinology Infectious disease

Progesterone promotes CXCl2-dependent vaginal neutrophil killing by activating cervical resident macrophage–neutrophil crosstalk

  • Text
  • PDF
Abstract

Vaginal infections in women of reproductive age represent a clinical dilemma with significant socioeconomic implications. The current understanding of mucosal immunity failure during early pathogenic invasions that allows the pathogen to grow and thrive is far from complete. Neutrophils infiltrate most tissues following circadian patterns as part of normal repair, regulation of microbiota, or immune surveillance and become more numerous after infection. Neutrophils are responsible for maintaining vaginal immunity. Specific to the vagina, neutrophils continuously infiltrate at high levels, although during ovulation, they retreat to avoid sperm damage and permit reproduction. Here we show that, after ovulation, progesterone promotes resident vaginal macrophage–neutrophil crosstalk by upregulating Yolk sac early fetal organs (FOLR2+) macrophage CXCl2 expression, in a TNFA-patrolling monocyte-derived macrophage–mediated (CX3CR1hiMHCIIhi-mediated) manner, to activate the neutrophils’ capacity to eliminate sex-transmitted and opportunistic microorganisms. Indeed, progesterone plays an essential role in conciliating the balance between the commensal microbiota, sperm, and the threat of pathogens because progesterone not only promotes a flurry of neutrophils but also increases neutrophilic fury to restore immunity after ovulation to thwart pathogenic invasion after intercourse. Therefore, modest progesterone dysregulations could lead to a suboptimal neutrophilic response, resulting in insufficient mucosal defense and recurrent unresolved infections.

Authors

Carla Gómez-Oro, Maria C. Latorre, Patricia Arribas-Poza, Alexandra Ibáñez-Escribano, Katia R. Baca-Cornejo, Jorge Gallego-Valle, Natalia López-Escobar, Mabel Mondéjar-Palencia, Marjorie Pion, Luis A. López-Fernández, Enrique Mercader, Federico Pérez-Milán, Miguel Relloso

×

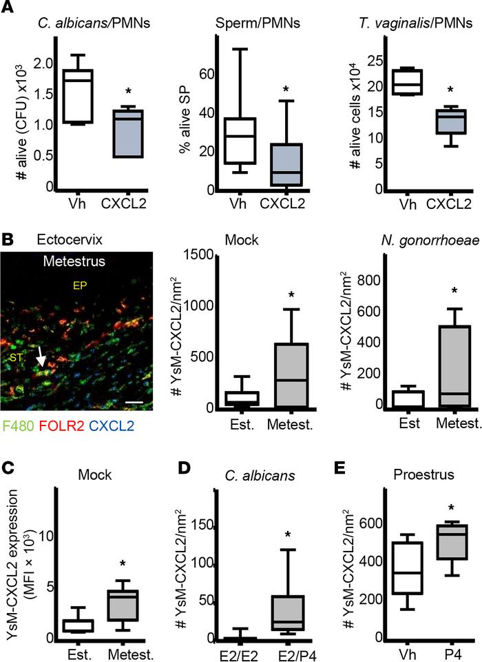
Figure 4

CXCl2 expression in YsM in the ectocervix during the ovarian cycle.

Options: View larger image (or click on image) Download as PowerPoint
CXCl2 expression in YsM in the ectocervix during the ovarian cycle.
(A) ...
(A) Live C. albicans, sperm, or T. vaginalis coculture with ex vivo neutrophils treated with CXCl2 (30 ng/mL). Representative experiment of 3 technical repeats. Mann-Whitney U test. (B and C) Photomicrograph of the ectocervix of metestrus mice selected by vaginal smear. White arrow points to CXCl2 expression on YsM (F4/80-FOLR2). Quantification of CXCl2 expression in YsM (F4/80-FOLR2) mock- and N. gonorrhoeae–infected by confocal microscopy and flow cytometry. Mann-Whitney U test (n = 6–9 mice per group). (D) CXCl2 expression in YsM (F4/80-FOLR2) from cervical sections of ovariectomized estradiol-treated mice treated with estradiol or progesterone to mimic the ovarian cycle. Mann-Whitney U test (n = 4 mice per group). (E) CXCl2 expression in cervical YsM (F4/80-FOLR2) from proestrus mice treated with progesterone (n = 5–6 mice per group). Confocal data were calculated in 2–4 different sections of each sample. Mann-Whitney U test. Data expressed as box and whiskers, at 10–90 percentiles. *P < 0.05 Mann-Whitney U test. Scale bar: 50 μm. Vh, vehicle; E2, estradiol; P4, progesterone; YsM, Yolk sac–derived macrophages; Ep, epithelium; St, stroma; Clod, clodronate; Est, estrous; Metest, metestrus; CFU, colony-forming unit.

Copyright © 2025 American Society for Clinical Investigation
ISSN 2379-3708

Sign up for email alerts