Go to The Journal of Clinical Investigation
  • About
  • Editors
  • Consulting Editors
  • For authors
  • Publication ethics
  • Publication alerts by email
  • Transfers
  • Advertising
  • Job board
  • Contact
  • Physician-Scientist Development
  • Current issue
  • Past issues
  • By specialty
    • COVID-19
    • Cardiology
    • Immunology
    • Metabolism
    • Nephrology
    • Oncology
    • Pulmonology
    • All ...
  • Videos
  • Collections
    • In-Press Preview
    • Resource and Technical Advances
    • Clinical Research and Public Health
    • Research Letters
    • Editorials
    • Perspectives
    • Physician-Scientist Development
    • Reviews
    • Top read articles

  • Current issue
  • Past issues
  • Specialties
  • In-Press Preview
  • Resource and Technical Advances
  • Clinical Research and Public Health
  • Research Letters
  • Editorials
  • Perspectives
  • Physician-Scientist Development
  • Reviews
  • Top read articles
  • About
  • Editors
  • Consulting Editors
  • For authors
  • Publication ethics
  • Publication alerts by email
  • Transfers
  • Advertising
  • Job board
  • Contact
Identification and regulation of circulating tumor-TCR-matched cytotoxic CD4+ lymphocytes by KLRG1 in bladder cancer
Serena S. Kwek, … , Lawrence Fong, David Y. Oh
Serena S. Kwek, … , Lawrence Fong, David Y. Oh
Published April 29, 2025
Citation Information: JCI Insight. 2025;10(11):e177373. https://doi.org/10.1172/jci.insight.177373.
View: Text | PDF
Research Article Clinical trials Immunology Oncology

Identification and regulation of circulating tumor-TCR-matched cytotoxic CD4+ lymphocytes by KLRG1 in bladder cancer

  • Text
  • PDF
Abstract

While cytotoxic CD4+ tumor-infiltrating lymphocytes have anticancer activity in patients, whether these can be noninvasively monitored and how these are regulated remains obscure. By matching single cells with T cell receptors (TCRs) in tumor and blood of patients with bladder cancer, we identified distinct pools of tumor-matching cytotoxic CD4+ T cells in the periphery directly reflecting the predominant antigenic specificities of intratumoral CD4+ tumor-infiltrating lymphocytes. On one hand, the granzyme B–expressing (GZMB-expressing) cytotoxic CD4+ subset proliferated in blood in response to PD-1 blockade but was separately regulated by the killer cell lectin-like receptor G1 (KLRG1), which inhibited their killing by interacting with E-cadherin. Conversely, a clonally related, GZMK-expressing circulating CD4+ population demonstrated basal proliferation and a memory phenotype that may result from activation of GZMB+ cells, but was not directly mobilized by PD-1 blockade. As KLRG1 marked the majority of circulating tumor-TCR-matched cytotoxic CD4+ T cells, this work nominates KLRG1 as a means to isolate them from blood and provide a window into intratumoral CD4+ recognition, as well as a putative regulatory receptor to mobilize the cytolytic GZMB+ subset for therapeutic benefit. Our findings also underscore ontogenic relationships of GZMB- and GZMK-expressing populations and the distinct cues that regulate their activity.

Authors

Serena S. Kwek, Hai Yang, Tony Li, Arielle Ilano, Eric D. Chow, Li Zhang, Hewitt Chang, Diamond Luong, Averey Lea, Matthew Clark, Alec Starzinski, Yimin Shi, Elizabeth McCarthy, Sima Porten, Maxwell V. Meng, Chun Jimmie Ye, Lawrence Fong, David Y. Oh

×

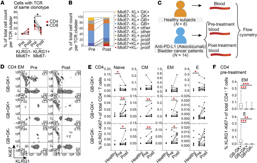
Figure 6

Anti–PD-L1 treatment increased Ki67 and decreased KLRG1 expression on cytotoxic T cells in the blood.

Options: View larger image (or click on image) Download as PowerPoint
Anti–PD-L1 treatment increased Ki67 and decreased KLRG1 expression on cy...
(A) Percentage of cells expressing either Mki67 or Klrg1 transcript in each TCR cluster from pre- and post-atezolizumab patient PBMCs. Each line represents a different TCR cluster. Friedman’s test with Dunn’s multiple-comparison test was carried out pre- and post-treatment timepoints for CD4+ (red) and CD8+ (black) TCR clusters (TCR clusters = 13). (B) Stacked bar plot showing mean percentage of cells expressing Mki67 and/or Klrg1 (KL) transcripts before and after anti–PD-L1 treatment, as shown per TCR cluster (TCR clusters = 13). (C) Flow cytometry was carried out on PBMCs from 8 healthy individuals and 14 pre- and post-atezolizumab-treated patients with bladder cancer. (D) Representative flow cytometry of pre- and posttreatment CD4+ EM cytotoxic T cells showing Ki67 and KLRG1 expression. (E) Percentage KLRG1–Ki67+ among total CD4+ T cells in cytotoxic subtypes with Naive-like, CM, EM, and E phenotypes. (F) Comparisons of pretreatment percentage of KLRG1–Ki67+ among total CD4+ T cells between cytotoxic subsets. Mann-Whitney U test was used to compare healthy and pretreatment samples; Wilcoxon’s matched-pairs signed-rank t test was used to compare pre- and posttreatment samples. *P < 0.05; **P < 0.01; ***P < 0.001. Corresponding plots for CD8+ cells are in Supplemental Figure 6.

Copyright © 2025 American Society for Clinical Investigation
ISSN 2379-3708

Sign up for email alerts