Go to The Journal of Clinical Investigation
  • About
  • Editors
  • Consulting Editors
  • For authors
  • Publication ethics
  • Publication alerts by email
  • Transfers
  • Advertising
  • Job board
  • Contact
  • Physician-Scientist Development
  • Current issue
  • Past issues
  • By specialty
    • COVID-19
    • Cardiology
    • Immunology
    • Metabolism
    • Nephrology
    • Oncology
    • Pulmonology
    • All ...
  • Videos
  • Collections
    • In-Press Preview
    • Resource and Technical Advances
    • Clinical Research and Public Health
    • Research Letters
    • Editorials
    • Perspectives
    • Physician-Scientist Development
    • Reviews
    • Top read articles

  • Current issue
  • Past issues
  • Specialties
  • In-Press Preview
  • Resource and Technical Advances
  • Clinical Research and Public Health
  • Research Letters
  • Editorials
  • Perspectives
  • Physician-Scientist Development
  • Reviews
  • Top read articles
  • About
  • Editors
  • Consulting Editors
  • For authors
  • Publication ethics
  • Publication alerts by email
  • Transfers
  • Advertising
  • Job board
  • Contact
Myeloid DRP1 deficiency limits revascularization in ischemic muscles via inflammatory macrophage polarization and metabolic reprogramming
Shikha Yadav, Vijay C. Ganta, Sudhahar Varadarajan, Vy Ong, Yang Shi, Archita Das, Dipankar Ash, Sheela Nagarkoti, Malgorzata McMenamin, Stephanie Kelley, Tohru Fukai, Masuko Ushio-Fukai
Shikha Yadav, Vijay C. Ganta, Sudhahar Varadarajan, Vy Ong, Yang Shi, Archita Das, Dipankar Ash, Sheela Nagarkoti, Malgorzata McMenamin, Stephanie Kelley, Tohru Fukai, Masuko Ushio-Fukai
View: Text | PDF
Research Article Angiogenesis Inflammation

Myeloid DRP1 deficiency limits revascularization in ischemic muscles via inflammatory macrophage polarization and metabolic reprogramming

  • Text
  • PDF
Abstract

Macrophages play a crucial role in promoting perfusion recovery and revascularization after ischemia through antiinflammatory polarization, a process essential for the treatment of peripheral artery disease (PAD). Mitochondrial dynamics, particularly regulated by the fission protein DRP1, are closely linked to macrophage metabolism and inflammation. However, the role of DRP1 in reparative neovascularization remains unexplored. Here, we show that DRP1 expression was increased in F4/80+ macrophages within ischemic muscle on day 3 after hind limb ischemia (HLI), an animal model of PAD. Mice lacking Drp1 in myeloid cells exhibited impaired limb perfusion recovery, angiogenesis, and muscle regeneration after HLI. These effects were associated with increased proinflammatory M1-like macrophages, p-NF-κB, and TNF-α, and reduced antiinflammatory M2-like macrophages and p-AMPK in ischemic muscle of myeloid Drp1–/– mice. In vitro, Drp1-deficient macrophages under hypoxia serum starvation (HSS), an in vitro PAD model, demonstrated enhanced glycolysis via reducing p-AMPK as well as mitochondrial dysfunction, and excessive mitochondrial ROS production, resulting in increased proinflammatory M1-gene and reduced antiinflammatory M2-gene expression. Conditioned media from HSS-treated Drp1–/– macrophages exhibited increased proinflammatory cytokine secretion, leading to suppressed angiogenesis in endothelial cells. Thus, macrophage DRP1 deficiency under ischemia drives proinflammatory metabolic reprogramming and macrophage polarization, limiting revascularization in experimental PAD.

Authors

Shikha Yadav, Vijay C. Ganta, Sudhahar Varadarajan, Vy Ong, Yang Shi, Archita Das, Dipankar Ash, Sheela Nagarkoti, Malgorzata McMenamin, Stephanie Kelley, Tohru Fukai, Masuko Ushio-Fukai

×

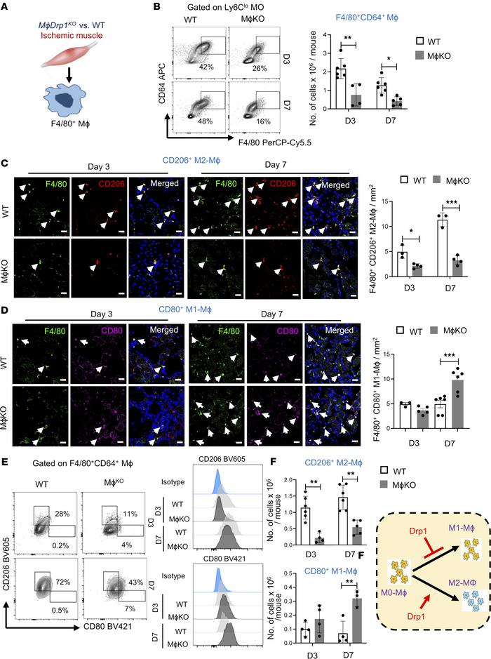
Figure 2

Myeloid Drp1KO mice exhibited increase in proinflammatory M1-like macrophages and decrease in antiinflammatory M2-like macrophages in ischemic muscles.

Options: View larger image (or click on image) Download as PowerPoint
Myeloid Drp1KO mice exhibited increase in proinflammatory M1-like macrop...
(A) Scheme showing FACS-based F4/80+ macrophage characterization from ischemic GC muscle in WT and MɸDrp1KO mice following HLI. (B) Representative flow cytometry contour plots and quantification of numbers of F4/80+CD64+ macrophages isolated from ischemic GC muscles in WT and MɸDrp1KO (MɸKO) mice on day 3 (D3) and D7 after HLI. (C and D) Immunofluorescence analysis of F4/80+ (green) and CD206+ (red) double-positive M2-like macrophages (C) or F4/80+ (green) and CD80+ (pink) double-positive M1-like macrophages (D) with DAPI (blue) in ischemic GC muscles in WT and MɸKO mice at indicated times after HLI. White arrowheads show indicated markers. Scale bars: 20 μm. Bottom panels show quantification (2-way ANOVA followed by Bonferroni’s multiple-comparison test). (E) Representative flow cytometry contour plots, histograms and (F) quantification of CD45+CD11b+F4/80+CD64+CD206+ M2-like macrophage and CD45+CD11b+F4/80+CD64+CD80+ M1-like macrophage numbers in ischemic GC muscles in WT and MɸKO mice at indicated times after HLI (2-way ANOVA followed by Bonferroni’s multiple-comparison test). Data are mean ± SEM. n = 4–6. *P < 0.05, **P < 0.01, ***P < 0.001. Note: CD80+CD206+ double-positive Mɸ in M1/M2 contour plots (E) were not included in the quantification shown in F.

Copyright © 2026 American Society for Clinical Investigation
ISSN 2379-3708

Sign up for email alerts