Go to The Journal of Clinical Investigation
  • About
  • Editors
  • Consulting Editors
  • For authors
  • Publication ethics
  • Publication alerts by email
  • Transfers
  • Advertising
  • Job board
  • Contact
  • Physician-Scientist Development
  • Current issue
  • Past issues
  • By specialty
    • COVID-19
    • Cardiology
    • Immunology
    • Metabolism
    • Nephrology
    • Oncology
    • Pulmonology
    • All ...
  • Videos
  • Collections
    • In-Press Preview
    • Resource and Technical Advances
    • Clinical Research and Public Health
    • Research Letters
    • Editorials
    • Perspectives
    • Physician-Scientist Development
    • Reviews
    • Top read articles

  • Current issue
  • Past issues
  • Specialties
  • In-Press Preview
  • Resource and Technical Advances
  • Clinical Research and Public Health
  • Research Letters
  • Editorials
  • Perspectives
  • Physician-Scientist Development
  • Reviews
  • Top read articles
  • About
  • Editors
  • Consulting Editors
  • For authors
  • Publication ethics
  • Publication alerts by email
  • Transfers
  • Advertising
  • Job board
  • Contact
Mitochondrial bioenergetics and cardiolipin remodeling abnormalities in mitochondrial trifunctional protein deficiency
Eduardo Vieira Neto, Meicheng Wang, Austin J. Szuminsky, Lethicia Ferraro, Erik Koppes, Yudong Wang, Clinton Van’t Land, Al-Walid Mohsen, Geancarlo Zanatta, Areeg H. El-Gharbawy, Tamil S. Anthonymuthu, Yulia Y. Tyurina, Vladimir A. Tyurin, Valerian Kagan, Hülya Bayır, Jerry Vockley
Eduardo Vieira Neto, Meicheng Wang, Austin J. Szuminsky, Lethicia Ferraro, Erik Koppes, Yudong Wang, Clinton Van’t Land, Al-Walid Mohsen, Geancarlo Zanatta, Areeg H. El-Gharbawy, Tamil S. Anthonymuthu, Yulia Y. Tyurina, Vladimir A. Tyurin, Valerian Kagan, Hülya Bayır, Jerry Vockley
View: Text | PDF
Research Article Genetics Metabolism

Mitochondrial bioenergetics and cardiolipin remodeling abnormalities in mitochondrial trifunctional protein deficiency

  • Text
  • PDF
Abstract

Mitochondrial trifunctional protein (TFP) deficiency is an inherited metabolic disorder leading to a block in long-chain fatty acid β-oxidation. Mutations in HADHA and HADHB, which encode the TFP α and β subunits, respectively, usually result in combined TFP deficiency. A single common mutation, HADHA c.1528G>C (p.E510Q), leads to isolated 3-hydroxyacyl-CoA dehydrogenase deficiency. TFP also catalyzes a step in the remodeling of cardiolipin (CL), a phospholipid critical to mitochondrial membrane stability and function. We explored the effect of mutations in TFP subunits on CL and other phospholipid content and composition and the consequences of these changes on mitochondrial bioenergetics in patient-derived fibroblasts. Abnormalities in these parameters varied extensively among different fibroblasts, and some cells were able to maintain basal oxygen consumption rates similar to controls. Although CL reduction was universally identified, a simultaneous increase in monolysocardiolipins was discrepant among cells. A similar profile was seen in liver mitochondria isolates from a TFP-deficient mouse model. Response to new potential drugs targeting CL metabolism might be dependent on patient genotype.

Authors

Eduardo Vieira Neto, Meicheng Wang, Austin J. Szuminsky, Lethicia Ferraro, Erik Koppes, Yudong Wang, Clinton Van’t Land, Al-Walid Mohsen, Geancarlo Zanatta, Areeg H. El-Gharbawy, Tamil S. Anthonymuthu, Yulia Y. Tyurina, Vladimir A. Tyurin, Valerian Kagan, Hülya Bayır, Jerry Vockley

×

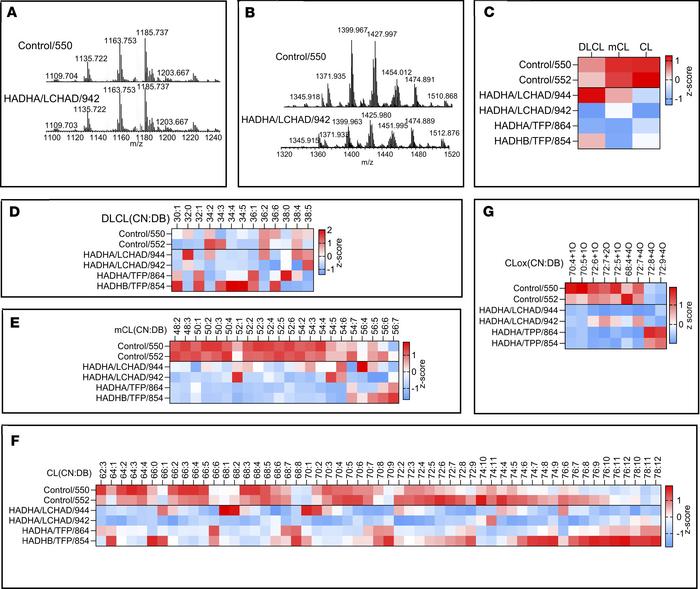
Figure 9

LC-MS/MS assessment of cardiolipins (CL), monolysocardiolipins (mCL), oxidized cardiolipins (CLox), and dilysocardiolipins (DLCL) in mitochondria isolated from female TFP/LCHAD-deficient fibroblasts and controls.

Options: View larger image (or click on image) Download as PowerPoint
LC-MS/MS assessment of cardiolipins (CL), monolysocardiolipins (mCL), ox...
Typical mass spectra of mCL (A) and CL (B) obtained from control (FB550) and TFP/LCHAD-deficient fibroblasts (FB942). TFP/LCHAD mutations induced changes in the total content of CL, mCL, and DLCL (C). TFP/LCHAD mutations induced changes in the content of molecular species of DLCL (D), mCL (E), CL (F), and CLox (G) in human fibroblasts from females. Data (pmol/nmol of phospholipids) are presented as heatmaps autoscaled to Z-scores: Z-score of 0 is marked by white, +3 by dark red, and –3 by dark blue cells, indicating that the sample value is identical to mean value, or 3 SD above or below the mean, respectively. Each lane represents the mean of 3 technical repeats.

Copyright © 2026 American Society for Clinical Investigation
ISSN 2379-3708

Sign up for email alerts