Go to The Journal of Clinical Investigation
  • About
  • Editors
  • Consulting Editors
  • For authors
  • Publication ethics
  • Publication alerts by email
  • Transfers
  • Advertising
  • Job board
  • Contact
  • Physician-Scientist Development
  • Current issue
  • Past issues
  • By specialty
    • COVID-19
    • Cardiology
    • Immunology
    • Metabolism
    • Nephrology
    • Oncology
    • Pulmonology
    • All ...
  • Videos
  • Collections
    • In-Press Preview
    • Resource and Technical Advances
    • Clinical Research and Public Health
    • Research Letters
    • Editorials
    • Perspectives
    • Physician-Scientist Development
    • Reviews
    • Top read articles

  • Current issue
  • Past issues
  • Specialties
  • In-Press Preview
  • Resource and Technical Advances
  • Clinical Research and Public Health
  • Research Letters
  • Editorials
  • Perspectives
  • Physician-Scientist Development
  • Reviews
  • Top read articles
  • About
  • Editors
  • Consulting Editors
  • For authors
  • Publication ethics
  • Publication alerts by email
  • Transfers
  • Advertising
  • Job board
  • Contact
The aberrant tonsillar microbiota modulates autoimmune responses in rheumatoid arthritis
Jing Li, Shenghui Li, Jiayang Jin, Ruochun Guo, Yuebo Jin, Lulu Cao, Xuanlin Cai, Peishi Rao, Yan Zhong, Xiaohong Xiang, Xiaolin Sun, Jianping Guo, Fanlei Hu, Hua Ye, Yuan Jia, Wenjing Xiao, Yuan An, Xuan Zhang, BinBin Xia, Rentao Yang, Yuanjie Zhou, Lijun Wu, Junjie Qin, Jing He, Jun Wang, Zhanguo Li
Jing Li, Shenghui Li, Jiayang Jin, Ruochun Guo, Yuebo Jin, Lulu Cao, Xuanlin Cai, Peishi Rao, Yan Zhong, Xiaohong Xiang, Xiaolin Sun, Jianping Guo, Fanlei Hu, Hua Ye, Yuan Jia, Wenjing Xiao, Yuan An, Xuan Zhang, BinBin Xia, Rentao Yang, Yuanjie Zhou, Lijun Wu, Junjie Qin, Jing He, Jun Wang, Zhanguo Li
View: Text | PDF
Research Article

The aberrant tonsillar microbiota modulates autoimmune responses in rheumatoid arthritis

  • Text
  • PDF
Abstract

Palatine tonsils are the only air-contacted lymphoid organs that constantly engage in crosstalk with commensal microorganisms and serve as the first handling sites against microbial antigens. While tonsil inflammations have been implicated in various autoimmune diseases, including rheumatoid arthritis (RA), the precise role of tonsillar microbiota in autoimmune pathogenesis remains inadequately characterized. In this study, we profiled the tonsillar microbiota and identified a notable dysbiosis in patients with RA, particularly within the Streptococcus genus. Specifically, patients with RA exhibited an enrichment of pathogenic Streptococcus species, including S. pyogenes, S. dysgalactiae, and S. agalactiae. Colonization with these bacteria significantly exacerbated arthritis severity and increased autoimmune responses in collagen-induced arthritis (CIA). Furthermore, immunization with peptides derived from these pathogenic Streptococcus species directly induced experimental arthritis. Conversely, patients with RA demonstrated a marked deficiency in commensal Streptococcus members, notably S. salivarius. Treatment of CIA mice with S. salivarius attenuated the progression of arthritis and downregulated autoimmune responses. These findings highlight a pathogenic link of tonsillar microbiota with RA, shedding light on their contribution to autoimmunity.

Authors

Jing Li, Shenghui Li, Jiayang Jin, Ruochun Guo, Yuebo Jin, Lulu Cao, Xuanlin Cai, Peishi Rao, Yan Zhong, Xiaohong Xiang, Xiaolin Sun, Jianping Guo, Fanlei Hu, Hua Ye, Yuan Jia, Wenjing Xiao, Yuan An, Xuan Zhang, BinBin Xia, Rentao Yang, Yuanjie Zhou, Lijun Wu, Junjie Qin, Jing He, Jun Wang, Zhanguo Li

×

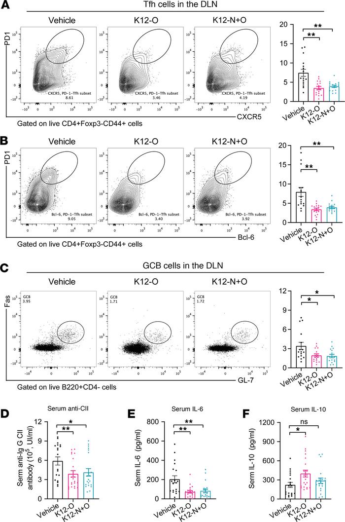
Figure 7

S. salivarius suppressed immune responses in experimental arthritis.

Options: View larger image (or click on image) Download as PowerPoint

S. salivarius suppressed immune responses in experimental arthritis.
(A...
(A–C) Representative flow cytometry plots with graphs showing frequencies of Tfh (A and B, CD4+ Foxp3-CD44+CXCR5+PD1+Bcl6+) and GCB (C, B220+CD4-Fas95+GL-7+) cells in the draining lymph modes (DLN) of indicated groups. n = 16 per group. (D–F) Concentrations of serum anti-collagen II (anti-CII) antibody, IL-6, and IL-10. n = 19 for vehicle, n = 21 for K12-O, and n = 21 for K12-N+O. Data were pooled from 3 independent experiments and are expressed as mean ± SEM. Significance was determined using 1-way ANOVA with Dunnett’s multiple comparisons test. *P < 0.05, **P < 0.01.

Copyright © 2026 American Society for Clinical Investigation
ISSN 2379-3708

Sign up for email alerts