Go to The Journal of Clinical Investigation
  • About
  • Editors
  • Consulting Editors
  • For authors
  • Publication ethics
  • Publication alerts by email
  • Transfers
  • Advertising
  • Job board
  • Contact
  • Physician-Scientist Development
  • Current issue
  • Past issues
  • By specialty
    • COVID-19
    • Cardiology
    • Immunology
    • Metabolism
    • Nephrology
    • Oncology
    • Pulmonology
    • All ...
  • Videos
  • Collections
    • In-Press Preview
    • Resource and Technical Advances
    • Clinical Research and Public Health
    • Research Letters
    • Editorials
    • Perspectives
    • Physician-Scientist Development
    • Reviews
    • Top read articles

  • Current issue
  • Past issues
  • Specialties
  • In-Press Preview
  • Resource and Technical Advances
  • Clinical Research and Public Health
  • Research Letters
  • Editorials
  • Perspectives
  • Physician-Scientist Development
  • Reviews
  • Top read articles
  • About
  • Editors
  • Consulting Editors
  • For authors
  • Publication ethics
  • Publication alerts by email
  • Transfers
  • Advertising
  • Job board
  • Contact
Injury-induced Foxm1 expression in the mouse kidney drives epithelial proliferation by a cyclin F–dependent mechanism
Megan L. Noonan, Yoshiharu Muto, Yasuhiro Yoshimura, Aidan Leckie-Harre, Haojia Wu, Vladimir V. Kalinichenko, Benjamin D. Humphreys, Monica Chang-Panesso
Megan L. Noonan, Yoshiharu Muto, Yasuhiro Yoshimura, Aidan Leckie-Harre, Haojia Wu, Vladimir V. Kalinichenko, Benjamin D. Humphreys, Monica Chang-Panesso
View: Text | PDF
Research Article Cell biology Nephrology

Injury-induced Foxm1 expression in the mouse kidney drives epithelial proliferation by a cyclin F–dependent mechanism

  • Text
  • PDF
Abstract

Acute kidney injury (AKI) strongly upregulates the transcription factor Foxm1 in the proximal tubule in vivo, and Foxm1 drives epithelial proliferation in vitro. Here, we report that deletion of Foxm1 either with a nephron-specific Cre driver or by inducible global deletion reduced proximal tubule proliferation after ischemic injury in vivo. Foxm1 deletion led to increased AKI to chronic kidney disease transition, with enhanced fibrosis and ongoing tubule injury 6 weeks after injury. We report ERK mediated FOXM1 induction downstream of the EGFR in primary proximal tubule cells. We defined FOXM1 genomic binding sites by cleavage under targets and release using nuclease (CUT&RUN) and compared the genes located near FOXM1 binding sites with genes downregulated in primary proximal tubule cells after FOXM1 knockdown. The aligned data sets revealed the cell cycle regulator cyclin F (CCNF) as a putative FOXM1 target. We identified 2 cis regulatory elements that bound FOXM1 and regulated CCNF expression, demonstrating that Ccnf is strongly induced after kidney injury and that Foxm1 deletion abrogates Ccnf expression in vivo and in vitro. Knockdown of CCNF also reduced proximal tubule proliferation in vitro. These studies identify an ERK/FOXM1/CCNF signaling pathway that regulates injury-induced proximal tubule cell proliferation.

Authors

Megan L. Noonan, Yoshiharu Muto, Yasuhiro Yoshimura, Aidan Leckie-Harre, Haojia Wu, Vladimir V. Kalinichenko, Benjamin D. Humphreys, Monica Chang-Panesso

×

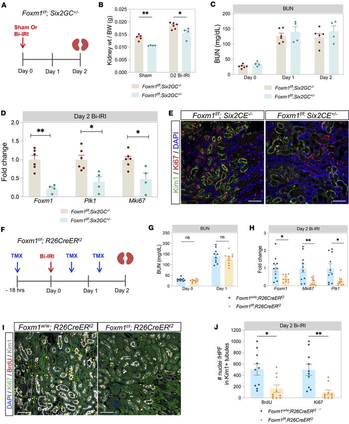
Figure 1

Nephron-specific and inducible, global deletion model to study Foxm1.

Options: View larger image (or click on image) Download as PowerPoint
Nephron-specific and inducible, global deletion model to study Foxm1.
(A...
(A) Experimental protocol. Mice underwent sham or bilateral ischemia/reperfusion injury (Bi-IRI). Kidneys were harvested at day 2 after surgery. (B) Graph showing kidney weights in relation to body weights. (C) BUN measurement at day 0, 1, and 2. (D) qPCR showing Foxm1, Plk1, and Mki67 mRNA expression at 2 days after Bi-IRI. (E) Immunostaining for the proliferation marker Ki67 in kidney sections on day 2 after Bi-IRI. (F) Tamoxifen (TMX) timing protocol. (G) BUN at day 0 and day 1 after Bi-IRI. (H) qPCR showing Foxm1, Mki67, and Plk1 mRNA expression 2 days after Bi-IRI in Foxm1-deleted kidneys vs. controls. (I) Immunofluorescence staining for Ki67, bromodeoxyuridine (BrdU), and KIM1 in kidney sections at day 2 after Bi-IRI from Foxm1-deleted vs. control mice. (J) Quantification of the number of BrdU- and Ki67-positive nuclei in tubules expressing KIM1 in the 2 different groups. HPF, high-power field. For B–D, n = 4–5 mice per group in sham and 4–6 for Bi-IRI. For G–J, n = 10 mice per group. Scale bar, 100 μm. *P < 0.05, **P < 0.01, by 2-tailed Student’s t test.

Copyright © 2026 American Society for Clinical Investigation
ISSN 2379-3708

Sign up for email alerts