Go to The Journal of Clinical Investigation
  • About
  • Editors
  • Consulting Editors
  • For authors
  • Publication ethics
  • Publication alerts by email
  • Transfers
  • Advertising
  • Job board
  • Contact
  • Physician-Scientist Development
  • Current issue
  • Past issues
  • By specialty
    • COVID-19
    • Cardiology
    • Immunology
    • Metabolism
    • Nephrology
    • Oncology
    • Pulmonology
    • All ...
  • Videos
  • Collections
    • In-Press Preview
    • Resource and Technical Advances
    • Clinical Research and Public Health
    • Research Letters
    • Editorials
    • Perspectives
    • Physician-Scientist Development
    • Reviews
    • Top read articles

  • Current issue
  • Past issues
  • Specialties
  • In-Press Preview
  • Resource and Technical Advances
  • Clinical Research and Public Health
  • Research Letters
  • Editorials
  • Perspectives
  • Physician-Scientist Development
  • Reviews
  • Top read articles
  • About
  • Editors
  • Consulting Editors
  • For authors
  • Publication ethics
  • Publication alerts by email
  • Transfers
  • Advertising
  • Job board
  • Contact
Cold stress–induced ferroptosis in liver sinusoidal endothelial cells determines liver transplant injury and outcomes
Hidenobu Kojima, … , Douglas G. Farmer, Jerzy W. Kupiec-Weglinski
Hidenobu Kojima, … , Douglas G. Farmer, Jerzy W. Kupiec-Weglinski
Published February 8, 2024
Citation Information: JCI Insight. 2024;9(3):e174354. https://doi.org/10.1172/jci.insight.174354.
View: Text | PDF
Research Article Immunology Transplantation

Cold stress–induced ferroptosis in liver sinusoidal endothelial cells determines liver transplant injury and outcomes

  • Text
  • PDF
Abstract

Although cold preservation remains the gold standard in organ transplantation, cold stress–induced cellular injury is a significant problem in clinical orthotopic liver transplantation (OLT). Because a recent study showed that cold stress activates ferroptosis, a form of regulated cell death, we investigated whether and how ferroptosis determines OLT outcomes in mice and humans. Treatment with ferroptosis inhibitor (ferrostatin-1) during cold preservation reduced lipid peroxidation (malondialdehyde; MDA), primarily in liver sinusoidal endothelial cells (LSECs), and alleviated ischemia/reperfusion injury in mouse OLT. Similarly, ferrostatin-1 reduced cell death in cold-stressed LSEC cultures. LSECs deficient in nuclear factor erythroid 2-related factor 2 (NRF2), a critical regulator of ferroptosis, were susceptible to cold stress–induced cell death, concomitant with enhanced endoplasmic reticulum (ER) stress and expression of mitochondrial Ca2+ uptake regulator (MICU1). Indeed, supplementing MICU1 inhibitor reduced ER stress, MDA expression, and cell death in NRF2-deficient but not WT LSECs, suggesting NRF2 is a critical regulator of MICU1-mediated ferroptosis. Consistent with murine data, enhanced liver NRF2 expression reduced MDA levels, hepatocellular damage, and incidence of early allograft dysfunction in human OLT recipients. This translational study provides a clinically applicable strategy in which inhibition of ferroptosis during liver cold preservation mitigates OLT injury by protecting LSECs from peritransplant stress via an NRF2-regulatory mechanism.

Authors

Hidenobu Kojima, Hirofumi Hirao, Kentaro Kadono, Takahiro Ito, Siyuan Yao, Taylor Torgerson, Kenneth J. Dery, Hiroaki Kitajima, Takahiro Ogawa, Fady M. Kaldas, Douglas G. Farmer, Jerzy W. Kupiec-Weglinski

×

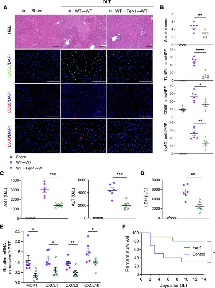
Figure 1

Inhibition of ferroptosis during liver cold storage mitigates the hepatocellular injury and improves mouse OLT survival.

Options: View larger image (or click on image) Download as PowerPoint
Inhibition of ferroptosis during liver cold storage mitigates the hepato...
Mouse WT livers, stored for 18 hours at 4°C with/without ferroptosis inhibitor (ferrostatin-1; Fer-1, 30 μM) were transplanted into syngeneic WT recipients (n = 6/group). Serum and OLT samples were analyzed at 6 hours postreperfusion. The sham group (n = 5) underwent the same procedures except for OLT. (A) Representative H&E, TUNEL, CD68, and Ly6G staining. Scale bars = 100 μm. (B) Suzuki’s histological grading of liver IRI and quantification of TUNEL-, CD68-, and Ly6G-positive cells/high-power field (HPF). (C) Serum AST/ALT and (D) LDH levels (U/L). (E) qRT-PCR–assisted detection of MCP-1, CXCL1, CXCL2, and CXCL10 in OLT (n = 6/group). Data were normalized to HPRT gene expression. qRT, quantitative reverse transcription. (F) Mouse OLT survival at 14 days (n = 10/group) (Kaplan-Meier method). White circle: sham; purple circle: WT OLT; green circle: WT+Fer-1 OLT. Data are shown as mean ± SEM. *P < 0.05, **P < 0.01, ***P < 0.001, ****P < 0.0001, Student’s t test (B−E), log-rank test (F).

Copyright © 2025 American Society for Clinical Investigation
ISSN 2379-3708

Sign up for email alerts