Go to The Journal of Clinical Investigation
  • About
  • Editors
  • Consulting Editors
  • For authors
  • Publication ethics
  • Publication alerts by email
  • Transfers
  • Advertising
  • Job board
  • Contact
  • Physician-Scientist Development
  • Current issue
  • Past issues
  • By specialty
    • COVID-19
    • Cardiology
    • Immunology
    • Metabolism
    • Nephrology
    • Oncology
    • Pulmonology
    • All ...
  • Videos
  • Collections
    • In-Press Preview
    • Resource and Technical Advances
    • Clinical Research and Public Health
    • Research Letters
    • Editorials
    • Perspectives
    • Physician-Scientist Development
    • Reviews
    • Top read articles

  • Current issue
  • Past issues
  • Specialties
  • In-Press Preview
  • Resource and Technical Advances
  • Clinical Research and Public Health
  • Research Letters
  • Editorials
  • Perspectives
  • Physician-Scientist Development
  • Reviews
  • Top read articles
  • About
  • Editors
  • Consulting Editors
  • For authors
  • Publication ethics
  • Publication alerts by email
  • Transfers
  • Advertising
  • Job board
  • Contact
Dysregulated fibrinolysis and plasmin activation promote the pathogenesis of osteoarthritis
Qian Wang, Guoqiang Shao, Xiaoyi Zhao, Heidi H. Wong, Kate Chin, Mackenzie Zhao, Audrey Bai, Michelle S. Bloom, Zelda Z. Love, Constance R. Chu, Zhen Cheng, William H. Robinson
Qian Wang, Guoqiang Shao, Xiaoyi Zhao, Heidi H. Wong, Kate Chin, Mackenzie Zhao, Audrey Bai, Michelle S. Bloom, Zelda Z. Love, Constance R. Chu, Zhen Cheng, William H. Robinson
View: Text | PDF
Research Article Inflammation

Dysregulated fibrinolysis and plasmin activation promote the pathogenesis of osteoarthritis

  • Text
  • PDF
Abstract

Joint injury is associated with risk for development of osteoarthritis (OA). Increasing evidence suggests that activation of fibrinolysis is involved in OA pathogenesis. However, the role of the fibrinolytic pathway is not well understood. Here, we showed that the fibrinolytic pathway, which includes plasminogen/plasmin, tissue plasminogen activator, urokinase plasminogen activator (uPA), and the uPA receptor (uPAR), was dysregulated in human OA joints. Pharmacological inhibition of plasmin attenuated OA progression after a destabilization of the medial meniscus in a mouse model whereas genetic deficiency of plasmin activator inhibitor, or injection of plasmin, exacerbated OA. We detected increased uptake of uPA/uPAR in mouse OA joints by microPET/CT imaging. In vitro studies identified that plasmin promotes OA development through multiple mechanisms, including the degradation of lubricin and cartilage proteoglycans and induction of inflammatory and degradative mediators. We showed that uPA and uPAR produced inflammatory and degradative mediators by activating the PI3K, 3′-phosphoinositide-dependent kinase-1, AKT, and ERK signaling cascades and activated matrix metalloproteinases to degrade proteoglycan. Together, we demonstrated that fibrinolysis contributes to the development of OA through multiple mechanisms and suggested that therapeutic targeting of the fibrinolysis pathway can prevent or slow development of OA.

Authors

Qian Wang, Guoqiang Shao, Xiaoyi Zhao, Heidi H. Wong, Kate Chin, Mackenzie Zhao, Audrey Bai, Michelle S. Bloom, Zelda Z. Love, Constance R. Chu, Zhen Cheng, William H. Robinson

×

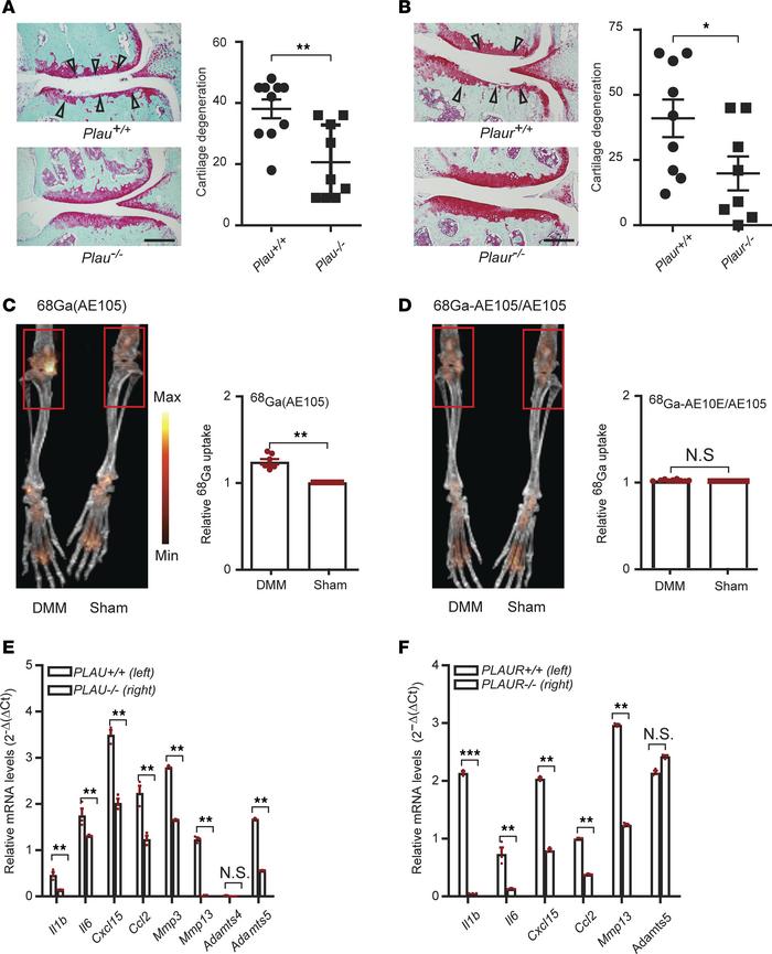
Figure 5

Another key fibrinolysis molecule, uPA, and its receptor, uPAR, also play critical roles in the pathogenesis of OA.

Options: View larger image (or click on image) Download as PowerPoint
Another key fibrinolysis molecule, uPA, and its receptor, uPAR, also pla...
(A and B) Representative cartilage degeneration in Safranin-O–stained sections of the medial region of stifle joints from Plau+/+ (n = 10) and Plau–/– (n = 9) (A) and Plaur+/+ (n = 9) and Plaur–/– (n = 9) mice (B) 20 weeks after DMM and quantification of the cartilage degeneration. Arrowheads indicate areas of cartilage degeneration. Scale bar, 200 μm. (C and D) MicroPET/CT imaging of mouse knee joints 20 weeks after DMM or sham surgery and quantification of relative 68Ga uptake levels in these joints (n = 7). Mice were i.v. injected with 68Ga-NODAGA-AE105 (C) or 68Ga-NODAGA-AE105 plus unlabeled AE105 (D). (E and F) qPCR analysis of relative mRNA expression levels of OA-related inflammatory, degradative mediators as well as VEGFα in synovial tissues from Plau+/+ (n = 5) and Plau–/– (n = 5) mice (E) or Plaur+/+ (n = 5) and Plaur–/– (n = 5) mice (F) 20 weeks after DMM. Data are the mean ± SEM of duplicates or triplicates and are representative of at least 2 independent experiments. *P < 0.05, ** P < 0.01, and *** P < 0.001. The test in panels A and B is Mann-Whitney U test. The test in panels C–F is 2-tailed t test.

Copyright © 2026 American Society for Clinical Investigation
ISSN 2379-3708

Sign up for email alerts