Go to The Journal of Clinical Investigation
  • About
  • Editors
  • Consulting Editors
  • For authors
  • Publication ethics
  • Publication alerts by email
  • Transfers
  • Advertising
  • Job board
  • Contact
  • Physician-Scientist Development
  • Current issue
  • Past issues
  • By specialty
    • COVID-19
    • Cardiology
    • Immunology
    • Metabolism
    • Nephrology
    • Oncology
    • Pulmonology
    • All ...
  • Videos
  • Collections
    • In-Press Preview
    • Resource and Technical Advances
    • Clinical Research and Public Health
    • Research Letters
    • Editorials
    • Perspectives
    • Physician-Scientist Development
    • Reviews
    • Top read articles

  • Current issue
  • Past issues
  • Specialties
  • In-Press Preview
  • Resource and Technical Advances
  • Clinical Research and Public Health
  • Research Letters
  • Editorials
  • Perspectives
  • Physician-Scientist Development
  • Reviews
  • Top read articles
  • About
  • Editors
  • Consulting Editors
  • For authors
  • Publication ethics
  • Publication alerts by email
  • Transfers
  • Advertising
  • Job board
  • Contact
Epstein-Barr virus infection induces tissue-resident memory T cells in mucosal lymphoid tissues
Daniel Kirchmeier, … , Kyra Zens, Christian Münz
Daniel Kirchmeier, … , Kyra Zens, Christian Münz
Published September 12, 2024
Citation Information: JCI Insight. 2024;9(20):e173489. https://doi.org/10.1172/jci.insight.173489.
View: Text | PDF
Research Article Immunology Infectious disease

Epstein-Barr virus infection induces tissue-resident memory T cells in mucosal lymphoid tissues

  • Text
  • PDF
Abstract

EBV contributes to around 2% of all tumors worldwide. Simultaneously, more than 90% of healthy human adults persistently carry EBV without clinical symptoms. In most EBV carriers, it is thought that virus-induced tumorigenesis is prevented by cell-mediated immunity. Specifically, memory CD8+ T cells recognize EBV-infected cells during latent and lytic infection. Using a symptomatic primary infection model, similar to infectious mononucleosis (IM), we found EBV-induced CD8+ tissue resident memory T cells (TRMs) in mice with a humanized immune system. These human TRMs were preferentially established after intranasal EBV infection in nasal-associated lymphoid tissues (NALT), equivalent to tonsils, the primary site of EBV infection in humans. They expressed canonical TRM markers, including CD69, CD103, and BLIMP-1, as well as granzyme B, CD107a, and CCL5. Despite cytotoxic activity and cytokine production ex vivo, these TRMs demonstrated reduced CD27 expression and proliferation and failed to control EBV viral loads in the NALT during infection, although effector memory T cells (TEMs) controlled viral titers in spleen and blood. Overall, TRMs are established in mucosal lymphoid tissues by EBV infection, but primarily, systemic CD8+ T cell expansion seems to control viral loads in the context of IM-like infection.

Authors

Daniel Kirchmeier, Yun Deng, Lisa Rieble, Michelle Böni, Fabienne Läderach, Patrick Schuhmachers, Alma Delia Valencia-Camargo, Anita Murer, Nicole Caduff, Bithi Chatterjee, Obinna Chijioke, Kyra Zens, Christian Münz

×

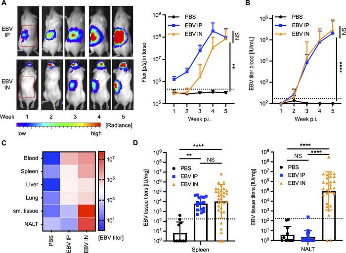
Figure 1

EBV is present in submandibular tissue and NALT following intranasal infection.

Options: View larger image (or click on image) Download as PowerPoint
EBV is present in submandibular tissue and NALT following intranasal inf...
(A) Representative IVIS image analysis over 5 weeks of Luc-EBV infection (left) with (right) quantification of the outlined region of interest (n = 6–24 animals per group from 3–6 independent experiments). EBV IP, i.p. infection; EBV IN, i.n. infection. (B) EBV blood viral loads over time in IU/mL in infected animals or PBS controls (n = 4–31 animals per group from 3–6 independent experiments; quantification in Supplemental Figure 2B). (C) Heatmap plot for EBV viral loads in blood and indicated tissues at sacrifice (n = 3–32 animals per group from 3–6 independent experiments; quantification in Supplemental Figure 2C). (D) Quantification of viral loads in spleen (left) and NALT (right) (n = 9–33 animals per group from 3-6 independent experiments). **P ≤ 0.01, ****P ≤ 0.0001, by Kruskal-Wallis test with Dunn’s test for multiple comparisons; dotted line indicates limit of detection.

Copyright © 2025 American Society for Clinical Investigation
ISSN 2379-3708

Sign up for email alerts