Go to The Journal of Clinical Investigation
  • About
  • Editors
  • Consulting Editors
  • For authors
  • Publication ethics
  • Publication alerts by email
  • Transfers
  • Advertising
  • Job board
  • Contact
  • Physician-Scientist Development
  • Current issue
  • Past issues
  • By specialty
    • COVID-19
    • Cardiology
    • Immunology
    • Metabolism
    • Nephrology
    • Oncology
    • Pulmonology
    • All ...
  • Videos
  • Collections
    • In-Press Preview
    • Resource and Technical Advances
    • Clinical Research and Public Health
    • Research Letters
    • Editorials
    • Perspectives
    • Physician-Scientist Development
    • Reviews
    • Top read articles

  • Current issue
  • Past issues
  • Specialties
  • In-Press Preview
  • Resource and Technical Advances
  • Clinical Research and Public Health
  • Research Letters
  • Editorials
  • Perspectives
  • Physician-Scientist Development
  • Reviews
  • Top read articles
  • About
  • Editors
  • Consulting Editors
  • For authors
  • Publication ethics
  • Publication alerts by email
  • Transfers
  • Advertising
  • Job board
  • Contact
Immunological landscape of human lymphoid explants during measles virus infection
Joshua A. Acklin, … , Benhur Lee, Jean K. Lim
Joshua A. Acklin, … , Benhur Lee, Jean K. Lim
Published September 10, 2024
Citation Information: JCI Insight. 2024;9(17):e172261. https://doi.org/10.1172/jci.insight.172261.
View: Text | PDF
Research Article Infectious disease Virology

Immunological landscape of human lymphoid explants during measles virus infection

  • Text
  • PDF
Abstract

In humans, lymph nodes are the primary site of measles virus (MeV) replication. To understand the immunological events that occur at this site, we infected human lymphoid tissue explants using a pathogenic strain of MeV that expresses GFP. We found that MeV infected 5%–15% of cells across donors. Using single-cell RNA-Seq and flow cytometry, we found that while most of the 29 cell populations identified in the lymphoid culture were susceptible to MeV, there was a broad preferential infection of B cells and reduced infection of T cells. Further subsetting of T cells revealed that this reduction may be driven by the decreased infection of naive T cells. Transcriptional changes in infected B cells were dominated by an interferon-stimulated gene (ISG) signature. To determine which of these ISGs were most substantial, we evaluated the proteome of MeV-infected Raji cells by mass spectrometry. We found that IFIT1, IFIT2, IFIT3, ISG15, CXCL10, MX2, and XAF1 proteins were the most highly induced and positively correlated with their expression in the transcriptome. These data provide insight into the immunological events that occur in lymph nodes during infection and may lead to the development of therapeutic interventions.

Authors

Joshua A. Acklin, Aum R. Patel, Andrew P. Kurland, Shu Horiuchi, Arianna S. Moss, Emma J. DeGrace, Satoshi Ikegame, Jillian Carmichael, Shreyas Kowdle, Patricia A. Thibault, Naoko Imai, Hideki Ueno, Benjamin Tweel, Jeffrey R. Johnson, Brad R. Rosenberg, Benhur Lee, Jean K. Lim

×

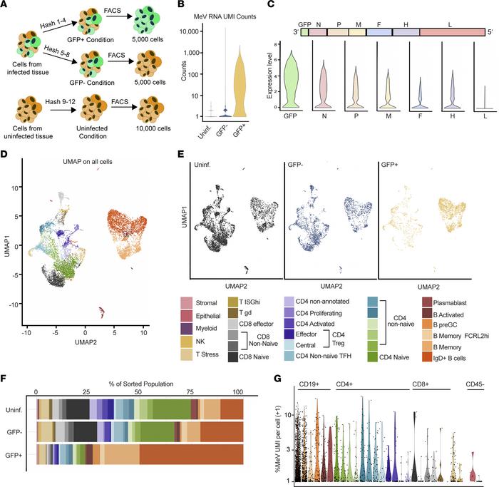
Figure 2

scRNA-Seq identifies 29 unique cell populations in tonsils susceptible to MeV.

Options: View larger image (or click on image) Download as PowerPoint
scRNA-Seq identifies 29 unique cell populations in tonsils susceptible t...
Tonsil tissue from MeV-GFP–infected and uninfected explants on day 8 from 1 donor were sorted for scRNA-Seq. Schemata of scRNA-Seq workflow are shown (A). Cells from the infected condition were sorted and hash-labeled into GFP+ and GFP– groups. Uninfected GFP– cells were sorted from a donor-matched uninfected control. A total of 5,000 GFP+ cells, 5,000 GFP– cells, and 10,000 uninfected cells were encapsulated for sequencing. MeV RNA unique molecular identifiers (UMIs) were quantified for quality control and filtering (B). Normalized expression of each MeV transcript in infected cells was quantified and shown as violin plots ordered from 3′ to 5′ in the MeV genome (C). Canonical correlation analysis was conducted on all groups (combined), and individual clusters were functionally annotated (see also Supplemental Figure 1). Clusters were visualized by UMAP (D) and then split into conditions based on captured hashing oligonucleotide sequences for further analysis (E). The frequencies of each cell cluster identified in E were calculated for each group, and quantification is shown in F. The percentage of the transcriptome that is MeV RNA is shown in G, with a +1 pseudocount artificially added to the values for display on a log10 axis. All cluster annotations are labeled by the color legend shown.

Copyright © 2025 American Society for Clinical Investigation
ISSN 2379-3708

Sign up for email alerts