Go to The Journal of Clinical Investigation
  • About
  • Editors
  • Consulting Editors
  • For authors
  • Publication ethics
  • Publication alerts by email
  • Transfers
  • Advertising
  • Job board
  • Contact
  • Physician-Scientist Development
  • Current issue
  • Past issues
  • By specialty
    • COVID-19
    • Cardiology
    • Immunology
    • Metabolism
    • Nephrology
    • Oncology
    • Pulmonology
    • All ...
  • Videos
  • Collections
    • In-Press Preview
    • Resource and Technical Advances
    • Clinical Research and Public Health
    • Research Letters
    • Editorials
    • Perspectives
    • Physician-Scientist Development
    • Reviews
    • Top read articles

  • Current issue
  • Past issues
  • Specialties
  • In-Press Preview
  • Resource and Technical Advances
  • Clinical Research and Public Health
  • Research Letters
  • Editorials
  • Perspectives
  • Physician-Scientist Development
  • Reviews
  • Top read articles
  • About
  • Editors
  • Consulting Editors
  • For authors
  • Publication ethics
  • Publication alerts by email
  • Transfers
  • Advertising
  • Job board
  • Contact
Meta-analysis of oral microbiome reveals sex-based diversity in biofilms during periodontitis
Rita Del Pinto, Claudio Ferri, Mario Giannoni, Fabio Cominelli, Theresa T. Pizarro, Davide Pietropaoli
Rita Del Pinto, Claudio Ferri, Mario Giannoni, Fabio Cominelli, Theresa T. Pizarro, Davide Pietropaoli
View: Text | PDF
Research Article Inflammation Microbiology

Meta-analysis of oral microbiome reveals sex-based diversity in biofilms during periodontitis

  • Text
  • PDF
Abstract

Sex is an often overlooked, yet compulsory, biological variable when performing biomedical research. Periodontitis is a common yet progressively debilitating chronic inflammatory disorder affecting the tissues supporting teeth that ultimately leads to tooth loss if left untreated. The incidence of periodontitis is sex biased, with increased prevalence in males compared with females but with unknown etiology. We performed a sex-specific meta-analysis using publicly available oral microbiome data from different sampling sites of patients with periodontitis and periodontally healthy controls; sex balance was established for each periodontal health condition. Our results show sex-based diversity in oral biofilms of individuals with periodontitis but not in their saliva, with increased abundance of several periodontal pathogens in subgingival plaques from females compared with males. We devised a quantitative measure, uniquely defined as the Microsexome Index (MSI), which indicates that sexual dimorphism in subgingival bacterial composition is a distinct feature of reduced microbial diversity during periodontitis but not under healthy conditions. In addition, we found that smoking exacerbates microsexome diversity in supragingival biofilms, particularly during periodontitis. Taken together, we provide insights regarding sex-based diversity in periodontitis, a disease with multiorgan associations, and provide the rationale for further mechanistic, diagnostic, and therapeutic studies.

Authors

Rita Del Pinto, Claudio Ferri, Mario Giannoni, Fabio Cominelli, Theresa T. Pizarro, Davide Pietropaoli

×

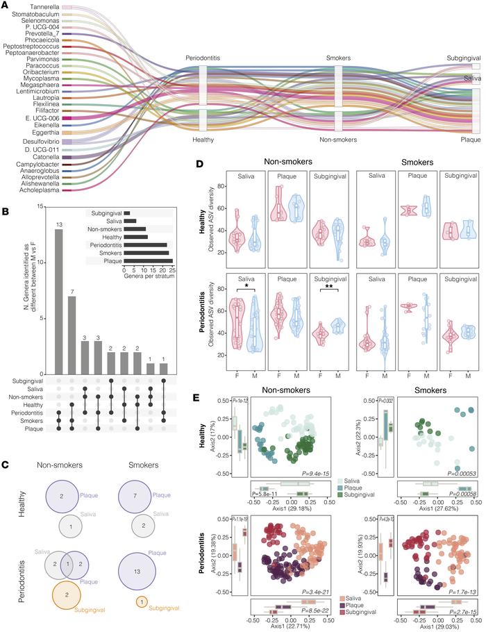
Figure 3

Smoking exacerbates sexual dimorphism in dental plaque composition but, in subgingival plaque, is independent of smoking and unique to periodontitis.

Options: View larger image (or click on image) Download as PowerPoint
Smoking exacerbates sexual dimorphism in dental plaque composition but, ...
Individuals with unknown smoking status were excluded. (A) Alluvial plot showing sexually dimorphic genera and their position across reported axes strata. Splines correspond to genera identified as consistently different between males (Ms) and females (Fs) using multiple differential abundance (DA) analysis methods (see Supplemental Figure 4 for DA outputs). Axes correspond to periodontal condition, smoking habits, and (sampling) site; each genus is indicated by a specific color. (B) Multiple response analysis, reporting number of diverse genera by sex across combinations of periodontal condition, smoking habits, and site (black dots, connecting bars). More diverse genera based on sex are found in supragingival plaque of smokers during periodontitis. Summary of number of different genera by sex in corresponding conditions. (C) Venn diagrams show only 1 genus (i.e., Desulphovibrio) as consistently different between sexes in 2 different sites, saliva and supragingival plaque, of nonsmokers with periodontitis. Differential enrichment of subgingival plaque by sex is only evident during periodontitis, independent of smoking. (D) α-Diversity stratified by sex across periodontal condition and smoking habits show sex-based differences in α-diversity in saliva and subgingival biofilms from nonsmokers with periodontitis. *P<0.05, **P<0.01 by Wilcoxon rank-sum test. (E) β-Diversity by smoking status in each disease condition. Segregation patterns are affected by site and smoking habits, determined by Kruskal-Wallis test.

Copyright © 2026 American Society for Clinical Investigation
ISSN 2379-3708

Sign up for email alerts