Go to The Journal of Clinical Investigation
  • About
  • Editors
  • Consulting Editors
  • For authors
  • Publication ethics
  • Publication alerts by email
  • Transfers
  • Advertising
  • Job board
  • Contact
  • Physician-Scientist Development
  • Current issue
  • Past issues
  • By specialty
    • COVID-19
    • Cardiology
    • Immunology
    • Metabolism
    • Nephrology
    • Oncology
    • Pulmonology
    • All ...
  • Videos
  • Collections
    • In-Press Preview
    • Resource and Technical Advances
    • Clinical Research and Public Health
    • Research Letters
    • Editorials
    • Perspectives
    • Physician-Scientist Development
    • Reviews
    • Top read articles

  • Current issue
  • Past issues
  • Specialties
  • In-Press Preview
  • Resource and Technical Advances
  • Clinical Research and Public Health
  • Research Letters
  • Editorials
  • Perspectives
  • Physician-Scientist Development
  • Reviews
  • Top read articles
  • About
  • Editors
  • Consulting Editors
  • For authors
  • Publication ethics
  • Publication alerts by email
  • Transfers
  • Advertising
  • Job board
  • Contact
Meta-analysis of oral microbiome reveals sex-based diversity in biofilms during periodontitis
Rita Del Pinto, Claudio Ferri, Mario Giannoni, Fabio Cominelli, Theresa T. Pizarro, Davide Pietropaoli
Rita Del Pinto, Claudio Ferri, Mario Giannoni, Fabio Cominelli, Theresa T. Pizarro, Davide Pietropaoli
View: Text | PDF
Research Article Inflammation Microbiology

Meta-analysis of oral microbiome reveals sex-based diversity in biofilms during periodontitis

  • Text
  • PDF
Abstract

Sex is an often overlooked, yet compulsory, biological variable when performing biomedical research. Periodontitis is a common yet progressively debilitating chronic inflammatory disorder affecting the tissues supporting teeth that ultimately leads to tooth loss if left untreated. The incidence of periodontitis is sex biased, with increased prevalence in males compared with females but with unknown etiology. We performed a sex-specific meta-analysis using publicly available oral microbiome data from different sampling sites of patients with periodontitis and periodontally healthy controls; sex balance was established for each periodontal health condition. Our results show sex-based diversity in oral biofilms of individuals with periodontitis but not in their saliva, with increased abundance of several periodontal pathogens in subgingival plaques from females compared with males. We devised a quantitative measure, uniquely defined as the Microsexome Index (MSI), which indicates that sexual dimorphism in subgingival bacterial composition is a distinct feature of reduced microbial diversity during periodontitis but not under healthy conditions. In addition, we found that smoking exacerbates microsexome diversity in supragingival biofilms, particularly during periodontitis. Taken together, we provide insights regarding sex-based diversity in periodontitis, a disease with multiorgan associations, and provide the rationale for further mechanistic, diagnostic, and therapeutic studies.

Authors

Rita Del Pinto, Claudio Ferri, Mario Giannoni, Fabio Cominelli, Theresa T. Pizarro, Davide Pietropaoli

×

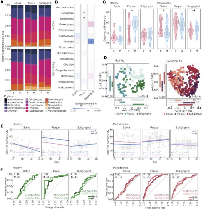
Figure 2

Meta-analysis reveals disease-associated sex-specific enrichment of biofilm composition from dental/subgingival plaques and reliably predicts sex during periodontitis.

Options: View larger image (or click on image) Download as PowerPoint
Meta-analysis reveals disease-associated sex-specific enrichment of biof...
(A) Relative abundance plot of global phyla by (sampling) site in females (Fs) and males (Ms) without (top) and with (bottom) periodontitis from 7 included studies. (B) Heatmap showing log10 mean difference between sexes at phylum level across sites during periodontitis, with significant sex-specific enrichment indicated by asterisks (*q < 0.05 by Welch’s test, Benjamini-Hochberg FDR correction). Mean difference of phyla shown by sex, with pink/blue indicating enrichment in Fs and Ms, respectively. Opacity ranges from mean difference of 0.05 (M) and 0.025 (F) to 0 (white), wherein white indicates no difference between sexes. (C) α-Diversity (observed ASVs) by sex in healthy controls (left) and during periodontitis (right) across sites show reduced diversity in Fs at level of dental (healthy) and subgingival (periodontitis) biofilms; *q < 0.05, **q < 0.01 between sexes by Wilcoxon rank-sum test. (D) β-Diversity of samples from all 7 studies based on Bray–Curtis distance indicate strong influence of sampling. Box plots show samples projected onto first 2 principal components broken down by site; P values by Kruskal-Wallis test. (E) α-Diversity of biofilms does not correlate with age in both sexes. Salivary α-diversity shows weak, negative correlation with age in periodontally healthy Ms after calculation of Pearson’s correlation coefficient. (F) AUC-ROC curves built with RF and gradient boosting machine (GBM) show predictive power of microbiome to predict sex for each sampling site and periodontal condition. Different from salivary microbiome, biofilm-associated microbiome correctly classifies Ms versus Fs during periodontitis, while in periodontally healthy individuals, classification of sex was poor for both salivary and subgingival microbiomes.

Copyright © 2026 American Society for Clinical Investigation
ISSN 2379-3708

Sign up for email alerts