Go to The Journal of Clinical Investigation
  • About
  • Editors
  • Consulting Editors
  • For authors
  • Publication ethics
  • Publication alerts by email
  • Transfers
  • Advertising
  • Job board
  • Contact
  • Physician-Scientist Development
  • Current issue
  • Past issues
  • By specialty
    • COVID-19
    • Cardiology
    • Immunology
    • Metabolism
    • Nephrology
    • Oncology
    • Pulmonology
    • All ...
  • Videos
  • Collections
    • In-Press Preview
    • Resource and Technical Advances
    • Clinical Research and Public Health
    • Research Letters
    • Editorials
    • Perspectives
    • Physician-Scientist Development
    • Reviews
    • Top read articles

  • Current issue
  • Past issues
  • Specialties
  • In-Press Preview
  • Resource and Technical Advances
  • Clinical Research and Public Health
  • Research Letters
  • Editorials
  • Perspectives
  • Physician-Scientist Development
  • Reviews
  • Top read articles
  • About
  • Editors
  • Consulting Editors
  • For authors
  • Publication ethics
  • Publication alerts by email
  • Transfers
  • Advertising
  • Job board
  • Contact
A hyperthermic seizure unleashes a surge of spreading depolarizations in Scn1a-deficient mice
Isamu Aiba, … , Yao Ning, Jeffrey L. Noebels
Isamu Aiba, … , Yao Ning, Jeffrey L. Noebels
Published August 8, 2023
Citation Information: JCI Insight. 2023;8(15):e170399. https://doi.org/10.1172/jci.insight.170399.
View: Text | PDF
Research Article Neuroscience

A hyperthermic seizure unleashes a surge of spreading depolarizations in Scn1a-deficient mice

  • Text
  • PDF
Abstract

Spreading depolarization (SD) is a massive wave of cellular depolarization that slowly migrates across the brain gray matter. Cortical SD is frequently generated following brain injury, while less is understood about its potential contribution to genetic disorders of hyperexcitability, such as SCN1A-deficient epilepsy, in which febrile seizure often contributes to disease initiation. Here we report that spontaneous SD waves are predominant EEG abnormalities in the Scn1a-deficient mouse (Scn1a+/R1407X) and undergo sustained intensification following a single hyperthermic seizure. Chronic DC-band EEG recording detected spontaneous SDs, seizures, and seizure-SD complexes in Scn1a+/R1407X mice but not WT littermates. The SD events were infrequent, while a single hyperthermia-induced seizure robustly increased SD frequency over 4-fold during the initial postictal week. This prolonged neurological aftermath could be suppressed by memantine administration. Video, electromyogram, and EEG spectral analysis revealed distinct neurobehavioral patterns; individual seizures were associated with increased motor activities, while SDs were generally associated with immobility. We also identified a stereotypic SD prodrome, detectable over a minute before the onset of the DC potential shift, characterized by increased motor activity and bilateral EEG frequency changes. Our study suggests that cortical SD is a pathological manifestation in SCN1A-deficient epileptic encephalopathy.

Authors

Isamu Aiba, Yao Ning, Jeffrey L. Noebels

×

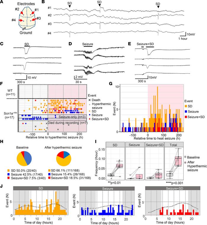
Figure 1

Seizure and SD phenotype of Scn1a+/RX mice before and after a hyperthermic seizure.

Options: View larger image (or click on image) Download as PowerPoint
Seizure and SD phenotype of Scn1a+/RX mice before and after a hypertherm...
(A) Electrode positions: from the top, #1 right anterior, #2 left anterior, #3 right posterior, #4 left posterior. (B) Compressed trace showing a 24-hour recording. SDs are reliably detected as sharp negative shift over stable baseline. (C–E) Expanded representative traces of SD, seizure, and seizure+SD complex. (F–H) Hyperthermic seizure robustly increased SD and seizure incidence. (F) Raster plots of seizure and SD incidence in WT and Scn1a+/RX mice. WT mice had no seizure or SD. Three mice exclusively had seizures (“seizure-only”). Seven mice died or became moribund during the study. The same Scn1a+/RX event data are presented in a cumulative histogram (G) and pie chart (H) showing proportion of seizure, SD, and seizure+SD events during baseline and after a hyperthermic seizure in Scn1a+/RX mice that survived the recording period, excluding the “seizure-only” mice. (I) Quantification of event frequencies. Frequencies of SD and total events were increased after a hyperthermic seizure. “Seizure-only” mice were excluded from this analysis. Two-way ANOVA and post hoc Tukey’s test. (J) Chronological analysis of SD, seizure, and seizure+SD events.

Copyright © 2025 American Society for Clinical Investigation
ISSN 2379-3708

Sign up for email alerts