Go to The Journal of Clinical Investigation
  • About
  • Editors
  • Consulting Editors
  • For authors
  • Publication ethics
  • Publication alerts by email
  • Transfers
  • Advertising
  • Job board
  • Contact
  • Physician-Scientist Development
  • Current issue
  • Past issues
  • By specialty
    • COVID-19
    • Cardiology
    • Immunology
    • Metabolism
    • Nephrology
    • Oncology
    • Pulmonology
    • All ...
  • Videos
  • Collections
    • In-Press Preview
    • Resource and Technical Advances
    • Clinical Research and Public Health
    • Research Letters
    • Editorials
    • Perspectives
    • Physician-Scientist Development
    • Reviews
    • Top read articles

  • Current issue
  • Past issues
  • Specialties
  • In-Press Preview
  • Resource and Technical Advances
  • Clinical Research and Public Health
  • Research Letters
  • Editorials
  • Perspectives
  • Physician-Scientist Development
  • Reviews
  • Top read articles
  • About
  • Editors
  • Consulting Editors
  • For authors
  • Publication ethics
  • Publication alerts by email
  • Transfers
  • Advertising
  • Job board
  • Contact
Inhibition of Bruton’s tyrosine kinase with PD-1 blockade modulates T cell activation in solid tumors
Emily Schwarz, … , Bradley W. Blaser, William E. Carson III
Emily Schwarz, … , Bradley W. Blaser, William E. Carson III
Published November 8, 2024
Citation Information: JCI Insight. 2024;9(21):e169927. https://doi.org/10.1172/jci.insight.169927.
View: Text | PDF
Clinical Research and Public Health Clinical trials Immunology

Inhibition of Bruton’s tyrosine kinase with PD-1 blockade modulates T cell activation in solid tumors

  • Text
  • PDF
Abstract

BACKGROUND Inhibition of Bruton’s tyrosine kinase with ibrutinib blocks the function of myeloid-derived suppressor cells (MDSC). The combination of ibrutinib and nivolumab was tested in patients with metastatic solid tumors.METHODS Sixteen patients received ibrutinib 420 mg p.o. daily with nivolumab 240 mg i.v. on days 1 and 15 of a 28-day cycle. The effect of ibrutinib and nivolumab on MDSC, the immune profile, and cytokine levels were measured. Single-cell RNA-Seq and T cell receptor sequencing of immune cells was performed.RESULTS Common adverse events were fatigue and anorexia. Four patients had partial responses and 4 had stable disease at 3 months (average 6.5 months, range 3.5–14.6). Median overall survival (OS) was 10.8 months. Seven days of Bruton’s tyrosine kinase (BTK) inhibition significantly increased the proportion of monocytic-MDSC (M-MDSC) and significantly decreased chemokines associated with MDSC recruitment and accumulation (CCL2, CCL3, CCL4, CCL13). Single-cell RNA-Seq revealed ibrutinib-induced downregulation of genes associated with MDSC-suppressive function (TIMP1, CXCL8, VEGFA, HIF1A), reduced MDSC interactions with exhausted CD8+ T cells, and decreased TCR repertoire diversity. The addition of nivolumab significantly increased circulating NK and CD8+ T cells and increased CD8+ T cell proliferation. Exploratory analyses suggest that MDSC and T cell gene expression and TCR repertoire diversity were differentially affected by BTK inhibition according to patient response.CONCLUSION Ibrutinib and nivolumab were well tolerated and affected MDSC and T cell function in patients with solid metastatic tumors.TRIAL REGISTRATION ClinicalTrials.gov NCT03525925.FUNDING NIH; National Cancer Institute Cancer; National Center for Advancing Translational Sciences; Pelotonia.

Authors

Emily Schwarz, Brooke Benner, Robert Wesolowski, Dionisia Quiroga, Logan Good, Steven H. Sun, Himanshu Savardekar, Jianying Li, Kyeong Joo Jung, Megan C. Duggan, Gabriella Lapurga, Jami Shaffer, Luke Scarberry, Bhavana Konda, Claire Verschraegen, Kari Kendra, Manisha Shah, Robert Rupert, Paul Monk, Hiral A. Shah, Anne M. Noonan, Kristin Bixel, John Hays, Lai Wei, Xueliang Pan, Gregory Behbehani, Yang Hu, Olivier Elemento, Dongjun Chung, Gang Xin, Bradley W. Blaser, William E. Carson III

×

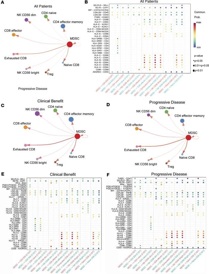
Figure 6

Analysis of changes in MDSC interactions and signaling networks after BTK inhibition.

Options: View larger image (or click on image) Download as PowerPoint
Analysis of changes in MDSC interactions and signaling networks after BT...
(A) Circle plot generated using CellChat analysis of single-cell RNA-Seq data depicting the inferred cell–cell communication networks between MDSC, T cells, and NK cells in all patients from C1D–7 and C1D1 combined (n = 16). Circle sizes are proportional to the number of cells in each group, and the weight of the arrows is proportional to the number of ligands-receptor pairs. (B) Significant ligand-receptor pairs between MDSC, T cells, and NK cells in all patients at C1D–7 and C1D1. Circle sizes are representative of P values, and the probability of communication is represented by color (minimal communication in blue, maximum communication in red). (C) Circle plot for patients with clinical benefit (partial response or stable disease, n = 6). (D) Circle plot for patients with progressive disease (n = 8). (E) Significant ligand-receptor pairs between MDSC, T cells, and NK cells in patients with clinical benefit at C1D–7 and C1D1. (F) Significant ligand-receptor pairs between MDSC, T cells, and NK cells in patients with progressive disease at C1D–7 and C1D1. Differential expression (DE) analyses were performed using the Wilcoxon rank-sum test. All P values were adjusted for multiple comparisons using a Bonferroni correction.

Copyright © 2025 American Society for Clinical Investigation
ISSN 2379-3708

Sign up for email alerts