Go to The Journal of Clinical Investigation
  • About
  • Editors
  • Consulting Editors
  • For authors
  • Publication ethics
  • Publication alerts by email
  • Transfers
  • Advertising
  • Job board
  • Contact
  • Physician-Scientist Development
  • Current issue
  • Past issues
  • By specialty
    • COVID-19
    • Cardiology
    • Immunology
    • Metabolism
    • Nephrology
    • Oncology
    • Pulmonology
    • All ...
  • Videos
  • Collections
    • In-Press Preview
    • Resource and Technical Advances
    • Clinical Research and Public Health
    • Research Letters
    • Editorials
    • Perspectives
    • Physician-Scientist Development
    • Reviews
    • Top read articles

  • Current issue
  • Past issues
  • Specialties
  • In-Press Preview
  • Resource and Technical Advances
  • Clinical Research and Public Health
  • Research Letters
  • Editorials
  • Perspectives
  • Physician-Scientist Development
  • Reviews
  • Top read articles
  • About
  • Editors
  • Consulting Editors
  • For authors
  • Publication ethics
  • Publication alerts by email
  • Transfers
  • Advertising
  • Job board
  • Contact
Circular RNA Cdr1as inhibits proliferation and delays injury-induced regeneration of the intestinal epithelium
Hee Kyoung Chung, Lan Xiao, Naomi Han, Jason Chen, Vivian Yao, Cassandra M. Cairns, Benjamin Raufman, Jaladanki N. Rao, Douglas J. Turner, Rosemary Kozar, Myriam Gorospe, Jian-Ying Wang
Hee Kyoung Chung, Lan Xiao, Naomi Han, Jason Chen, Vivian Yao, Cassandra M. Cairns, Benjamin Raufman, Jaladanki N. Rao, Douglas J. Turner, Rosemary Kozar, Myriam Gorospe, Jian-Ying Wang
View: Text | PDF
Research Article Gastroenterology

Circular RNA Cdr1as inhibits proliferation and delays injury-induced regeneration of the intestinal epithelium

  • Text
  • PDF
Abstract

Circular RNAs (circRNAs) are highly expressed in the mammalian intestinal epithelium, but their functions remain largely unknown. Here, we identified the circRNA Cdr1as as a repressor of intestinal epithelial regeneration and defense. Cdr1as levels increased in mouse intestinal mucosa after colitis and septic stress, as well as in human intestinal mucosa from patients with inflammatory bowel disease and sepsis. Ablation of the Cdr1as locus from the mouse genome enhanced renewal of the intestinal mucosa, promoted injury-induced epithelial regeneration, and protected the mucosa against colitis. We found approximately 40 microRNAs, including miR-195, differentially expressed between intestinal mucosa of Cdr1as-knockout (Cdr1as–/–) versus littermate mice. Increasing the levels of Cdr1as inhibited intestinal epithelial repair after wounding in cultured cells and repressed growth of intestinal organoids cultured ex vivo, but this inhibition was abolished by miR-195 silencing. The reduction in miR-195 levels in the Cdr1as–/– intestinal epithelium was the result of reduced stability and processing of the precursor miR-195. These findings indicate that Cdr1as reduces proliferation and repair of the intestinal epithelium at least in part via interaction with miR-195 and highlight a role for induced Cdr1as in the pathogenesis of unhealed wounds and disrupted renewal of the intestinal mucosa.

Authors

Hee Kyoung Chung, Lan Xiao, Naomi Han, Jason Chen, Vivian Yao, Cassandra M. Cairns, Benjamin Raufman, Jaladanki N. Rao, Douglas J. Turner, Rosemary Kozar, Myriam Gorospe, Jian-Ying Wang

×

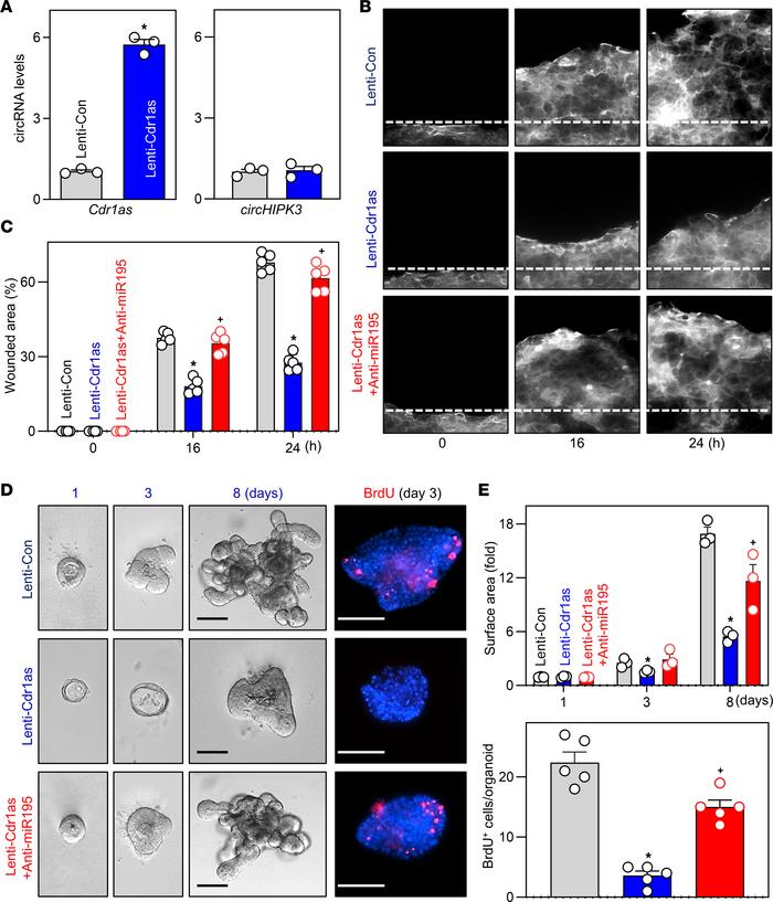
Figure 7

Cdr1as inhibits intestinal epithelial repair after wounding and decreases growth of intestinal organoids via miR-195.

Options: View larger image (or click on image) Download as PowerPoint

Cdr1as inhibits intestinal epithelial repair after wounding and decreas...
(A) Levels of Cdr1as and circHIPK3 in Caco-2 cells 72 hours after infection with the lentiviral Cdr1as expression vector (Lenti-Cdr1as) or control lentiviral vector (Lenti-Con), as measured by Q-PCR. Values are the mean ± SEM (n = 3). *P < 0.05 compared with Lenti-Con. (B) Images of epithelial repair after wounding in cells described in A. The monolayer was wounded, and plates were photographed immediately, 16, and 24 hours thereafter. (C) Summarized data for cells described in B. Values are the mean ± SEM (n = 3). *P < 0.05 and +P < 0.05 compared with Len-Con or Lenti-Cdr1as alone, respectively. (D) Growth of enteroids after Cdr1as overexpression ex vivo. Left: Bright-field microscopy analysis of enteroids sizes at different times after culture. Right: Confocal analysis of BrdU (red) and DAPI (blue) on day 3 after culture. Scale bars: 100 μm. (E) Quantification of surface area (n = 3) and BrdU-positive cells in enteroids described in D. *P < 0.05 and +P < 0.05 compared with Len-Con or Lenti-Cdr1as alone, respectively. In A, statistical significance was analyzed using unpaired, 2-tailed Student’s t test, while comparisons of means between more than 2 groups were performed by 1-way ANOVA with Tukey’s multiple-comparison test for C and E.

Copyright © 2026 American Society for Clinical Investigation
ISSN 2379-3708

Sign up for email alerts