Go to The Journal of Clinical Investigation
  • About
  • Editors
  • Consulting Editors
  • For authors
  • Publication ethics
  • Publication alerts by email
  • Transfers
  • Advertising
  • Job board
  • Contact
  • Physician-Scientist Development
  • Current issue
  • Past issues
  • By specialty
    • COVID-19
    • Cardiology
    • Immunology
    • Metabolism
    • Nephrology
    • Oncology
    • Pulmonology
    • All ...
  • Videos
  • Collections
    • In-Press Preview
    • Resource and Technical Advances
    • Clinical Research and Public Health
    • Research Letters
    • Editorials
    • Perspectives
    • Physician-Scientist Development
    • Reviews
    • Top read articles

  • Current issue
  • Past issues
  • Specialties
  • In-Press Preview
  • Resource and Technical Advances
  • Clinical Research and Public Health
  • Research Letters
  • Editorials
  • Perspectives
  • Physician-Scientist Development
  • Reviews
  • Top read articles
  • About
  • Editors
  • Consulting Editors
  • For authors
  • Publication ethics
  • Publication alerts by email
  • Transfers
  • Advertising
  • Job board
  • Contact
Diminished responses to mRNA-based SARS-CoV-2 vaccines in individuals with rheumatoid arthritis on immune-modifying therapies
Samuel D. Klebanoff, Lauren B. Rodda, Chihiro Morishima, Mark H. Wener, Yevgeniy Yuzefpolskiy, Estelle Bettelli, Jane H. Buckner, Cate Speake, Marion Pepper, Daniel J. Campbell
Samuel D. Klebanoff, Lauren B. Rodda, Chihiro Morishima, Mark H. Wener, Yevgeniy Yuzefpolskiy, Estelle Bettelli, Jane H. Buckner, Cate Speake, Marion Pepper, Daniel J. Campbell
View: Text | PDF
Research Article Vaccines

Diminished responses to mRNA-based SARS-CoV-2 vaccines in individuals with rheumatoid arthritis on immune-modifying therapies

  • Text
  • PDF
Abstract

Rheumatoid arthritis (RA) is a chronic inflammatory autoimmune disorder that causes debilitating swelling and destruction of the joints. People with RA are treated with drugs that actively suppress one or more parts of their immune system, and these may alter the response to vaccination against SARS-CoV-2. In this study, we analyzed blood samples from a cohort of patients with RA after receiving a 2-dose mRNA COVID-19 vaccine regimen. Our data show that individuals on the cytotoxic T lymphocyte antigen 4–Ig therapy abatacept had reduced levels of SARS-CoV-2–neutralizing antibodies after vaccination. At the cellular level, these patients showed reduced activation and class switching of SARS-CoV-2–specific B cells, as well as reduced numbers and impaired helper cytokine production by SARS-CoV-2–specific CD4+ T cells. Individuals on methotrexate showed similar but less severe defects in vaccine response, whereas individuals on the B cell–depleting therapy rituximab had a near-total loss of antibody production after vaccination. These data define a specific cellular phenotype associated with impaired response to SARS-CoV-2 vaccination in patients with RA on different immune-modifying therapies and help inform efforts to improve vaccination strategies in this vulnerable population.

Authors

Samuel D. Klebanoff, Lauren B. Rodda, Chihiro Morishima, Mark H. Wener, Yevgeniy Yuzefpolskiy, Estelle Bettelli, Jane H. Buckner, Cate Speake, Marion Pepper, Daniel J. Campbell

×

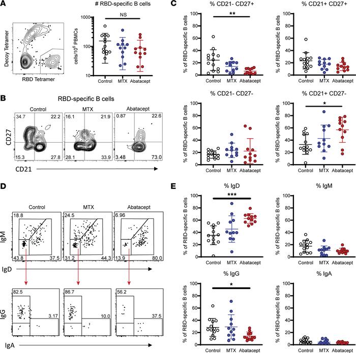
Figure 2

Abatacept treatment reduces activation and class switching in RBD-specific MBCs after vaccination.

Options: View larger image (or click on image) Download as PowerPoint
Abatacept treatment reduces activation and class switching in RBD-specif...
(A) Representative gating on live CD3–CD14–CD16–CD19+CD20+ B cells (left) and number (right) of SARS-CoV-2 RBD-specific B cells (RBD tetramer+decoy tetramer−) from PBMCs from control (white), methotrexate-treated (MTX, blue), and abatacept-treated (red) individuals. (B) Representative gating on RBD-specific CD38lo nonplasmablast B cells for naive B cells (CD21+CD27−), classical MBCs (CD21+CD27+), activated MBCs (CD21−CD27+), and double-negative activated MBCs (CD21−CD27−). (C) Proportion of RBD-specific B cells that are each phenotype from individuals in the indicated treatment group. (D) Representative gating on RBD-specific CD38lo nonplasmablast B cells for isotypes IgD, IgM, IgG, and IgA. (E) Proportion of RBD-specific B cells expressing the isotypes indicated in the groups indicated. Data combined from 4 individual experiments. Error bars represent mean ± SD. Statistics determined by Kruskal-Wallis test with post hoc Dunn’s multiple-comparison test. All statistically significant comparisons (P < 0.05) are shown. *P < 0.05, **P < 0.01, ***P < 0.001. MBCs, memory B cells.

Copyright © 2026 American Society for Clinical Investigation
ISSN 2379-3708

Sign up for email alerts