Go to The Journal of Clinical Investigation
  • About
  • Editors
  • Consulting Editors
  • For authors
  • Publication ethics
  • Publication alerts by email
  • Transfers
  • Advertising
  • Job board
  • Contact
  • Physician-Scientist Development
  • Current issue
  • Past issues
  • By specialty
    • COVID-19
    • Cardiology
    • Immunology
    • Metabolism
    • Nephrology
    • Oncology
    • Pulmonology
    • All ...
  • Videos
  • Collections
    • In-Press Preview
    • Resource and Technical Advances
    • Clinical Research and Public Health
    • Research Letters
    • Editorials
    • Perspectives
    • Physician-Scientist Development
    • Reviews
    • Top read articles

  • Current issue
  • Past issues
  • Specialties
  • In-Press Preview
  • Resource and Technical Advances
  • Clinical Research and Public Health
  • Research Letters
  • Editorials
  • Perspectives
  • Physician-Scientist Development
  • Reviews
  • Top read articles
  • About
  • Editors
  • Consulting Editors
  • For authors
  • Publication ethics
  • Publication alerts by email
  • Transfers
  • Advertising
  • Job board
  • Contact
The mRNA-binding protein DDX3 mediates TGF-β1 upregulation of translation and promotes pulmonary fibrosis
Wensheng Chen, Darrell Pilling, Richard H. Gomer
Wensheng Chen, Darrell Pilling, Richard H. Gomer
View: Text | PDF
Research Article Cell biology Immunology

The mRNA-binding protein DDX3 mediates TGF-β1 upregulation of translation and promotes pulmonary fibrosis

  • Text
  • PDF
Abstract

Pulmonary fibrosis is potentiated by a positive feedback loop involving the extracellular sialidase enzyme neuraminidase 3 (NEU3) causing release of active TGF-β1 and TGF-β1 upregulating NEU3 by increasing translation without affecting mRNA levels. In this report, we elucidate the TGF-β1 upregulation of the translation mechanism. In human lung fibroblasts, TGF-β1 increased levels of proteins, including NEU3, by increasing translation of the encoding mRNAs without significantly affecting levels of these mRNAs. A total of 180 of these mRNAs shared a common 20-nucleotide motif. Deletion of this motif from NEU3 mRNA eliminated the TGF-β1 upregulation of NEU3 translation, while insertion of this motif in 2 mRNAs insensitive to TGF-β1 caused TGF-β1 to upregulate their translation. RNA-binding proteins including DEAD box helicase 3, X-linked (DDX3), bind the RNA motif, and TGF-β1 regulates their protein levels and/or binding to the motif. We found that DDX3 was upregulated in the fibrotic lesions in patients with pulmonary fibrosis, and inhibiting DDX3 in fibroblasts reduced TGF-β1 upregulation of NEU3 levels. In the mouse bleomycin model of pulmonary fibrosis, injections of the DDX3 inhibitor RK-33 potentiated survival and reduced lung inflammation, fibrosis, and tissue levels of DDX3, TGF-β1, and NEU3. These results suggest that inhibiting an mRNA-binding protein that mediates TGF-β1 upregulation of translation can reduce pulmonary fibrosis.

Authors

Wensheng Chen, Darrell Pilling, Richard H. Gomer

×

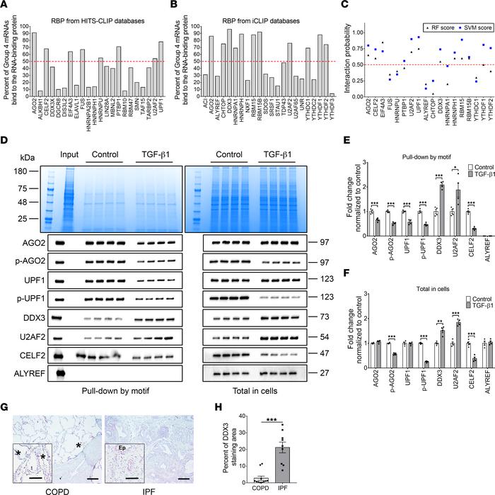
Figure 3

TGF-β1 regulates group 4 motif–interacting RBPs, and one of the RBPs, DDX3, is upregulated in human IPF lungs.

Options: View larger image (or click on image) Download as PowerPoint
TGF-β1 regulates group 4 motif–interacting RBPs, and one of the RBPs, DD...
(A and B) RBPs that can bind to group 4 mRNAs were identified from the HITS-CLIP database and the iCLIP database. Red dashed line indicates 50%. (C) Group 4 motif–specific RBPs were selected by RNA-protein interaction prediction software (RPISeq). The interaction probability was predicted and scored by a Random Forest classifier (triangles) and a Support Vector Machine classifier (squares). RBPs with scores higher than 0.5 (red dashed line) were considered as having a high possibility of interacting with the indicated RBP. (D) Left: The biotin-tagged RNA motif was used to pull down material from control and TGF-β1–treated cells. The Coomassie-stained gel shows the material in the pull-down samples, and the Western blots show staining of the samples with the indicated antibodies. Right: The Coomassie-stained gel shows total cell lysate, and the Western blots show staining of the total cell lysate with the indicated antibodies. (E and F) Quantification of protein levels in pull-down samples and total samples. Values in E and F are mean ± SEM, n = 4. * P < 0.05, ** P < 0.01, *** P < 0.001 (t tests). (G) Lung tissue sections from patients with COPD or IPF were stained with anti-DDX3 antibodies. Left: Section from a COPD patient with FVC > 80%. Right: Section from a patient with IPF with FVC < 50%. Positive staining was identified by red color, and nuclei are counterstained blue. Bar is 200 μm. Inserts indicate higher magnification images. Bar is 100 μm. Asterisks indicate alveolar macrophages and Ep indicates epithelial vessels. Images are representative of 11 COPD and 9 ILD patients per group. (H) The percentage area of lung tissue stained by DDX3 antibody. Values are mean ± SEM, n = 9–11. *** P < 0.01 (t test).

Copyright © 2026 American Society for Clinical Investigation
ISSN 2379-3708

Sign up for email alerts