Go to The Journal of Clinical Investigation
  • About
  • Editors
  • Consulting Editors
  • For authors
  • Publication ethics
  • Publication alerts by email
  • Transfers
  • Advertising
  • Job board
  • Contact
  • Physician-Scientist Development
  • Current issue
  • Past issues
  • By specialty
    • COVID-19
    • Cardiology
    • Immunology
    • Metabolism
    • Nephrology
    • Oncology
    • Pulmonology
    • All ...
  • Videos
  • Collections
    • In-Press Preview
    • Resource and Technical Advances
    • Clinical Research and Public Health
    • Research Letters
    • Editorials
    • Perspectives
    • Physician-Scientist Development
    • Reviews
    • Top read articles

  • Current issue
  • Past issues
  • Specialties
  • In-Press Preview
  • Resource and Technical Advances
  • Clinical Research and Public Health
  • Research Letters
  • Editorials
  • Perspectives
  • Physician-Scientist Development
  • Reviews
  • Top read articles
  • About
  • Editors
  • Consulting Editors
  • For authors
  • Publication ethics
  • Publication alerts by email
  • Transfers
  • Advertising
  • Job board
  • Contact
CD47 blockade ameliorates autoimmune vasculitis via efferocytosis of neutrophil extracellular traps
Satoka Shiratori-Aso, … , Akihiro Ishizu, Tatsuya Atsumi
Satoka Shiratori-Aso, … , Akihiro Ishizu, Tatsuya Atsumi
Published June 27, 2023
Citation Information: JCI Insight. 2023;8(15):e167486. https://doi.org/10.1172/jci.insight.167486.
View: Text | PDF
Research Article Nephrology

CD47 blockade ameliorates autoimmune vasculitis via efferocytosis of neutrophil extracellular traps

  • Text
  • PDF
Abstract

Neutrophil extracellular trap (NET) formation contributes to immune defense and is a distinct form of cell death. Excessive NET formation is found in patients with anti–neutrophil cytoplasmic antibody–associated (ANCA-associated) vasculitis (AAV), contributing to disease progression. The clearance of dead cells by macrophages, a process known as efferocytosis, is regulated by the CD47-mediated “don’t eat me” signal. Hence, we hypothesized that pathogenic NETs in AAV escape from efferocytosis via the CD47 signaling pathway, resulting in the development of necrotizing vasculitis. Immunostaining for CD47 in human renal tissues revealed high CD47 expression in crescentic glomerular lesions of patients with AAV. In ex vivo studies, ANCA-induced netting neutrophils increased the expression of CD47 with the reduction of efferocytosis. After efferocytosis, macrophages displayed proinflammatory phenotypes. The blockade of CD47 in spontaneous crescentic glomerulonephritis-forming/Kinjoh (SCG/Kj) mice ameliorated renal disease and reduced myeloperoxidase-ANCA (MPO-ANCA) titers with a reduction in NET formation. Thus, CD47 blockade would protect against developing glomerulonephritis in AAV via restored efferocytosis of ANCA-induced NETs.

Authors

Satoka Shiratori-Aso, Daigo Nakazawa, Takashi Kudo, Masatoshi Kanda, Yusho Ueda, Kanako Watanabe-Kusunoki, Saori Nishio, Sari Iwasaki, Takahiro Tsuji, Sakiko Masuda, Utano Tomaru, Akihiro Ishizu, Tatsuya Atsumi

×

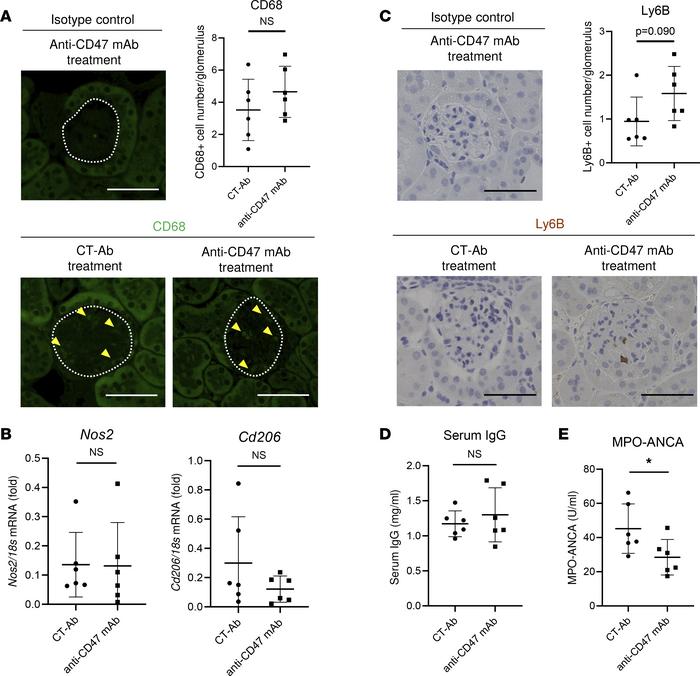
Figure 5

The immune cell profiles of the kidneys and systemic immune responses in SCG/Kj mice treated with CD47 blockade.

Options: View larger image (or click on image) Download as PowerPoint
The immune cell profiles of the kidneys and systemic immune responses in...
(A) Representative images and quantitative analysis of glomeruli by immunostaining for macrophages. White dotted lines and yellow arrowheads indicate glomeruli and CD68+ cells, respectively. Scale bars: 50 μm. (B) mRNA expressions of Nos2 and Cd206 in whole kidney. (C) Representative images and quantitative analysis of glomeruli by immunostaining for neutrophils. Scale bars: 50 μm. (D) The results of serum IgG. (E) The results of serum MPO-ANCA titer. Data are shown as mean ± SD. *P <0.05 (Student’s unpaired t test).

Copyright © 2025 American Society for Clinical Investigation
ISSN 2379-3708

Sign up for email alerts