Go to The Journal of Clinical Investigation
  • About
  • Editors
  • Consulting Editors
  • For authors
  • Publication ethics
  • Publication alerts by email
  • Transfers
  • Advertising
  • Job board
  • Contact
  • Physician-Scientist Development
  • Current issue
  • Past issues
  • By specialty
    • COVID-19
    • Cardiology
    • Immunology
    • Metabolism
    • Nephrology
    • Oncology
    • Pulmonology
    • All ...
  • Videos
  • Collections
    • In-Press Preview
    • Resource and Technical Advances
    • Clinical Research and Public Health
    • Research Letters
    • Editorials
    • Perspectives
    • Physician-Scientist Development
    • Reviews
    • Top read articles

  • Current issue
  • Past issues
  • Specialties
  • In-Press Preview
  • Resource and Technical Advances
  • Clinical Research and Public Health
  • Research Letters
  • Editorials
  • Perspectives
  • Physician-Scientist Development
  • Reviews
  • Top read articles
  • About
  • Editors
  • Consulting Editors
  • For authors
  • Publication ethics
  • Publication alerts by email
  • Transfers
  • Advertising
  • Job board
  • Contact
The proto-oncogene SRC phosphorylates cGAS to inhibit an antitumor immune response
William Dunker, Shivam A. Zaver, Jose Mario Bello Pineda, Cameron J. Howard, Robert K. Bradley, Joshua J. Woodward
William Dunker, Shivam A. Zaver, Jose Mario Bello Pineda, Cameron J. Howard, Robert K. Bradley, Joshua J. Woodward
View: Text | PDF
Research Article Immunology Oncology

The proto-oncogene SRC phosphorylates cGAS to inhibit an antitumor immune response

  • Text
  • PDF
Abstract

Cyclic GMP-AMP synthase (cGAS) is a DNA sensor and responsible for inducing an antitumor immune response. Recent studies reveal that cGAS is frequently inhibited in cancer, and therapeutic targets to promote antitumor cGAS function remain elusive. SRC is a proto-oncogene tyrosine kinase and is expressed at elevated levels in numerous cancers. Here, we demonstrate that SRC expression in primary and metastatic bladder cancer negatively correlates with innate immune gene expression and immune cell infiltration. We determine that SRC restricts cGAS signaling in human cell lines through SRC small molecule inhibitors, depletion, and overexpression. cGAS and SRC interact in cells and in vitro, while SRC directly inhibits cGAS enzymatic activity and DNA binding in a kinase-dependent manner. SRC phosphorylates cGAS, and inhibition of cGAS Y248 phosphorylation partially reduces SRC inhibition. Collectively, our study demonstrates that cGAS antitumor signaling is hindered by the proto-oncogene SRC and describes how cancer-associated proteins can regulate the innate immune system.

Authors

William Dunker, Shivam A. Zaver, Jose Mario Bello Pineda, Cameron J. Howard, Robert K. Bradley, Joshua J. Woodward

×

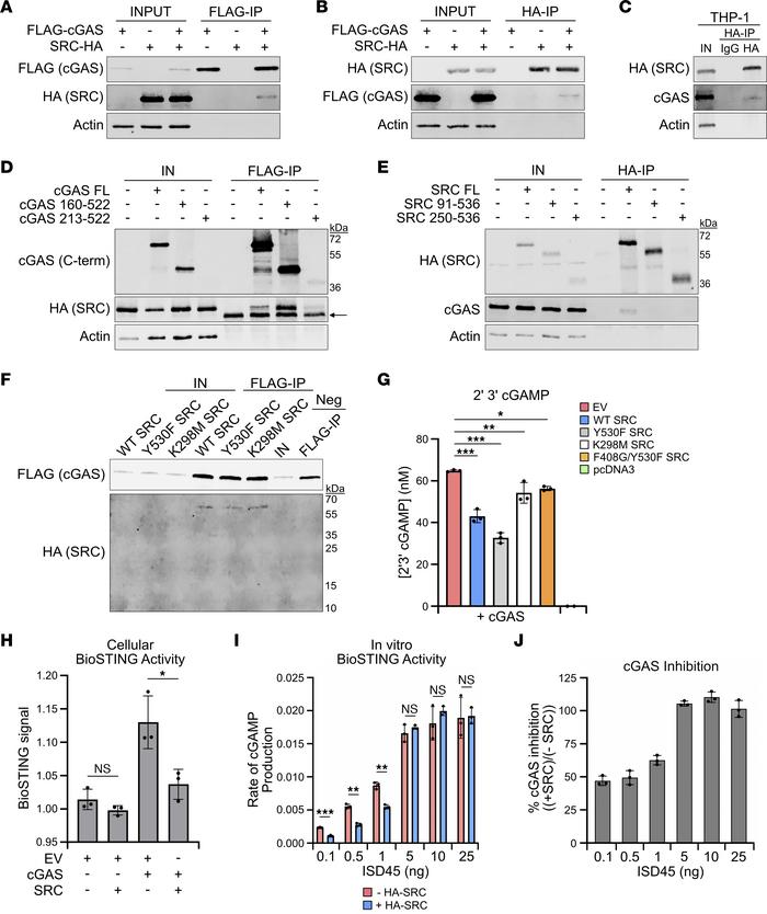
Figure 4

SRC directly interacts with cGAS and inhibits cGAS activation.

Options: View larger image (or click on image) Download as PowerPoint
SRC directly interacts with cGAS and inhibits cGAS activation.
(A) Weste...
(A) Western blot of HEK293T cells transfected with equal concentrations of EV, FLAG-cGAS pcDNA3, or SRC-HA pcDNA3 for 24 hours followed by FLAG IP. (B) Western blot, similar to A but HA IP. (C) Western blot of THP-1 WT HA-SRC pSB-tet-RB SB cells treated with DOX for 48 hours and poly(I:C) for 16 hours followed by a HA IP. (D) Western blot of HEK293T cells transfected with equal concentrations of EV, SRC-HA pcDNA3, or truncated FLAG-cGAS pcDNA3 for 24 hours followed by FLAG IP. Arrow depicts nonspecific band. (E) Western blot similar to D but with truncated SRC-HA pcDNA3 followed by HA IP. (F) Western blot of in vitro co-IP of FLAG-cGAS and WT or mutant HA-SRC. Equal concentrations of cGAS and SRC were incubated together followed by FLAG IP. A negative control HA-tagged protein (12 kDa) was used. (G) 2’3’ cGAMP EIA of HEK293T cells transfected with cGAS-pcDNA3 and EV, WT, or mutant SRC-HA pcDNA3 for 24 hours. pcDNA3 alone was used as a negative control (n = 3). (H) BioSTING FRET assay from HEK293T cells transfected with EV, cGAS pcDNA3, and SRC-HA pcDNA3 for 24 hours. Lysates were incubated with purified BioSTING, and activity was analyzed by FRET signal (n = 3). (I) BioSTING FRET assay using purified FLAG-cGAS phosphorylated by WT HA-SRC or mock treated prior to incubation with BioSTING and ISD45. Activity was analyzed by rate of 2’3’ cGAMP production as it relates to ISD45 concentration (n = 3). (J) Percentage of cGAS inhibition by SRC from data in G. Mock was set at 1, and HA-SRC treatment was compared with mock. Actin was used as a Western blot loading control. Statistical significance tests: Student’s t test (H and I); 1-way ANOVA with Tukey test (G). Representative assays are shown. n = 2 (G and H) and n = 3 (I and J).

Copyright © 2026 American Society for Clinical Investigation
ISSN 2379-3708

Sign up for email alerts