Go to The Journal of Clinical Investigation
  • About
  • Editors
  • Consulting Editors
  • For authors
  • Publication ethics
  • Publication alerts by email
  • Transfers
  • Advertising
  • Job board
  • Contact
  • Physician-Scientist Development
  • Current issue
  • Past issues
  • By specialty
    • COVID-19
    • Cardiology
    • Immunology
    • Metabolism
    • Nephrology
    • Oncology
    • Pulmonology
    • All ...
  • Videos
  • Collections
    • In-Press Preview
    • Resource and Technical Advances
    • Clinical Research and Public Health
    • Research Letters
    • Editorials
    • Perspectives
    • Physician-Scientist Development
    • Reviews
    • Top read articles

  • Current issue
  • Past issues
  • Specialties
  • In-Press Preview
  • Resource and Technical Advances
  • Clinical Research and Public Health
  • Research Letters
  • Editorials
  • Perspectives
  • Physician-Scientist Development
  • Reviews
  • Top read articles
  • About
  • Editors
  • Consulting Editors
  • For authors
  • Publication ethics
  • Publication alerts by email
  • Transfers
  • Advertising
  • Job board
  • Contact
Tregs integrate native and CAR-mediated costimulatory signals for control of allograft rejection
Isaac Rosado-Sánchez, Manjurul Haque, Kevin Salim, Madeleine Speck, Vivian C.W. Fung, Dominic A. Boardman, Majid Mojibian, Giorgio Raimondi, Megan K. Levings
Isaac Rosado-Sánchez, Manjurul Haque, Kevin Salim, Madeleine Speck, Vivian C.W. Fung, Dominic A. Boardman, Majid Mojibian, Giorgio Raimondi, Megan K. Levings
View: Text | PDF
Research Article Immunology Transplantation

Tregs integrate native and CAR-mediated costimulatory signals for control of allograft rejection

  • Text
  • PDF
Abstract

Tregs expressing chimeric antigen receptors (CAR-Tregs) are a promising tool to promote transplant tolerance. The relationship between CAR structure and Treg function was studied in xenogeneic, immunodeficient mice, revealing advantages of CD28-encoding CARs. However, these models could underrepresent interactions between CAR-Tregs, antigen-presenting cells (APCs), and donor-specific Abs. We generated Tregs expressing HLA-A2–specific CARs with different costimulatory domains and compared their function in vitro and in vivo using an immunocompetent model of transplantation. In vitro, the CD28-encoding CAR had superior antigen-specific suppression, proliferation, and cytokine production. In contrast, in vivo, Tregs expressing CARs encoding CD28, ICOS, programmed cell death 1, and GITR, but not 4-1BB or OX40, all extended skin allograft survival. To reconcile in vitro and in vivo data, we analyzed effects of a CAR encoding CD3ζ but no costimulatory domain. These data revealed that exogenous costimulation from APCs can compensate for the lack of a CAR-encoded CD28 domain. Thus, Tregs expressing a CAR with or without CD28 are functionally equivalent in vivo, mediating similar extension of skin allograft survival and controlling the generation of anti–HLA-A2 alloantibodies. This study reveals a dimension of CAR-Treg biology and has important implications for the design of CARs for clinical use in Tregs.

Authors

Isaac Rosado-Sánchez, Manjurul Haque, Kevin Salim, Madeleine Speck, Vivian C.W. Fung, Dominic A. Boardman, Majid Mojibian, Giorgio Raimondi, Megan K. Levings

×

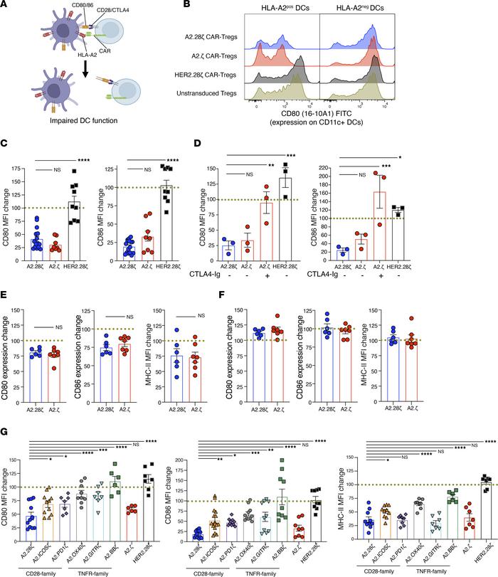
Figure 6

In vivo and in vitro APC suppression by first- and second-generation CAR-Tregs.

Options: View larger image (or click on image) Download as PowerPoint
In vivo and in vitro APC suppression by first- and second-generation CAR...
(A–D and G) For in vitro assays, CAR-Tregs were cocultured with splenic HLA-A2+ CD11c+ DCs at a ratio of 1:2 or 1:5 DCs to Tregs for 1 or 2 days. (A) Schematic of in vitro DC suppression assay. (B) Representative histograms of at least 5 independent experiments showing CD80 expression on CD11c+ DCs after 2-days of culture with the indicated types of Tregs. (C) Expression of CD80 (left) and CD86 (right) in HLA-A2+ CD11c+ DCs relative to DCs cultured with untransduced Tregs (dotted line); n = 8–15 replicates from at least 5 independent experiments. (D) In vitro DC suppression assays performed with or without 10 μg/mL CTLA-4–Ig; n = 3 replicates from 2 independent experiments. (E and F) For in vivo assays, BL/6 mice were transplanted with skin grafts from HLA-A2+ BL/6 mice and treated or not with 1 × 106 CAR-Tregs. dLN and spleen tissues were collected at day 7 after CAR-Treg infusion; n = 6–7 mice per group from 2 independent experiments. (E) Expression of CD80, CD86, and MHC-II in DCs from dLNs of mice treated with CAR-Tregs relative to untreated mice (dotted lines; average of 3–4 untreated mice per each experiment). (F) Expression of CD80, CD86, and MHC-II in DCs from spleens of mice treated with CAR-Tregs relative to untreated mice (dotted lines; average of 3–4 untreated mice per each experiment). (G) Expression of CD80 at day 1 (left), CD86 at day 2 (center), and MHC-II at day 1 (right) on HLA-A2+CD11c+ DCs treated with different types of CAR-Tregs in vitro; n = 6–16 replicates from 4 (CD80/MHC-II) or 5 (CD86) independent experiments. (C, D, and G) Data are shown relative to DCs cultured with untransduced Tregs, which were normalized to 100% (dotted lines). (E and F) Data are shown relative to the expression of CD80, CD86, and MHC-II in DCs from nontreated mice, which were normalized to 100% (dotted lines). Data are reported as mean ± SEM. Statistical significance was determined using (C, D, and G) 1-way ANOVA with a Holm-Šidak posttest and (E and F) Student’s t test. *P < 0.05, **P < 0.01, ***P < 0.001, ****P < 0.0001.

Copyright © 2026 American Society for Clinical Investigation
ISSN 2379-3708

Sign up for email alerts