Go to The Journal of Clinical Investigation
  • About
  • Editors
  • Consulting Editors
  • For authors
  • Publication ethics
  • Publication alerts by email
  • Transfers
  • Advertising
  • Job board
  • Contact
  • Physician-Scientist Development
  • Current issue
  • Past issues
  • By specialty
    • COVID-19
    • Cardiology
    • Immunology
    • Metabolism
    • Nephrology
    • Oncology
    • Pulmonology
    • All ...
  • Videos
  • Collections
    • In-Press Preview
    • Resource and Technical Advances
    • Clinical Research and Public Health
    • Research Letters
    • Editorials
    • Perspectives
    • Physician-Scientist Development
    • Reviews
    • Top read articles

  • Current issue
  • Past issues
  • Specialties
  • In-Press Preview
  • Resource and Technical Advances
  • Clinical Research and Public Health
  • Research Letters
  • Editorials
  • Perspectives
  • Physician-Scientist Development
  • Reviews
  • Top read articles
  • About
  • Editors
  • Consulting Editors
  • For authors
  • Publication ethics
  • Publication alerts by email
  • Transfers
  • Advertising
  • Job board
  • Contact
Tregs integrate native and CAR-mediated costimulatory signals for control of allograft rejection
Isaac Rosado-Sánchez, Manjurul Haque, Kevin Salim, Madeleine Speck, Vivian C.W. Fung, Dominic A. Boardman, Majid Mojibian, Giorgio Raimondi, Megan K. Levings
Isaac Rosado-Sánchez, Manjurul Haque, Kevin Salim, Madeleine Speck, Vivian C.W. Fung, Dominic A. Boardman, Majid Mojibian, Giorgio Raimondi, Megan K. Levings
View: Text | PDF
Research Article Immunology Transplantation

Tregs integrate native and CAR-mediated costimulatory signals for control of allograft rejection

  • Text
  • PDF
Abstract

Tregs expressing chimeric antigen receptors (CAR-Tregs) are a promising tool to promote transplant tolerance. The relationship between CAR structure and Treg function was studied in xenogeneic, immunodeficient mice, revealing advantages of CD28-encoding CARs. However, these models could underrepresent interactions between CAR-Tregs, antigen-presenting cells (APCs), and donor-specific Abs. We generated Tregs expressing HLA-A2–specific CARs with different costimulatory domains and compared their function in vitro and in vivo using an immunocompetent model of transplantation. In vitro, the CD28-encoding CAR had superior antigen-specific suppression, proliferation, and cytokine production. In contrast, in vivo, Tregs expressing CARs encoding CD28, ICOS, programmed cell death 1, and GITR, but not 4-1BB or OX40, all extended skin allograft survival. To reconcile in vitro and in vivo data, we analyzed effects of a CAR encoding CD3ζ but no costimulatory domain. These data revealed that exogenous costimulation from APCs can compensate for the lack of a CAR-encoded CD28 domain. Thus, Tregs expressing a CAR with or without CD28 are functionally equivalent in vivo, mediating similar extension of skin allograft survival and controlling the generation of anti–HLA-A2 alloantibodies. This study reveals a dimension of CAR-Treg biology and has important implications for the design of CARs for clinical use in Tregs.

Authors

Isaac Rosado-Sánchez, Manjurul Haque, Kevin Salim, Madeleine Speck, Vivian C.W. Fung, Dominic A. Boardman, Majid Mojibian, Giorgio Raimondi, Megan K. Levings

×

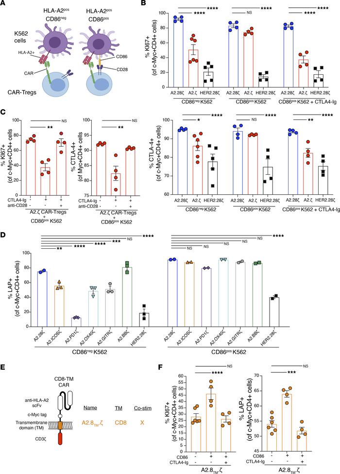
Figure 5

Effect of exogenous costimulation on CAR-Tregs.

Options: View larger image (or click on image) Download as PowerPoint
Effect of exogenous costimulation on CAR-Tregs.
CAR-Tregs were co-cultur...
CAR-Tregs were co-cultured with CD86posHLA-A2pos or CD86negHLA-A2pos K562 cells at a 1:2 K562/Tregs ratio for 3 days. (A) Schematic diagram of assay. (B and C) Ki67 and CTLA-4 expression in CAR-Tregs following 3 days of co-culture, gated on c-Myc+CD4+ live cells; n = 4 to 6 replicates from 2 independent experiments. (D) LAP expression in different costimulatory-encoding CAR-Tregs following 3-days of co-culture, gated on c-Myc+CD4+ live cells; n = 2 to 3 replicates from 1 experiment. (E) Schematic diagram of the CD8α-TM CARs generated. (F) Ki67 and LAP expression in first-generation CD8α-TM CAR-Tregs following 3 days of co-culture, gated on c-Myc+CD4+ live cells; n = 4 to 6 replicates from 1 experiment. Where indicated, CTLA-4–Ig and an anti-CD28 agonist mAb were added at 10 μg/mL. Data are reported as mean ± SEM. Statistical significance was determined using 1-way (C and F) or 2-way (B and D) ANOVA with a Holm-Šidak posttest. *P < 0.05, **P < 0.01, ***P < 0.001, ****P < 0.0001. Co-stim, costimulatory.

Copyright © 2026 American Society for Clinical Investigation
ISSN 2379-3708

Sign up for email alerts