Go to The Journal of Clinical Investigation
  • About
  • Editors
  • Consulting Editors
  • For authors
  • Publication ethics
  • Publication alerts by email
  • Transfers
  • Advertising
  • Job board
  • Contact
  • Physician-Scientist Development
  • Current issue
  • Past issues
  • By specialty
    • COVID-19
    • Cardiology
    • Immunology
    • Metabolism
    • Nephrology
    • Oncology
    • Pulmonology
    • All ...
  • Videos
  • Collections
    • In-Press Preview
    • Resource and Technical Advances
    • Clinical Research and Public Health
    • Research Letters
    • Editorials
    • Perspectives
    • Physician-Scientist Development
    • Reviews
    • Top read articles

  • Current issue
  • Past issues
  • Specialties
  • In-Press Preview
  • Resource and Technical Advances
  • Clinical Research and Public Health
  • Research Letters
  • Editorials
  • Perspectives
  • Physician-Scientist Development
  • Reviews
  • Top read articles
  • About
  • Editors
  • Consulting Editors
  • For authors
  • Publication ethics
  • Publication alerts by email
  • Transfers
  • Advertising
  • Job board
  • Contact
MR1-restricted T cell clonotypes are associated with “resistance” to Mycobacterium tuberculosis infection
Deborah L. Cross, Erik D. Layton, Krystle K.Q. Yu, Malisa T. Smith, Melissa S. Aguilar, Shamin Li, Elise C. Wilcox, Aude G. Chapuis, Harriet Mayanja-Kizza, Catherine M. Stein, W. Henry Boom, Thomas R. Hawn, Philip Bradley, Evan W. Newell, Chetan Seshadri
Deborah L. Cross, Erik D. Layton, Krystle K.Q. Yu, Malisa T. Smith, Melissa S. Aguilar, Shamin Li, Elise C. Wilcox, Aude G. Chapuis, Harriet Mayanja-Kizza, Catherine M. Stein, W. Henry Boom, Thomas R. Hawn, Philip Bradley, Evan W. Newell, Chetan Seshadri
View: Text | PDF
Research Article Immunology Infectious disease

MR1-restricted T cell clonotypes are associated with “resistance” to Mycobacterium tuberculosis infection

  • Text
  • PDF
Abstract

T cells are required for protective immunity against Mycobacterium tuberculosis. We recently described a cohort of Ugandan household contacts of tuberculosis cases who appear to “resist” M. tuberculosis infection (resisters; RSTRs) and showed that these individuals harbor IFN-γ–independent T cell responses to M. tuberculosis–specific peptide antigens. However, T cells also recognize nonprotein antigens via antigen-presenting systems that are independent of genetic background, known as donor-unrestricted T cells (DURTs). We used tetramer staining and flow cytometry to characterize the association between DURTs and “resistance” to M. tuberculosis infection. Peripheral blood frequencies of most DURT subsets were comparable between RSTRs and latently infected controls (LTBIs). However, we observed a 1.65-fold increase in frequency of MR1-restricted T (MR1T) cells among RSTRs in comparison with LTBIs. Single-cell RNA sequencing of 18,251 MR1T cells sorted from 8 donors revealed 5,150 clonotypes that expressed a common transcriptional program, the majority of which were private. Sequencing of the T cell receptor α/T cell receptor δ (TCRα/δ) repertoire revealed several DURT clonotypes were expanded among RSTRs, including 2 MR1T clonotypes that recognized mycobacteria-infected cells in a TCR-dependent manner. Overall, our data reveal unexpected donor-specific diversity in the TCR repertoire of human MR1T cells as well as associations between mycobacteria-reactive MR1T clonotypes and resistance to M. tuberculosis infection.

Authors

Deborah L. Cross, Erik D. Layton, Krystle K.Q. Yu, Malisa T. Smith, Melissa S. Aguilar, Shamin Li, Elise C. Wilcox, Aude G. Chapuis, Harriet Mayanja-Kizza, Catherine M. Stein, W. Henry Boom, Thomas R. Hawn, Philip Bradley, Evan W. Newell, Chetan Seshadri

×

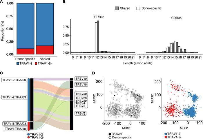
Figure 3

MR1T clonotype diversity is constrained by TCR gene usage and CDR3 length.

Options: View larger image (or click on image) Download as PowerPoint
MR1T clonotype diversity is constrained by TCR gene usage and CDR3 lengt...
(A) Bar plot showing the median proportion of TRAV1-2+ and TRAV1-2– MR1T cells per donor (n = 8). (B) Histogram of proportion of CDR3α and CDR3β amino acid sequence lengths for shared and donor-specific clonotypes. Shaded = shared, white = donor specific. (C) Sankey diagram showing the gene usage of shared MR1T clonotypes (n = 23 clonotypes). A clonotype was defined by nucleotide sequence and considered shared if it was identified in 2 or more donors. TRAV-TRAJ gene rearrangement and TRBV gene usage are labeled. The width of each connection in the plot represents the proportion of that clonotype within the shared repertoire. (D) Multidimensional scaling (MDS) plot of the TCRdist distance matrix representing the relative similarity among CDR3 sequences in 2-dimensional space (n = 5,150 clonotypes). Each dot represents 1 sequence and is colored by TRAV1-2 gene usage and whether it is donor specific or shared.

Copyright © 2026 American Society for Clinical Investigation
ISSN 2379-3708

Sign up for email alerts