Go to The Journal of Clinical Investigation
  • About
  • Editors
  • Consulting Editors
  • For authors
  • Publication ethics
  • Publication alerts by email
  • Transfers
  • Advertising
  • Job board
  • Contact
  • Physician-Scientist Development
  • Current issue
  • Past issues
  • By specialty
    • COVID-19
    • Cardiology
    • Immunology
    • Metabolism
    • Nephrology
    • Oncology
    • Pulmonology
    • All ...
  • Videos
  • Collections
    • In-Press Preview
    • Resource and Technical Advances
    • Clinical Research and Public Health
    • Research Letters
    • Editorials
    • Perspectives
    • Physician-Scientist Development
    • Reviews
    • Top read articles

  • Current issue
  • Past issues
  • Specialties
  • In-Press Preview
  • Resource and Technical Advances
  • Clinical Research and Public Health
  • Research Letters
  • Editorials
  • Perspectives
  • Physician-Scientist Development
  • Reviews
  • Top read articles
  • About
  • Editors
  • Consulting Editors
  • For authors
  • Publication ethics
  • Publication alerts by email
  • Transfers
  • Advertising
  • Job board
  • Contact
Plasma proteomic changes in response to exercise training are associated with cardiorespiratory fitness adaptations
Jeremy M. Robbins, … , Mark A. Sarzynski, Robert E. Gerszten
Jeremy M. Robbins, … , Mark A. Sarzynski, Robert E. Gerszten
Published April 10, 2023
Citation Information: JCI Insight. 2023;8(7):e165867. https://doi.org/10.1172/jci.insight.165867.
View: Text | PDF
Resource and Technical Advance Cardiology Metabolism

Plasma proteomic changes in response to exercise training are associated with cardiorespiratory fitness adaptations

  • Text
  • PDF
Abstract

Regular exercise leads to widespread salutary effects, and there is increasing recognition that exercise-stimulated circulating proteins can impart health benefits. Despite this, limited data exist regarding the plasma proteomic changes that occur in response to regular exercise. Here, we perform large-scale plasma proteomic profiling in 654 healthy human study participants before and after a supervised, 20-week endurance exercise training intervention. We identify hundreds of circulating proteins that are modulated, many of which are known to be secreted. We highlight proteins involved in angiogenesis, iron homeostasis, and the extracellular matrix, many of which are novel, including training-induced increases in fibroblast activation protein (FAP), a membrane-bound and circulating protein relevant in body-composition homeostasis. We relate protein changes to training-induced maximal oxygen uptake adaptations and validate our top findings in an external exercise cohort. Furthermore, we show that FAP is positively associated with survival in 3 separate, population-based cohorts.

Authors

Jeremy M. Robbins, Prashant Rao, Shuliang Deng, Michelle J. Keyes, Usman A. Tahir, Daniel H. Katz, Pierre M. Jean Beltran, François Marchildon, Jacob L. Barber, Bennet Peterson, Yan Gao, Adolfo Correa, James G. Wilson, J. Gustav Smith, Paul Cohen, Robert Ross, Claude Bouchard, Mark A. Sarzynski, Robert E. Gerszten

×

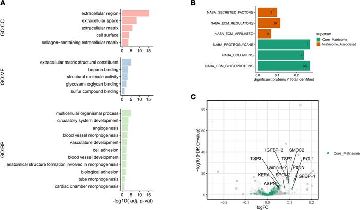
Figure 3

ECM and ECM-related proteins are modulated by endurance exercise training.

Options: View larger image (or click on image) Download as PowerPoint
ECM and ECM-related proteins are modulated by endurance exercise trainin...
(A) Pathway enrichment analysis of plasma proteins that change after exercise training using GO annotation. The enrichment was performed with proteins that increased (log FC > 0; FDR q < 0.01) with exercise training. (B) Proteomic changes according to ECM and ECM-related proteins. (C) The majority of changed proteins fell into core “matrisomal” groups (individual proteins highlighted in green shown in C). Adj. p-val, adjusted P value; BP, biological process; CC, cellular component; MF, molecular function.

Copyright © 2025 American Society for Clinical Investigation
ISSN 2379-3708

Sign up for email alerts