Go to The Journal of Clinical Investigation
  • About
  • Editors
  • Consulting Editors
  • For authors
  • Publication ethics
  • Publication alerts by email
  • Transfers
  • Advertising
  • Job board
  • Contact
  • Physician-Scientist Development
  • Current issue
  • Past issues
  • By specialty
    • COVID-19
    • Cardiology
    • Immunology
    • Metabolism
    • Nephrology
    • Oncology
    • Pulmonology
    • All ...
  • Videos
  • Collections
    • In-Press Preview
    • Resource and Technical Advances
    • Clinical Research and Public Health
    • Research Letters
    • Editorials
    • Perspectives
    • Physician-Scientist Development
    • Reviews
    • Top read articles

  • Current issue
  • Past issues
  • Specialties
  • In-Press Preview
  • Resource and Technical Advances
  • Clinical Research and Public Health
  • Research Letters
  • Editorials
  • Perspectives
  • Physician-Scientist Development
  • Reviews
  • Top read articles
  • About
  • Editors
  • Consulting Editors
  • For authors
  • Publication ethics
  • Publication alerts by email
  • Transfers
  • Advertising
  • Job board
  • Contact
A hybrid breast cancer/mesenchymal stem cell population enhances chemoresistance and metastasis
Giuseppina Augimeri, Maria E. Gonzalez, Alessandro Paolì, Ahmad Eido, Yehyun Choi, Boris Burman, Sabra Djomehri, Santhosh Kumar Karthikeyan, Sooryanarayana Varambally, Johanna M. Buschhaus, Yu-Chih Chen, Loredana Mauro, Daniela Bonofiglio, Alexey I. Nesvizhskii, Gary D. Luker, Sebastiano Andò, Euisik Yoon, Celina G. Kleer
Giuseppina Augimeri, Maria E. Gonzalez, Alessandro Paolì, Ahmad Eido, Yehyun Choi, Boris Burman, Sabra Djomehri, Santhosh Kumar Karthikeyan, Sooryanarayana Varambally, Johanna M. Buschhaus, Yu-Chih Chen, Loredana Mauro, Daniela Bonofiglio, Alexey I. Nesvizhskii, Gary D. Luker, Sebastiano Andò, Euisik Yoon, Celina G. Kleer
View: Text | PDF
Research Article Cell biology Oncology

A hybrid breast cancer/mesenchymal stem cell population enhances chemoresistance and metastasis

  • Text
  • PDF
Abstract

Patients with triple-negative breast cancer remain at risk for metastatic disease despite treatment. The acquisition of chemoresistance is a major cause of tumor relapse and death, but the mechanisms are far from understood. We have demonstrated that breast cancer cells (BCCs) can engulf mesenchymal stem/stromal cells (MSCs), leading to enhanced dissemination. Here, we show that clinical samples of primary invasive carcinoma and chemoresistant breast cancer metastasis contain a unique hybrid cancer cell population coexpressing pancytokeratin and the MSC marker fibroblast activation protein-α. We show that hybrid cells form in primary tumors and that they promote breast cancer metastasis and chemoresistance. Using single-cell microfluidics and in vivo models, we found that there are polyploid senescent cells within the hybrid cell population that contribute to metastatic dissemination. Our data reveal that Wnt Family Member 5A (WNT5A) plays a crucial role in supporting the chemoresistance properties of hybrid cells. Furthermore, we identified that WNT5A mediates hybrid cell formation through a phagocytosis-like mechanism that requires BCC-derived IL-6 and MSC-derived C-C Motif Chemokine Ligand 2. These findings reveal hybrid cell formation as a mechanism of chemoresistance and suggest that interrupting this mechanism may be a strategy in overcoming breast cancer drug resistance.

Authors

Giuseppina Augimeri, Maria E. Gonzalez, Alessandro Paolì, Ahmad Eido, Yehyun Choi, Boris Burman, Sabra Djomehri, Santhosh Kumar Karthikeyan, Sooryanarayana Varambally, Johanna M. Buschhaus, Yu-Chih Chen, Loredana Mauro, Daniela Bonofiglio, Alexey I. Nesvizhskii, Gary D. Luker, Sebastiano Andò, Euisik Yoon, Celina G. Kleer

×

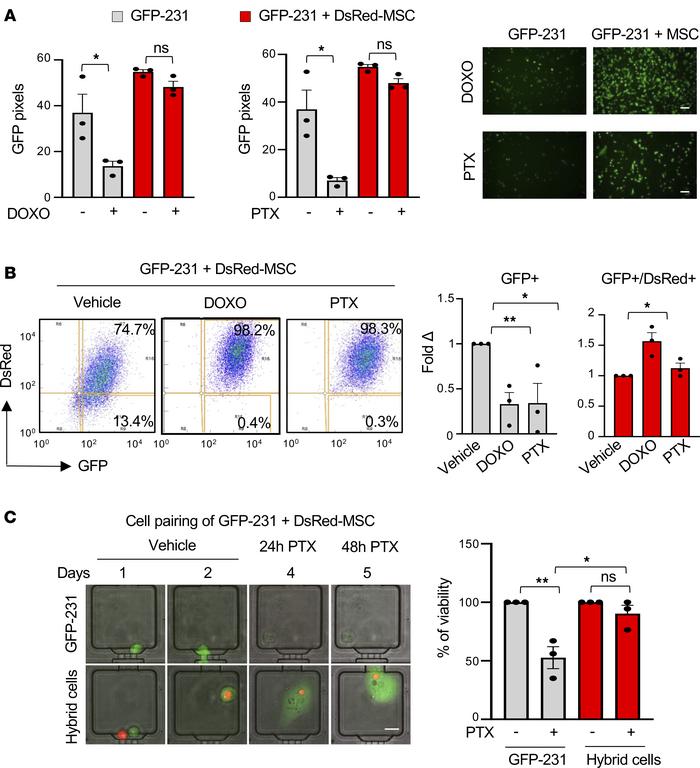
Figure 3

Hybrid cells exhibit chemoresistance properties.

Options: View larger image (or click on image) Download as PowerPoint
Hybrid cells exhibit chemoresistance properties.
(A) GFP signal of GFP-2...
(A) GFP signal of GFP-231 cells alone or in coculture with DsRed-MSCs, treated with doxorubicin (DOXO) 1 μM, paclitaxel (PTX) 10 μM, or vehicle for 24 hours. GFP was quantified in 3 different fields per condition using ImageJ. Representative pictures of GFP signal upon drug treatment are shown. Scale bar: 200 mm. (B) Effect of chemotherapy on the specific GFP+ and GFP+/DsRed+ populations of cocultures of GFP-231 with DsRed-MSCs treated with DOXO 1 μM, PTX 10 μM, or vehicle. Bar graphs show the quantification of flow cytometry analyses expressed in fold changes of each population of cells with respect to vehicle-treated samples. (C) A single GFP-231 alone or with a DsRed-MSC was loaded in the microfluidic device. After 72 hours, cells were treated with PTX 10 μM for 48 hours (days 4 and 5). Representative images of hybrid cells and GFP-231 breast cancer cells are shown. Scale bar: 20 μm. Note that PTX treatment induced reduced cell viability only in GFP-231 cells. Bar graph shows the percent of cell viability ± SEM of hybrid cells and GFP-231 after 48 hours of PTX treatment (n = 10, in biological triplicates). For all panels, data are expressed as individual values with mean ± SEM analyzed. In A and C, 2-way ANOVA with Tukey’s multiple comparison test was applied; in B, 1-way ANOVA with Tukey’s multiple comparison test was applied. *P < 0.05; **P < 0.005.

Copyright © 2026 American Society for Clinical Investigation
ISSN 2379-3708

Sign up for email alerts