Go to The Journal of Clinical Investigation
  • About
  • Editors
  • Consulting Editors
  • For authors
  • Publication ethics
  • Publication alerts by email
  • Transfers
  • Advertising
  • Job board
  • Contact
  • Physician-Scientist Development
  • Current issue
  • Past issues
  • By specialty
    • COVID-19
    • Cardiology
    • Immunology
    • Metabolism
    • Nephrology
    • Oncology
    • Pulmonology
    • All ...
  • Videos
  • Collections
    • In-Press Preview
    • Resource and Technical Advances
    • Clinical Research and Public Health
    • Research Letters
    • Editorials
    • Perspectives
    • Physician-Scientist Development
    • Reviews
    • Top read articles

  • Current issue
  • Past issues
  • Specialties
  • In-Press Preview
  • Resource and Technical Advances
  • Clinical Research and Public Health
  • Research Letters
  • Editorials
  • Perspectives
  • Physician-Scientist Development
  • Reviews
  • Top read articles
  • About
  • Editors
  • Consulting Editors
  • For authors
  • Publication ethics
  • Publication alerts by email
  • Transfers
  • Advertising
  • Job board
  • Contact
Impaired 1,25-dihydroxyvitamin D3 action underlies enthesopathy development in the Hyp mouse model of X-linked hypophosphatemia
Rakshya Rana, … , Shaza Almardini, Eva S. Liu
Rakshya Rana, … , Shaza Almardini, Eva S. Liu
Published July 25, 2023
Citation Information: JCI Insight. 2023;8(17):e163259. https://doi.org/10.1172/jci.insight.163259.
View: Text | PDF
Research Article Endocrinology

Impaired 1,25-dihydroxyvitamin D3 action underlies enthesopathy development in the Hyp mouse model of X-linked hypophosphatemia

  • Text
  • PDF
Abstract

X-linked hypophosphatemia (XLH) is characterized by high serum fibroblast growth factor 23 (FGF23) levels, resulting in impaired 1,25-dihydroxyvitamin D3 (1,25D) production. Adults with XLH develop a painful mineralization of the tendon-bone attachment site (enthesis), called enthesopathy. Treatment of mice with XLH (Hyp) with 1,25D or an anti–FGF23 Ab, both of which increase 1,25D signaling, prevents enthesopathy. Therefore, we undertook studies to determine a role for impaired 1,25D action in enthesopathy development. Entheses from mice lacking vitamin D 1α-hydroxylase (Cyp27b1) (C–/–) had a similar enthesopathy to Hyp mice, whereas deletion of Fgf23 in Hyp mice prevented enthesopathy, and deletion of both Cyp27b1 and Fgf23 in mice resulted in enthesopathy, demonstrating that the impaired 1,25D action due to high FGF23 levels underlies XLH enthesopathy development. Like Hyp mice, enthesopathy in C–/– mice was observed by P14 and was prevented, but not reversed, with 1,25D therapy. Deletion of the vitamin D receptor in scleraxis-expressing cells resulted in enthesopathy, indicating that 1,25D acted directly on enthesis cells to regulate enthesopathy development. These results show that 1,25D signaling was necessary for normal postnatal enthesis maturation and played a role in XLH enthesopathy development. Optimizing 1,25D replacement in pediatric patients with XLH is necessary to prevent enthesopathy.

Authors

Rakshya Rana, Jiana T. Baker, Melissa Sorsby, Supriya Jagga, Shreya Venkat, Shaza Almardini, Eva S. Liu

×

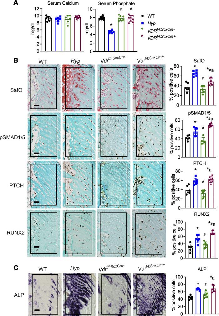
Figure 7

Deletion of the Vdr in Scx+ cells leads to enhanced BMP and IHH signaling in entheses.

Options: View larger image (or click on image) Download as PowerPoint
Deletion of the Vdr in Scx+ cells leads to enhanced BMP and IHH signalin...
(A) Serum calcium and phosphate levels were measured in Vdrf/f;ScxCre+ mice and controls (WT; Hyp, Vdrf/f;ScxCre– mice). (B) SafO staining and p-SMAD1/5/8, PTCH, and RUNX2 IHC were performed on P30 entheses from Vdrf/f;ScxCre+ mice and controls (WT; Hyp, Vdrf/f;ScxCre– mice). (C) Staining for ALP activity was performed on P30 entheses. In all representative pictures, the enthesis region is outlined with a black box. Scale bar: 20 μm. Data, presented as mean ± SD, are representative of 6–8 mice per age or genotype group. One-way ANOVA followed by Fisher’s least significant difference test was used to analyze significance between all genotype groups. *P < 0.05 versus WT; #P < 0.05 versus Hyp; a indicates P < 0.05 versus VDRf/f;ScxCre–.

Copyright © 2025 American Society for Clinical Investigation
ISSN 2379-3708

Sign up for email alerts